周五到!
明天开启双休日
先别激动,一起来看看
广州疫情最新消息
➤广州阳性+16
➤多区今天全员核酸
➤部分区域:临时管控有变
➤多场所暂停开放
10月13日0-24时,广州市新增13例本土确诊病例;新增3例本土无症状感染者。
本土确诊病例1:女,22岁。
本土确诊病例2:女,46岁。
本土确诊病例3:男,8岁。
本土确诊病例4:女,50岁。
上述病例1-4于近日从外省返穗,在已纳入隔离观察的密切接触者排查中发现。
本土确诊病例5:男,38岁,居住在花都区。
本土确诊病例6:女,30岁,居住在花都区,近日从外省返穗。
上述病例5、6在就诊人员排查中发现。
本土确诊病例7:女,31岁,居住在番禺区,近日从外省返穗。
本土确诊病例8:男,25岁,居住在南沙区,近日从外省返穗。
本土确诊病例9:男,34岁,居住在花都区,近日从外省返穗。
本土确诊病例10:女,37岁,居住在花都区。
本土确诊病例11:男,34岁,居住在花都区。
本土确诊病例12:男,48岁,居住在花都区。
本土确诊病例13:女,47岁,居住在花都区。
本土无症状感染者1:女,46岁,居住在花都区。
本土无症状感染者2:女,4岁,居住在花都区。
本土无症状感染者3:男,45岁,居住在花都区。
上述病例7-13和无症状感染者1-3在社区常态化核酸筛查中发现。
上述16例感染者均已闭环转运至广州医科大学附属市八医院隔离治疗,病情稳定。相关密切接触者和涉疫场所已管控。
受疫情影响
多区今天开展全员核酸
需要参加的友友尽快前往~
01
『海珠区』
海珠区现定于2022年10月14日在全区范围内启动第二轮全员核酸检测(点位开始时间详见附表)。现将有关事项通告如下:
一、请按照所在街道社区通知,分时段参加核酸检测并做好个人防护。全区人员按照“应检必检,不漏一人”的要求,完成全员核酸检测。
二、请携带手机,提前准备好“粤核酸小程序”采样码。老人、未成年人等没有智能手机或不方便使用智能手机的,可在家人手机账号下添加生成其二维码。
三、请健康码为黄码的市民朋友,到就近黄码核酸采样点进行核酸检测。
【海珠区全员核酸检测点】
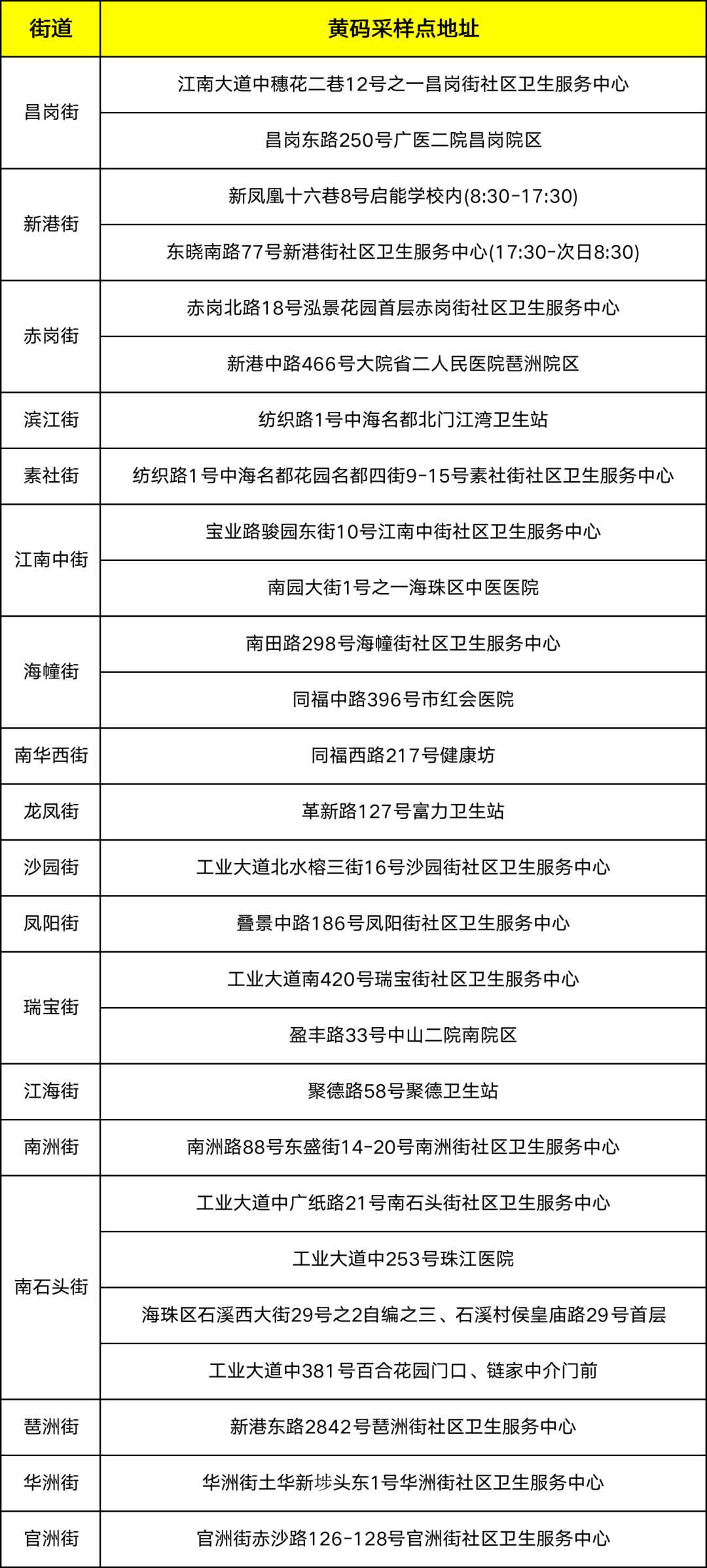
【 “黄码”人员核酸检测服务点 】
02
『花都区』
花都区定于2022年10月14日、15日每日9时起,在全区范围内启动全员核酸检测。现就有关事项通告如下:
一、检测对象:辖区所有居民(包括本地常住人口、暂住人口、临时流动人口、外籍人口等),居家隔离和居家健康监测人员另行安排。临时管控区范围内人员根据所在镇(街)、村(社区)、网格员通知到指定采样点落实核酸检测。
二、前往采样点时,请佩戴好口罩,携带手机,提前准备好“粤核酸小程序”采样码,以便采样现场的快速高效查验。老人、小孩没有手机的,可在家人手机账号下添加生成其二维码。
三、请持黄码以及收到短信提醒的居民朋友,就近到黄码核酸采样点通过黄码通道进行核酸检测。
【花都区核酸采样点一览表】
【 “黄码”人员核酸检测服务点 】
另外,官方最新通告
这些地方:临时管控措施有变
快来仔细看看
👇👇👇
关于南沙区调整龙穴街道风险区域
临时管控措施的通报
自10月14日6时起,对龙穴街道风险区域临时管控措施作出以下调整:
1、调整龙穴街道工人新村B1-B4栋的临时管控措施为参照中风险区域管理,维持龙穴街道工人新村A1-A6栋的参照中风险区域管理措施,实行“足不出区,错峰取物”管理措施。连续3天开展3次全员核酸检测;
2、龙穴街广州文冲船舶修造有限公司全域、龙穴街道工人新村除A1-A6栋、B1-B4栋外的其他楼栋内的机团单位、居民楼、托幼机构、小学、底层商铺须加强管理,严格落实场所扫码,工作人员两点一线,核酸检测一天一检,外来访客进入机团单位及商厦须扫场所码进入,同时做好个人防护。小区进出人员加强个人防护,严格限制人员聚集,严格管理进出人员。
另外
多场所最新通告
即日起暂停开放/服务
千万别跑空了!
01
『广州图书馆』
根据疫情防控工作需要,广州图书馆10月14日(星期五)临时闭馆1天,暂停到馆读者服务(含闭馆还书服务)和各项线下活动。闭馆期间继续免除外借文献逾期费,广州数字图书馆、微信公众号等线上服务正常开展。
02
『花都区民政局』
因疫情防控需要,自10月13日起,广州市花都区民政局婚姻登记处暂停办理婚姻登记业务,恢复时间另行通知
攻略君提醒
点击下方【广州攻略通】公众号名片
在主页对话框回复【核酸】
查询广州11区核酸检测最新消息
广州疫情反复
友友们出行必备口罩
需要核酸的尽快前往
一起加油、保住绿码!
广州阳性+13!部分地铁站点:停止服务!1区全员核酸、暂停堂食!