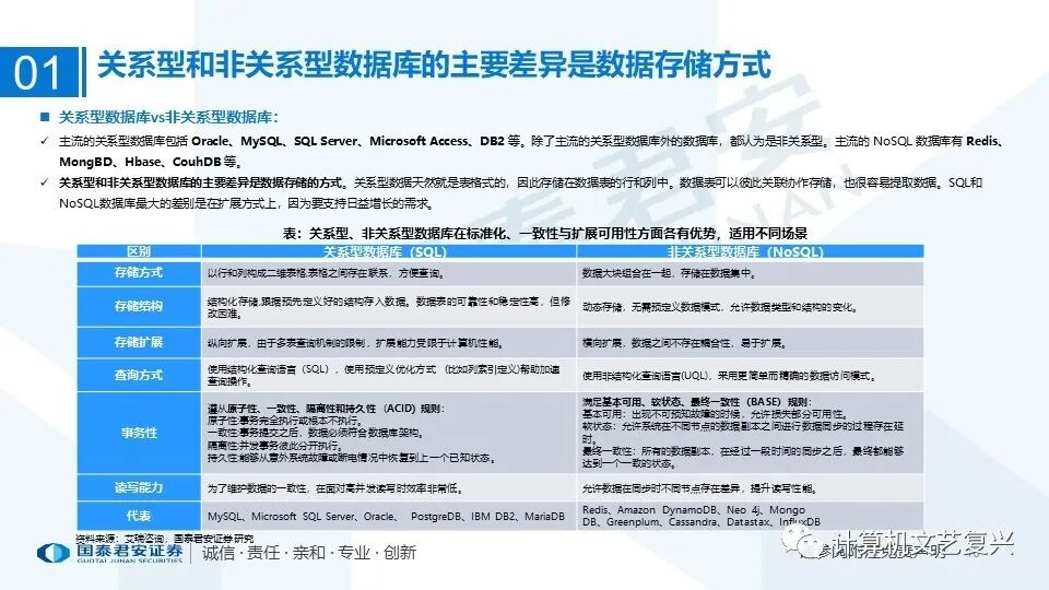
行业深度系列
合规声明:本文节选自正式入库研究报告,如需PPT原文件请后台留言。
欢迎加入产业交流群!
欢迎所有对计算机产业研究和投资感兴趣的盆友(包括云计算、网络安全、医疗IT、金融科技、人工智能、自动驾驶等)后台留言加入我们的产业交流群。我们的目标是建立系统的计算机产业研究框架,提高整个A股的IT行业研究水平,减少韭菜数量,普度众生。
法律声明
本订阅号发布内容仅代表作者个人看法,并不代表作者所属机构观点。涉及证券投资相关内容应以所属机构正式发布的研究报告内容为准。市场有风险,投资需谨慎。在任何情况下,本订阅号中信息或所表述的意见均不构成对任何人的投资建议。在决定投资前,如有需要,投资者务必向专业人士咨询并谨慎决策。本订阅号运营团队不对任何人因使用本订阅号所载任何内容所引致的任何损失负任何责任。本订阅号所载内容为原创。订阅人对本订阅号发布的所有内容(包括文字、影像等)进行复制、转载的,需明确注明出处,且不得对本订阅号所载内容进行任何有悖原意的引用、删节和修改