本文由蝶澈学姐原创,未经授权禁止转载
选择题还是错很多?
之前做对的后面二刷也会错?
选择题要不要直接背?
政治选择题不容小觑,分值有一说一还蛮高的~
题目考察你的方向是不固定的,但是题目背后的考点确是不变的,所以是做题不是目的,提分的关键在于总结和归纳考点,并把这些知识点都记到脑子里。
如果你现在选择题还是错一堆,我建议大家总结一下,自己的错题到底是因为粗心?还是这个知识点压根就没掌握?或者是因为一掐表模拟就紧张所以才做错的?做错题的原因千千万,总结问题所在,逐个击破才是现阶段最重要的事情!
现在你要做的就三点!
1
明确主要任务
先理解再背诵才会记得更清楚,不做题直接背很难融汇贯通知识点,这个主要是针对政治选择题哈。现在做错的每一个题都是收获,只要在考场上做对,那就是赚到了啊!
2
理解考点
用好表格,关键词,框架图等等!其实现在带背视频,以及我的带背音频,都是辅助你学习的手段。用好学习工具事半功倍哇,效率也能提上来,最后十几天也能多消化几个知识点,争取考场上多拿几分。
不要指望看一遍书或听一遍课就能记住。少量多次,哪怕有规律的多看,都会帮助你达到牢固记忆。
3
复盘总结
做题不求快,不求多,但求懂!
做完每套题之后错题一定要主题分析,一定要将考点弄懂。
做多选时还要掌握方法,首先判断题干是要选正确的还是错误的,是相关的还是无关的。在明确题干要考察的内容之后,我们可以采用排除法、比较法等,用最少的时间拿到最多的分。
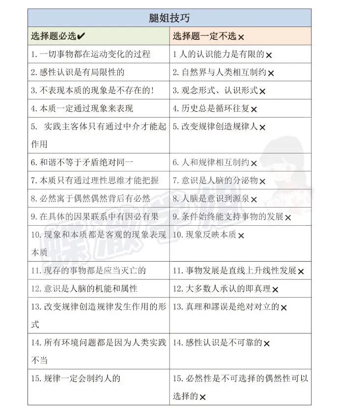
有一些题目大家根据题意就能直接选出正确的选项!我整理的这个腿姐秒选技巧,肯定是能帮到大家滴
点赞+在看~
后台回复:腿姐 领取哦
熟悉一下,只要题干有对应,那就直接可以秒选对,这分来的是相当轻松了~每次做题的时候深呼一口气,调整好自己的状态,争取以最佳的状态应对每一次的模拟。
错题及时复盘才会有进步,不要因为错的多就破罐子破摔,都临到考试啦,更要提着一口气撑到考场上呀。
放弃就是大笨蛋,冲一把,你怎么知道上岸的不是你呢
往期回顾👇🏻
大家模拟卷选择错的多咩?
评论区告诉我呀
点个【赞】和【在看】!
助你顺利上岸!