本文由蝶澈学姐原创,未经授权禁止转载
(文末有小三样真题核心词带背训练营详情想参加的记得去康康哦)
翻译真的是熟悉而陌生的老朋友,你说它陌生吧,做阅读也是天天都在英译中;你说它熟悉吧,可怎么就是翻译不出人话来,头一次觉得讲中文这么困难…
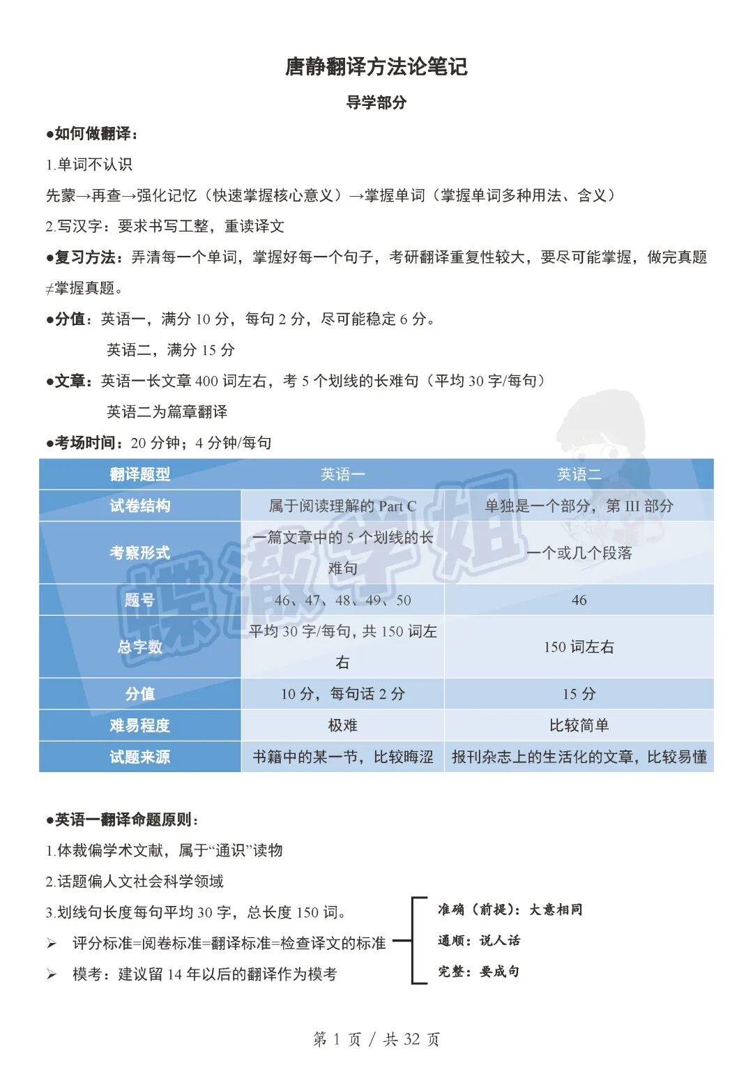
1. 题型介绍
英一和英二的区别比较大~
英一:给出一篇大约400词的文章,从中画出5句话(一般都是比较复杂的长难句)来翻译;
英二:直接让你翻译一篇完整的小短文,不过其中的词汇和语法难度都要简单一些,相对来说也更容易拿分。
2. 学习方法/课程推荐
唐静老师已经专攻翻译教学很多年,在考研英语翻译方面绝对是首屈一指的
老师的课程也是干货满满,分为:基础知识、三大结构、常见结构、真题讲解这四个部分!
前三部分是方法论的讲解,有时间的话肯定建议大家都把课程看一遍,但确实考虑到大家现在时间都比较紧张,所以我已经贴心地把笔记整理好啦,时间不够的宝子可以直接通过笔记熟悉一下,再通过真题去练习,重点掌握10-22最近这些年份的真题。时刻记着咱们的宗旨:尽量在短时间内把这10分拿的越多越好!
唐静翻译笔记!
点赞+在看~
后台回复:唐静 领取哦
练习的时候就像老师说的:先自己在5分钟以内尽最大能力把句子翻译成中文(一定要有这个自主思考的过程),再去听讲解或看老师的《拆分与组合翻译法》书上的解析,整理总结~
3. 解题步骤
(1)拆分句子结构
就像做阅读理解读句子的时候一样,根据标点符号、连词、关系词和介词等,先区分主句和从句,再拆分主干和修饰成分,一般每小题可以拆成3-4个部分
(2)翻译小短句
分别理解每个部分所表达的意思,尽可能地译成中文~
(3)连词成句
这一步是语文题!把刚才翻译出来的意思缕通顺,按照最合理的顺序组织成句子,也就是答案的雏形
(4)修改译文
有些单词我们之前背的是这个意思,但放在这句话里却不是特别合理(读起来会感觉怪怪的),那就说明需要适当进行意译,必要的时候可以增加或者删去一些词,只要基本表达的内容没有变就行~
+ + + + + + + + + + +
一些注意事项~
(1)特殊的人名、地名,如果是很有名的、往年真题中考过的,甚至本身就是考纲单词(比如七大洲四大洋),那肯定需要正确无误地写出来(错别字也是不给分的哦!)如果是比较生僻的,大家就尽可能音译出来!
(2)不要看到参考答案和自己翻译的差别很大,就急忙否定自己。其实只要采分点拿到了,分数也不会太低。
总之翻译这块没那么难,别轻易放弃吼!
加油~宝
🙌滴滴,小三样带背训练营来啦10天搞定真题小三样核心单词!购买直接戳文末【阅读原文链接】或扫码直接购买加入吼👇🏻👇🏻👇🏻
(下单后一定添加助管学姐vx!学姐添加人数较多,请大家耐心等待哦)
往期回顾👇🏻
你的翻译跟哪个老师?
评论区告诉我呀