鼻咽癌(NPC)是一种常见的癌症,20%~30%的患者在规范治疗后出现局部肿瘤病灶或远处转移的残留复发,是NPC治疗失败的主要原因。
因此,除了预防鼻咽癌的恶性进展,探索复发转移的分子机制,寻找新的治疗靶点和相关的预后分子指标,已成为提高鼻咽癌生存率的挑战和机遇。
高通量测序表明,与正常鼻咽组织相比,鼻咽癌组织中的许多基因都发生了甲基化,甲基化水平具有预后意义。
研究团队沿着甲基化的线索发现了预防鼻咽癌的恶性进展,探索复发转移的新机制!
文章发现发现:含有4A 的主要促进子超家族结构域(MFSD4A)的抗癌作用。
MFSD4A表达受 NPC 中其启动子区域的甲基化调控,MFSD4A 可通过降解 EPHA2,从而抑制 NPC 细胞的增殖、侵袭和迁移。
该文刊登在《Nature》子刊上,原文题目为“MFSD4A inhibits the malignant progression of nasopharyngeal carcinoma by targeting EPHA2”。
此外,研究团队还发现MFSD4A 的低表达与 NPC 患者的不良预后有关。
首先,研究团队通过实验组24个NPC组织和正常鼻咽组织中的MFSD4A甲基化频率进行检测。
结果证明无论是在 NPC 组织还是 NPC 细胞系,在MFSD4A中观察到该区域的高甲基化水平。所以得出结论,与正常组织相比,MFSD4A的启动子区域在 NPC 中是高甲基化的。
图1:MFSD4A的启动子区域在 NPC 中是高甲基化
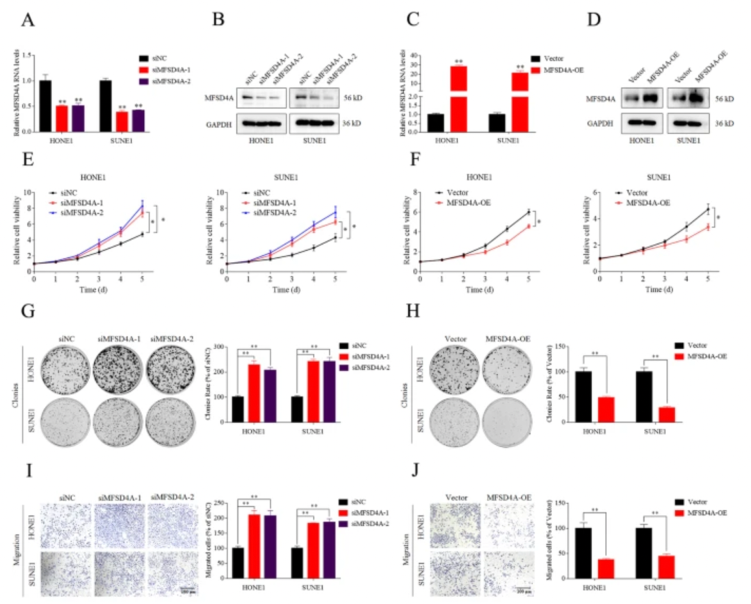
接下来,研究团队对 MFSD4A 的表达进行研究,发现NPC中MFSD4A的mRNA水平低于正常鼻咽上皮组织,MFSD4A 的蛋白水平比正常组织要高。
这些都表明MFSD4A的甲基化可能导致MFSD4A的表达下降。MFSD4A的下调是通过 siMFSD4A 增加 EPHA2 蛋白水平,激活 PI3K-AKT-ERK1/2 通路所导致的。
随后研究团队发现:当MFSD4A表达下降时,NPC 细胞获得更强的迁移和侵袭能力;当MFSD4A表达上升时,NPC 细胞获得更弱的迁移和侵袭能力,促进了NPC细胞的凋亡。
图2:MFSD4A的表达与NPC 细胞迁移和侵袭能力的关系
为了进一步探索MFSD4A抑制癌症的分子机制,研究团队通过应用Co-IP和质谱分析对MFSD4A抑癌过程进行分析,对 293 个 T 细胞中进行了 co-IP 测定。
免疫荧光结果显示,MFSD4A分布于细胞核和细胞质中,EPH2A和RNF149主要分布于细胞质中。MFSD4A 主要在细胞质中与 EPHA2 和 RNF149 结合。
最后得出结论:
当 MFSD4A 表达上升时,HONE1和 SUNE1 细胞中EPHA2 mRNA 水平保持不变,然而,EPHA2蛋白水平降低;
当 MFSD4A 表达下降时,HONE1和 SUNE1 细胞中EPHA2 mRNA 水平保持不变,然而,EPHA2蛋白水平升高。
所以,MFSD4A抑制癌症的分子机制与EPHA2蛋白水平相关。
MFSD4A通过泛素化酶RNF149来调节EPHA2蛋白水平,当MFSD4A 表达上升时,会通过RNF149降解EPHA2蛋白水平。
为了证明这样的关系,研究团队进行了 co-IP 分析,发现MFSD4A可促进293个T细胞中EPHA2泛素化,当293个T细胞中MFSD4A和RNF149同时升高时,EPHA2泛素化更为明显。当 RNF149 被沉默时,EPHA2 的泛素化也减少了。
因此,证明MFSD4A 的过表达通过募集RNF149促进 EPHA2 的泛素化,导致 EPAH2 的降解。
为了验证MFSD4A 是通过 EPHA2 抑制NPC的进展这一结论。
研究团队根据 Transwell 分析,CCK-8和集落形成测定表明 NPC 细胞的增殖被重新激活,并且被 MFSD4A 抑制的 NPC 细胞的迁移和侵袭能力被EPHA2过表达挽救了。
这些结果证实 EPHA2 逆转了MFSD4A过表达诱导的肿瘤进展、信号通路、EMT 和促进细胞凋亡的抑制作用。
最后,研究团队构建小鼠肿瘤生长和转移模型以验证 MFSD4A 在体内的抗癌作用。
过表达MFSD4A的NPC 细胞注射到小鼠体内,与携带野生型肿瘤的小鼠相比,过表达MFSD4A的NPC 细胞形成更小和更轻的肿瘤,并导致更少的肺转移。
图3:构建小鼠肿瘤生长和转移模型以验证 MFSD4A 在体内的抗癌作用
结论:MFSD4A甲基化与鼻咽癌发展相关,
当MFSD4A甲基表达过高时,会通过RNF149促进 EPHA2 的泛素化,导致 EPAH2 的降解,抑制了鼻咽癌的增值、转移;
当MFSD4A甲基表达过低时,EPAH2 大量增多,促进了鼻咽癌的增值、转移。
通过观察MFSD4A甲基化水平,靶向EPHA2为鼻咽癌和其他癌症的预防和治疗提供新的思路。
参考文献:DOI: https://doi.org/10.1038/s41419-022-04793-x