![]()
房贷严控,首付资金来源严查,严审经营贷等违规资金流入楼市...于此同时,中山部分地区房价也已高企,购房者的首付远远跟不上部分地区房价的涨幅。![]()
| 示意图(@广州房产 原创图片)
此外,中山房票虽不及一线城市珍贵,但部分地区换房成本动辄几十万,盲目上车,还可能损失惨重。![]()
第一难
房贷利率“疯”涨
今年受央行房贷“两道红线”新规影响,中山多家银行传出房贷额度吃紧,甚至暂停个人按揭贷款的消息。
从年初到现在,中山房贷利率一直在上涨的趋势,首套基本在5.25%起,二套多在5.6-5.9%的区间内。房贷利率的上涨,对刚需们来说,就是房贷还款总额变多了,每月的月供也增加了。时间
| 首套利率
| 贷款
| 累计还款总额
| 月供
|
3月25日
| 5.3%
| 100万
| 199.9万
| 5553元
|
4月20日
| 5.8%
| 100万
| 211.2万
| 5867元
|
对比
| +11.3万
| +314元
|
以交通银行为例,3月房贷利率是5.3%,最新利率是5.8%,假设两个时间同样是贷款100万,采取30年等额本息,利息总额增加11.3万,月供增加314元。
![]()
第二难
二手房有银行停贷!
4月20日,房叔电话咨询中山14家银行,其中有5家银行支行表示二手房贷款暂停,何时开放暂不清楚。
二手房停贷情况
|
银行
| 二手房贷款情况
|
渤海银行
| 没有额度,一二手都不做
|
农商银行
| 暂停二手房贷款
|
广发银行
| 暂停二手房贷款 |
邮政银行
| 额度紧张,二手暂停贷款
|
民生银行
| 看合作楼盘,暂时只做一手房 |
注:各支行情况或有不同,具体以银行为准
|
农商行支点客服告诉房叔,现在一手房贷都要等,二手房贷只能暂时停掉。
民生银行因为额度紧张,告诉房叔现在只给合作楼盘做房贷,二手房直接取消贷款业务。除了房叔整理出来的几个二手停贷的银行外,群里的网友们也讨论激烈。有人说中行、建行、广发等银行二手房也不放贷了,购买二手房的门槛也被提高。
![]()
![]()
买二手房毕竟是刚需们的选择之一,二手房若直接停贷,无疑又切断了刚需上车的一条路。不过这种现象此前也出现过,只要银行额度充沛,贷款业务自然会恢复正常,只是需要先熬过这段时间。![]()
第三难
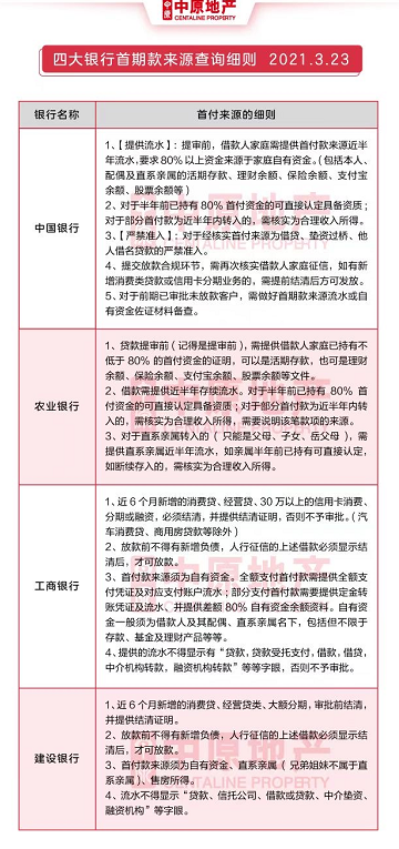
严查首付款来源!
首查首付款来源,已经算是今年贷款的“主旋律”了,基本上所有银行都会查看首付款是否含有经营贷、消费贷、非直系亲属转账等。
有网友因为首付来源问题,导致银行不放贷。结果就是既买不了房,给开发商的定金能不能退都成了问题。
![]()
最后奉上四大行首付款来源查询的细则,基本上要求比较一致:80%首付款来源家庭自由资金,贷款前六个月不能存在其他贷款。
![]()
![]()
第四难
房价上涨,中山均价破1.4万/㎡
据安居客的房价走势图显示,中山今年4月新房均价为14180元/㎡,而去年1月均价13733元/㎡,房价同比上涨了3%,从去年6月开始,房价持续上涨。
![]()
镇区方面,中山近一半的镇区呈现上涨的趋势,这其中东区和南朗涨幅最大,而东凤、黄圃等镇区房价有所下跌。
| 行政区域 | 2021年4月 (元/㎡) | 2020年1月 (元/㎡) | 涨跌幅 |
| 东区 | 23750
| 19571 | 21% |
| 西区 | 15078
| 14123 | 7% |
| 石岐区 | 17250
| 16311 | 6% |
| 火炬区 | 17947
| 15878 | 13% |
| 南区 | 14662
| 14812 | -1% |
| 沙溪镇 | 10433
| 11750 | -11% |
| 三角镇 | 11725
| 12600 | -7% |
| 五桂山 | 12750
| 12000 | 6% |
| 港口镇 | 14666
| 15583 | -6% |
| 古镇镇 | 13750
| 13500 | 2% |
| 东凤镇 | 10250
| 11500 | -11% |
| 东升镇 | 10660
| 10033 | 6% |
| 南朗镇 | 16210
| 13466 | 20% |
| 横栏镇 | 11475
| 10550 | 9% |
| 小榄镇 | 15666
| 15666 | 0% |
| 阜沙镇 | 9100
| 9366 | -3% |
| 板芙镇 | 8833
| 9000 | -2% |
| 坦洲镇 | 16500
| 15633 | 6% |
| 三乡镇 | 11707
| 12315 | -5% |
| 神湾镇 | 10466
| 10500 | -0.3% |
| 民众镇 | 10625
| 11333 | -6% |
| 黄圃镇 | 9225
| 10600 | -13% |
| 南头镇 | 10650
| 10150 | 5% |
| 大涌镇 | 12507
| 10978 | 14% |
| 全市 | 14180
| 13733 | 3% |
具体到热门项目上,如东区万科金域中央、石岐华发首府、西区越秀天樾湾、火炬招商禹洲云鼎府等,新品几乎会比上一期要贵上不少。不过像黄圃、东凤、沙溪等镇区,因为配套不算完善等因素,本身房价不算高,价格还有下跌的趋势,若自住还是能淘到性价比较高的盘。
![]()
据房叔不玩全统计,今年中山至少有19个2万+新盘入市,比起去年整整多了一半。甚至在最新的房价TOP15上,2万出头的楼盘已经上不了榜。第15名从去年的1.8-2万/平,变成2.2万/平。
![]()
最后奉上中山全市所有楼盘近一年价格的盘点,近期想买房的购房者,不妨多了解意向项目的涨跌情况,再做决定。![]()
第六难
大湾区各城市调控加码,中山或将跟上
4月28日,中山楼市被一则《1200元即可获得购房资格?地产放言中山限购形同虚设》的新闻炸开了锅。当天晚上,中山住建局宣布成立联合调查组调查伪造购房资格乱象。一时之间,中山投资客的热情被泼了一盆冷水。
实际上,在4月初,广州、东莞被住建部约谈,主题就是坚决遏制投机炒房,调控政策相应出台。
随后,大湾区各城市相继出台“稳楼市”的相关政策,现在只剩下中山还没出手。值得一提的是,中山关于调查的“细则”或会择日公布,中山的购房资格将会重回规范。
自从房贷开始缩紧后,房叔后台购房者问的最多的问题是:现在买房这么难,什么时候买房才算合适。面对越来越严的楼市,人们的第一反应是茫然和无措。因此,买房时机成了最多人关心的问题。
在房叔看来,这个问题的答案很简单。如果你是刚需,钱攒够了就买,不用担心买房时机的问题。![]()