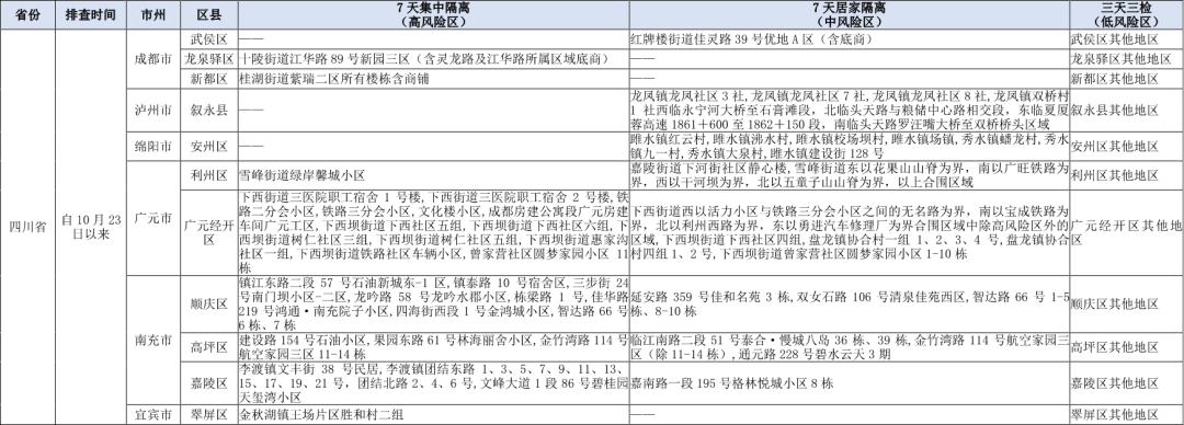
四川疾控健康提示(2022年10月29日18时)【点击查看详情】

四川天府健康