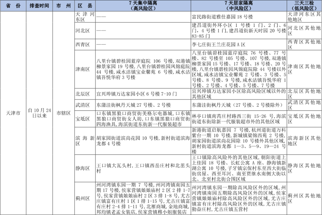
在继续落实对有中、高风险区旅居史人员管理措施的基础上,分以下层次开展风险人员的排查管控。(国内高、中、低风险区请查看文末《四川省疫情防控重点地区提示表》)
1、对近7日内有西藏自治区旅居史的人员,相关要求为:近7日内有中高风险区旅居史的,暂缓入川;近7日内有低风险区旅居史的,需持离藏前72小时内3次(每日1次)核酸检测阴性证明;近7日内无高中低风险区旅居史的,需持48小时内2次(每日1次)核酸检测阴性证明。各地要严格落实“首站负责制”,自抵川当日起,全程闭环转运至集中隔离点,实施5天集中隔离。
2、对近7日内有新疆维吾尔自治区旅居史的人员,相关要求为:近7日内有疫情发生地(县、市、区)旅居史的,暂缓入川;近7日内无疫情发生地(县、市、区)旅居史的,需持48小时内2次(每日1次,最后一次核酸采样在离疆前24小时以内)核酸检测阴性证明,以及离疆交通场站(公路卡口)的核酸检测+抗原检测阴性证明。各地要严格落实“首站负责制”,自抵川当日起,全程闭环转运至集中隔离点,实施5天集中隔离。
3、其他来(返)川人员,严格落实“入川即检”,实施3天3次核酸检测(每次间隔24小时及以上)。
4、省内有中、高风险区所在县(市、区)人员原则上不跨市(州)流动,确需跨市(州)流动的,需持24小时核酸检测阴性证明(以出具报告时间为准)。