最近有小伙伴问疏木
有没有可落户/有编的招聘信息呀
这不就来了!
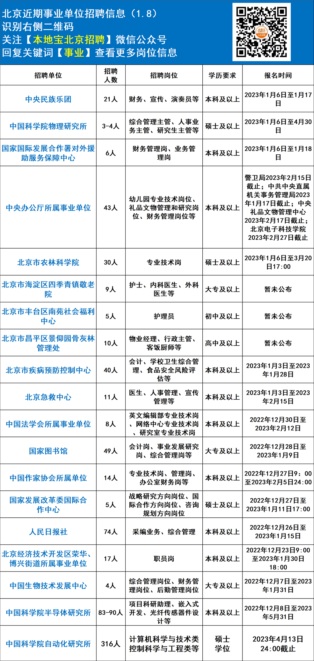
北京最新事业单位招聘汇总
有需要的小伙伴快来看看吧!
一、招聘岗位
点击查看大图
二、招聘要求
上下滑动查看
1.具有中华人民共和国国籍,遵守宪法和法律;
2.政治立场坚定,拥护中国共产党的领导和中国特色社会主义制度;
3.热爱文化和旅游事业,具有良好的品行和强烈事业心、责任感和协作精神,无违法违纪行为及其它不良记录;
4.具备履行岗位职责所需的身体条件、心理素质、专业技能以及其它资格条件;
5.应聘人员须符合所报岗位要求的学历、教育背景及其它资格条件;
6.有以下情形之一的不得应聘:
(1)受过刑事处罚、开除党籍或学籍的人员;
(2)被开除公职的、受过党纪行政处分、有违法违纪行为和其它不良记录的人员;
(3)被依法列入失信联合惩戒对象名单的人员;
(4)曾在各级公职人员招考中被认定有舞弊等严重违反考试录用纪律行为尚在禁考期内的人员;
(5)正在接受纪律审查的或涉嫌违法犯罪正在接受调查的人员;
(6)在校期间受过院系级以上单位处分的人员;
(7)曾有学术不端等不良行为的人员;
(8)聘用后构成回避关系的人员;
(9)以及法律法规规定不得聘为事业单位工作人员的其他情形。
三、报名时间
2023年1月17日截止
四、报名邮箱
rsb301@163.com
邮件标题:具体报考岗位+姓名+联系方式
五、报名表
点击下方名片关注【本地宝北京招聘】微信公众号,在对话框内回复【民乐】即可获得报名表下载地址
一、招聘岗位
点击查看大图
二、招聘要求
1、硕士研究生及以上学历,物理学、材料科学与工程等理工科专业;
2、正式录用前可保障每周2-5天的实习时间;
3、逻辑思维能力强、具有积极主动的学习意识、执行力突出;
4、具备较强的政策分析与解读能力,良好的文字组织与表达能力;
5、具有较强的责任心、勤奋踏实、优秀的组织协调能力、良好的团队合作意识。
三、报名时间
2023年4月30日截止
四、福利待遇
1、为正式录用的应届毕业生解决北京市常住户口;
2、(定岗后)良好快速的个人成长与职业晋升渠道;
3、同类行业领先的薪酬水平,完善的医疗与福利体系;
4、带薪轮休及所有国家法定节假日。
五、报名邮箱
rsc@iphy.ac.cn
邮件主题命名格式为“姓名+性别+学历+毕业学校+专业+拟毕业时间”
六、报名表
关注【本地宝北京招聘】微信公众号,在对话框内回复【中科院】即可获得报名表下载地址
由于北京各类招考/招聘信息
不定时发布最新消息
为帮助大家及时获取北京最新招考招聘信息
请您长按识别下方二维码
在【本地宝北京招聘】微信公众号输入
“事业”、“国企”、“学校”、“医院”等
即可查看北京最新各区招聘信息
疏木会保持每天更新
国家国际发展合作署
对外援助服务保障中心
一、招聘岗位
点击查看大图
二、招聘要求
上下滑动查看
(一)具有中华人民共和国国籍,遵守国家宪法和法律;
(二)身心健康,品行端正,有事业心和责任感;
(三)年龄不超过35周岁(1988年1月1日后出生),如取得专业技术中级职称或博士学位的,可放宽至40周岁(1983年1月1日以后出生);
(四)符合岗位要求的学历学位(须以已获得的最高学历报考);
(五)具有良好的组织管理和沟通协调能力;
(六)具有北京市城镇常住户口;
(七)有以下情形之一者不得应聘:
1.受过刑事处罚或被开除党籍、公职的;
2.正在接受立案审查的;
3.在此前的公开招聘和各级公务员招考中被认定实施了考试作弊行为(还在禁考期)的;
4.依法被列入失信联合惩戒对象名单的;
5.曾有学术不端等不良行为的;
6.聘用后构成回避关系的;
7.法律法规规定不得招聘到事业单位工作的其他情形。
三、报名时间
2023年1月18日截止
四、报名入口
关注【本地宝北京招聘】微信公众号,在对话框内回复【发展】即可获得报名入口
摄图网(500605972)
一、招聘岗位
上下滑动查看-点击查看大图
二、招聘要求
1.具有中华人民共和国国籍。
2.拥护中华人民共和国宪法和法律法规,拥护中国共产党领导和社会主义制度,品行端正,遵纪守法。
3.大学本科不超过24周岁(1997年12月1日以后出生)、硕士研究生不超过27周岁(1994年12月1日以后出生)、博士研究生不超过35周岁(1986年12月1日以后出生)。
4.具备岗位所需的专业或者技能条件。
5.具有正常履行职责的身体条件和心理素质。
6.具备岗位所需的其他条件。
因犯罪受过刑事处罚的人员、被开除中国共产党党籍的人员、被开除公职的人员、被依法列为失信联合惩戒对象的人员,被开除共青团团籍,在接受高等教育期间受到留校察看及以上处分,在国家法定考试、各级公务员及事业单位招考中被认定有舞弊等严重违反录用纪律行为的人员,以及法律法规规定不得聘为事业单位工作人员的其他情形的人员,不得报名应聘。
报名应聘人员不得报考聘用后即构成回避关系的招聘岗位。
三、报名时间及邮箱
四、报名表
关注【本地宝北京招聘】微信公众号,在对话框内回复【办公厅】即可获得报名入口
一、招聘岗位
上下滑动查看-点击查看大图
二、招聘要求
上下滑动查看
报考人员应当具备下列资格条件:
1.具有中华人民共和国国籍;
2.政治素质好,具有正确的政治立场和政治态度;
3.自觉践行社会主义核心价值观,爱党爱国,有理想抱负和家国情怀,甘于为国家和人民服务奉献;
4.具有正常履行职责的身体条件和心理素质;
5.具有扎实的专业基础知识,热爱农业科研工作,且具有符合岗位要求的工作能力;
6.作风朴实,诚实守信,吃苦耐劳,有较好的人际沟通和语言文字表达能力;
7.留学归国人员应在2021年8月1日至2023年7月31日期间取得国(境)外相应学位,最高学历学制1年及以上,且取得相应学位认证,非北京常住户口留学归国人员还应符合《北京市促进留学人员来京创业和工作暂行办法》规定的条件要求;
8.年龄一般要求35周岁及以下(指1988年1月1日及以后出生),人岗相宜或特别优秀者可适当放宽,但应届博士要求32周岁及以下(指1991年1月1日及以后出生),应届硕士要求28周岁及以下(指1995年1月1日及以后出生)。具体要求见“北京市农林科学院2023年面向社会公开招聘工作人员岗位及要求表”;
9.有违法违纪违规行为、学术不端和道德品行问题的,或有《中华人民共和国公务员法》和其他有关法律法规规定不得聘用或聘用情形的,不得报考。报考人员不得报考聘用后即构成回避关系的职位。
三、报名时间
2023年3月20日17:00截止
四、报名入口
关注【本地宝北京招聘】微信公众号,在对话框内回复【农林】即可获得报名入口及岗位表
欢迎长按识别下方二维码
添加小编疏木微信
①
疏木会在朋友圈推送招聘信息
国企|事业单位|医院|学校
公务员|可落户岗位等
②
如果有意向岗位也可以私聊疏木帮你寻找
③
疏木还可以邀请您加入我们的招聘分享群
交流找工作、备考的经验哦
-END-
右下角,您点赞+在看
小编工资涨5毛
向上滑动查看更多
回复【北京招聘】获北京各类招聘最新消息
回复【国企央企】获北京国企央企招聘信息及报名入口
回复【事业单位】获北京各事业单位招聘及报名方式
回复【地铁招聘】获北京地铁招聘信息及报名入口
回复【1月招聘】获北京1月招聘汇总(实时更新)
回复【环球招聘】获北京环球度假区招聘及报名入口
回复【社区工作者】获北京社工招聘及报名入口
回复【校园招聘】获各单位校招信息及报名入口
回复【银行招聘】获北京各大银行招聘及报名方式
回复【教师招聘】获北京各区教师招聘及报名方式
回复【医院招聘】获北京各大医院招聘及报名方式
回复【学校招聘】获北京各大学校招聘及报名方式
▌说明:本文由本地宝北京招聘整理,未经允许请勿转载!
▌来源:中华人民共和国人力资源和社会保障部 中国科学院物理研究所 北京市人力资源和社会保障局 本地宝北京招聘综合整理
▌编辑:疏木
点击查看:合作微信
注:手机QQ添加时,若无法找到,请选择“找公众号”即可添加