医疗器械媒体报道先锋
分享专业医疗器械知识
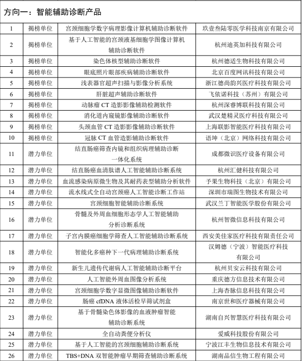
近日,工业和信息化部科技司、国家药品监督管理局医疗器械注册司发布了人工智能医疗器械创新任务揭榜入围单位。遴选出一批具备较强创新能力的单位集中攻关,推动人工智能医疗器械创新发展,加速新技术、新产品落地应用。
此次遴选面向智能产品和支撑环境两个方向,入围单位共221家,共计分8个方向,分别为:智能辅助诊断产品、智能辅助治疗产品、智能监护与生命支持产品、智能康复理疗产品、智能中医诊疗产品、医学人工智能数据库、人工智能医疗器械临床试验平台、人工智能医疗器械真实世界数据应用平台。
每个方向又分为“揭榜单位”和“潜力单位”两类;原则上,“揭榜单位”为创新任务攻关主体,“潜力单位”可自愿继续实施揭榜任务。
在此次的入围单位中,我们看到有多家业内知名AI医学影像企业上榜,如联影医疗、飞依诺科技、语坤科技等,另外还有知名的手术机器人企业天智航、铸正机器人、骨圣元化、春立医疗等也在榜单中。那么它们所携带的产品怎么样呢?下面我们一起来看一看部分入围企业及产品。
在智能辅助诊断产品榜单中,我们可以看到在“揭榜单位”里人工智能(AI)医学影像辅助诊断项目占了较大的比重。众所周知,近年随着人工智能在医学影像辅助诊断领域研发的不断深入,越来越多的医学影像AI产品,在临床中发挥了重要的辅助诊断作用,给临床诊疗带来了极大的改变与帮助。
联影医疗
联影医疗是国内唯一一家产品覆盖全线医学影像、治疗设备、医疗信息化及智能化解决方案的高新技术企业。旗下联影智能是公司在人工智能领域中的重要战略布局,于2017年12月由联影集团注资3亿人民币成立。致力于提供贯穿成像、筛查、随访、诊断、治疗、评估的全栈式AI解决方案。联影医疗是国内最大的高端医学影像与放疗设备的企业,联影智能是联影集团在人工智能领域中的重要战略布局。
今年3月,国家药监局批准了联影医疗的颅内出血CT影像辅助分诊软件。该产品由服务器端及浏览器端构成。服务器端由数据访问和存储模块、数据同步模块和基于深度学习算法的图像处理模块组成;浏览器端由患者管理模块、结果显示和编辑模块、服务模块组成。软件通过FTP下载的方式交付。
为国内首款基于深度学习技术实现颅内出血分诊提示以及测量分析的人工智能医疗软件,采用基于深度学习的颅内出血检出与分割算法,实现颅内出血分诊提示和出血体积定量分析功能,可对颅脑CT平扫影像进行显示、处理、测量和分析,用于对超急性期、急性期颅内出血患者的分诊提示。
飞依诺
飞依诺成立于2010年,总部位于苏州,是数字化彩超设备和医疗信息化解决方案提供者,是专业从事高端数字化彩色超声诊断仪及其相关技术研发、生产与销售的高新技术企业。自公司成立以来,已推出90多款彩色超声诊断仪产品,应用范围涵盖心血管、腹部、产科、妇科、小器官、肌骨等临床应用领域。
在人工智能领域,公司有专门的研发团队,已实现肝脏空间定位扫查、乳腺病灶自动筛查、小儿髋关节自动测量、三维颈动脉斑块扫查以及超声自动标记出病灶位置等成果。此外,公司还孵化了聆数医疗公司,专注于医学人工智能研发。
语坤科技
语坤(北京)网络科技有限公司是数坤科技的全资子公司,数坤科技成立于2017年,是提供疾病筛查、诊断及治疗选择与规划的人工智能医学影像解决方案的AI医疗龙头企业。
公司目前已获得4项国家药品监督管理总局第三类医疗器械注册证书、11项NMPA二类证及4项欧盟MDR CE认证,是全球唯一一家在心、脑、胸三个关键治疗领域同时拥有NMPA三类证和MDR CE认证的医疗AI企业。目前,数坤科技已在智慧影像、智慧手术、智慧健康领域全面布局,其“数字医生”产品组合已在全国超过2000家医院高粘性日常使用。
在智能辅助治疗产品中,入选单位及项目主要以手术机器人及手术导航系统等相关的企业。目前我国手术机器人行业正处于企业与高校/医院联合开发到企业主导产业化的过渡阶段,行业已经形成明显的产学研医结合的特征。在神经外科、骨科、血管介入、口腔科等手术机器人领域我国企业已具备较强的竞争力,并且在未来将继续持续地发力,有望在国际市场上与外国品牌同台竞争。
天智航
天智航是国内最早介入骨科手术机器人领域的高科技医疗企业。是国内首家获得CFDA三类医疗器械注册证的“骨科机器人导航定位系统”,同时也是2018创新医疗器械中唯一的“国际原创”产品。天智航的第三代手术导航系统“天玑”2016年11月获得CFDA三类注册证,是国内首家,全球第五家取得医疗器械机器人注册许可证的企业。
2021年2月,公司生产的“骨科手术导航定位系统”(天玑®2.0)获批上市。天玑2.0骨科手术机器人采用了6自由度的机械臂作为核心部件,相比前代技术自由度大幅度提升,可以实现手术当中覆盖全身不同部位不同角度的机器人手术操作要求。值得一提的是,其临床精度可达到亚毫米级别(<1mm),大幅提高了手术安全性。另外Robotics-guidedOrthopedic Surgical System,即天玑Ⅱ骨科手术机器人国际版,也成为了国内第一个经认证符合该标准的骨科手术机器人产品。
铸正机器人
铸正机器人成立于2016年11月。是一家专注于智能外科手术导航定位与操作机器人的国家高新技术企业,致力于提供脊柱外科数字化全流程手术解决方案。其将全球唯一的直观图像定位技术带向市场,并自主创新研发了自主识切椎板减压机器人以及脊柱超声手术器械导航控制系统,积累了人工智能医疗领域的丰富经验。
公司的佐航300是目前国内第三家获得NMPA三类证脊柱手术机器人,是国内已上市脊柱手术机器人中唯一使用直观定位的机器人产品,也是目前全球唯一支持在局麻下进行手术的骨科机器人,显著降低患者麻醉风险。
骨圣元化
骨圣元化机器人(深圳)有限公司是元化智能旗下全资子公司,公司自主研发的全骨科手术机器人系统可以辅助医生完成全膝关节置换、全髋关节置换、单髁膝关节置换、脊柱和创伤等多种骨科手术。
旗下全膝关节置换手术机器人打破了国外技术垄断,拥有自主研发的导航方案和软件系统。手术过程中不需要截骨板(或类似工具)辅助,无需使用骨钉对病人腿部的手术部位进行固定,机械臂以智能交互的方式全程辅助医生完成精准截骨操作。
详细榜单点击下方链接:
https://www.miit.gov.cn/cms_files/filemanager/1226211233/attach/20227/00bbcd9f0c074432a337d5ef3f1f1066.pdf
商务合作:qxzj@landianyiliao.com