课程简介
“模拟电子技术B”是面向计算机信息、地信、机电、交设等偏电类专业的一门技术基础课。是一门研究电子器件及其应用的科学技术,执行着与现实世界的物理信号相对应的模拟电信号的产生、变换、放大、处理等功能。该课程不仅可以为专业课程学习打基础,更主要的是可以将所学知识直接应用到工程实际。
在线教学设计思路
以国家线上线下混合金课为目标、自动化双一流建设为契机来构建的课程体系。
结合省级教改课题,开展基于MOOC+SPOC的混合式教学(见图1)。
(图1 线上线下混合式方案)
线上:在中国大学慕课网站MOOC开设第4期,SPOC开设第3期。MOOC共享资源丰富,便于知识系统性梳理、课前预习及课后巩固提高,结合SPOC便于拓展。
线下:采用“腾讯课堂”重构教学内容,采用“问题驱动+精讲”促进知识内化吸收。通过QQ群召集学生,下达学习指令、进行课后答疑、纸质作业布置及批改;通过问题引导、互动教学,深入、拓展课程深度;通过校可视化平台提供电子教材及PPT课件,补充疫情期间教材缺失。
线上线下混合:用慕课堂APP做线上线下的“桥梁”,通过课前精心备课,设置APP的随堂问卷、讨论及练习内容;每节课前先用慕课堂进行签到,课中用APP掌控问卷、讨论、练习及预习内容的发布时间,利用投屏功能实时发布签到、问卷、练习及讨论情况;课中、课后用APP进行学情分析;通过专题微课,引导工程性及学习方法指导。
立足模拟电子技术的基本理论、方法及视野,融入课程思政,实现学生知识、能力、素质的协调发展。
教学方法上采用“启发引导 + 交互反馈”贯穿始终。
将“问题引导-问题分析-问题解决-归纳总结”贯穿每一章节;以问题为导向,引领学生对课程重点、难点问题展开深入研讨;利用引导式、案例式、类比归纳等教学方法来阐释重点破解难点;通过直面工程应用及知识点的连接性的引导、仿真案例拓展等来增强解决复杂问题的综合能力。
课程思政案例分享
案例名称
双极性晶体三极管
教学目标
知识目标:了解BJT的分类及主要参数的含义;理解BJT的内部结构与电路符号;理解BJT的放大原理及输入输出特性;掌握输出特性的分区及其特点。
能力目标:会用多种方法判断BJT工作状态;会用多种方法判断工作在放大状态的BJT的管型、管脚及管材;对上述内容能够“举一反三”,具备自主知识运用能力,知识的归纳与推理能力,能够建立与工程实际应用对应关系。
素质目标:结合晶体三极管的诺贝尔奖发明,弘扬不畏艰难、勇于探索的科学精神,引导学生树立高远志向,历练学生敢于担当、不懈奋斗的精神;透视三极管放大的内因及外因,悟出其中的为人处世之道。
教学实施方案
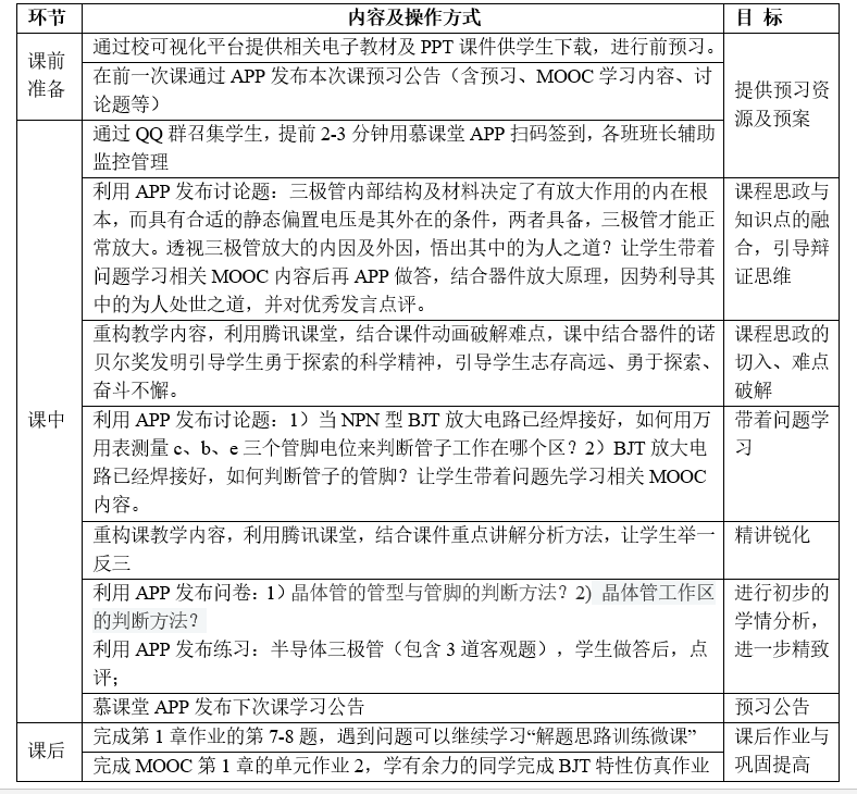
主要模式:QQ群+MOOC+SPOC+慕课堂+学校可视化平台,具体操作见下表。
师生对教学效果的感受
从慕课堂签到、问卷、讨论及随堂练习、实体课堂的讨论参与度等课堂表现,课后纸质作业反馈,课后的MOOC单元测验、单元作业及互评、讨论区回帖等学情分析来看,绝大部分同学都达到了教学目标,效果良好,甚至有部分优秀的学生说这种课堂课后可看回放,学习效果优于实体课堂。但学生学习情况两级分化严重,特别是插班学习的学生、缺课的学生,以及1-2节课的学生迟到现象,教师管理很吃力。
仅仅是MOOC+QQ讨论,学生的学习很吃力,重点、难点难以解决。通过不断反馈及改正,目前的“QQ群+MOOC+SPOC+慕课堂+学校可视化平台”的教学模式实现了从以“教”为中心向以“学”为中心转变,学生的学习状态得到改观。线上拓展资源为学有潜力的学生提供了更加高阶的舞台,使学生对知识的掌握更加宽广深厚。
慕课堂APP的掌控,便于课程思政的有机融入,便于实时学情分析,前提是教师前期的精心备课。
通过 “专题”微课,对学生提供了学习方法的指导及工程实际仿真方法的指导。
多维度互动(QQ群、SPOC专题讨论、慕课堂、腾讯课堂)+多视角质量监控(MOOC+SPOC的单元测验、单元作业及互评、考试等,慕课堂的学情统计与分析、QQ群纸质作业批改)有利于师生互动,教学相长,促进了教学团队和学生得到共同成长,进一步促进了教学质量的提高。
●END ●
文案 |自动化学院罗桂娥
编辑 | 曾劲标
审核 | 金一粟