作者 | 止水 报道 | 消费界
拉面说,一碗二十几块的方便速食,和其他方面食品几块钱的价格相比,俨然已经成为了方便面食品中的"爱马仕",在经济下行的社会环境下,拉面说是如何通过四两拨千斤,来撬动两块五的方便面市场?
拉面说销售势头
在今年天猫双十一中,拉面说以一小时45分钟突破1000万的成绩,跃居方面素食类目首小时TOP1。去年,拉面说销售额2.5亿,今年,拉面说目标6亿。
主打方便面食的拉面说,是如何占据消费者心智的?拉面说的爆发,是弥补了健康方便面食在消费者中被忽略的需求吗?它又是如何抓住面食赛道,打造自己的不一样的出位点的呢?带着这些问题,我们来看看拉面说的增长逻辑。
· 拉面说解决了消费者什么问题?·
拉面说的成长,解决了消费者精准的诉求:方便、健康、拉面。
方便这一层面自不必说,从家具用品到生活饮食,方便性质的产品占据了消费者很高的心智。现代人生活的压力,时间的被压缩,都迫使着品牌方在便捷性方面做出妥协与改进。
主打快捷的小家电市场年复合增长率达13%,其中的佼佼者小熊更是在第一季度保持17%的增长率。其中的空气炸锅、破壁机、电压力锅等,都达到了20亿到40亿不等的年预估交易额。
小家电行业报告
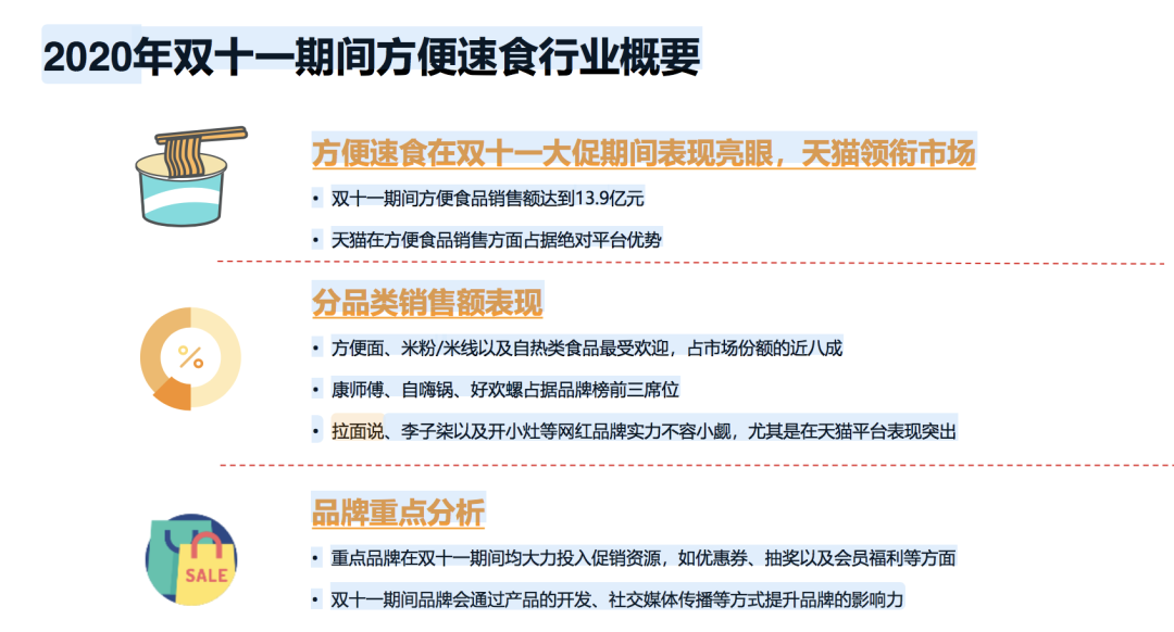
而另一个速食赛道,方便食品,销售额在天猫双十一达到13.9亿元,康师傅、自嗨锅、好欢螺分别占据品牌榜前三位。
对于方便的这一性质的需求,在消费端表现强劲。拉面说只需要煮制3-6分钟,和一包方便面的时间相差无几,方便层面得到了满足。
但如果消费者只是追求方面,那方便面肯定是最好的选择。拉面说的的核心,其实是在照顾到方便的同时,满足了健康这一领域的诉求。
近年来,消费者对健康的需求同样巨大。各种养生品、保健品占据年轻一代的支出,其中主打鲜炖燕窝的小仙炖,在今年天猫双十一夺得食品保健销售热度第一名,销售额达4.65亿。消费者不仅愿意花钱,更愿意花大价钱,毕竟,一瓶70克的小仙炖,售价达到169元。
为什么说拉面说给消费者一个更健康的选择?
在今年天猫双十一方便速食售卖情况显示,十大品牌中,方便面依旧占据了巨头位置,康师傅和统一分列第一和第三,其他的分别是自嗨锅、螺蛳粉等重油重辣的产品,尽管都有食品添加剂的成分,但拉面说主打的豚骨、叉烧、猪肚鸡等产品,都是清汤面条,采用大骨熬制汤底,明显健康一筹。虽然后续推出了红油串串捞面、椒麻拌面向重口味靠齐,但前期的研发产品,更注重的是日式拉面本真的口味。
同时,拉面说的面采用的是半生鲜面,面条含水率经过推演后拍板,保持了拉面的口感,保质期控制在60天内,不同于传统的油炸面饼等。
对于都市白领人群来说,方便面厚重的添加剂,油炸的本质,都让她们望而却步。
拉面说诞生于2016年,这时候正是方便面市场大幅下跌的阶段。从2013年至2016年,方便面市场严重下滑,销量从462亿包下跌至385亿包。而外卖初入市场市场高额的补贴,则让消费者花更少的钱实现美味便捷的需求。
在这种情况下,拉面说应势诞生。拉面说对标的人群是不想煮晚饭,但又不想靠一包方便面打发的都市白领人群。
说到这里,必须要说一下拉面说背靠的上海。
上海是一座极具消费力的城市。在2020新国货之城报告中,上海以一己之力贡献全国近1/6的新锐品牌销售额。注册地为上海的新锐品牌在销售表现上最为亮眼,单个品牌的平均销售额也位居北上广深第一位,堪称新国货的消费之城。
上海新锐品牌线上销售额趋势迅猛
钟薛高、小奥汀、永璞等新消费品牌都来自上海。从2018年到2020年,上海头部新锐品牌线上销售额增长了48.7倍,足以证明上海作为消费之城的消费潜力。
拉面说作为面向一二线城市的独居人士或刚结婚的夫妻,在新消费土壤蓬勃生长。
2017年,拉面说双十一突破300万,2018年双十一突破上千万,年销售额8000万,2019年卖出1600万余包,年销售额2.5亿,2020年,拉面说预计6个亿。
我们交代了拉面说健康方便的特性,现在来剖析一下第三点,拉面说的面食需求。
面食是中国人传统主食,经历了2000多年的发展,深受人民喜爱。对于面食的喜好,不分南北,兰州牛肉拉面、重庆小面、武汉热干面、北京炸酱面、山西刀削面,在祖国的天南海北被端上消费者餐桌。
有面一定有市吗?不一定,消费者更容易将目光放在那些在社交网络上舍得砸钱的品牌。甚嚣尘上的是螺蛳粉、自嗨锅、阿宽这样的网红产品。
今年上半年,网红食品“阿宽红油面皮”母公司白家食品近日宣布完成近2亿元B轮融资,自嗨锅于10月完成C轮5000万美元融资,螺蛳粉更不用说,上半年长期霸占微博热榜,引发全民购买热潮。
对于消费者来说,他们基于食品的选择更像是以方便易得为主,网络喂养了什么,年轻的消费者更容易感知到,这也是网红食品竞相获得高曝光高购买的原因。
值得注意的一点是,面食实体店市场分布以二三四五线为主,一线城市的面条市场份额是最低的。北京上海等受限与地理面积的城市,餐饮门店数量相对较低。也就是说,想要在北上广这样的地方吃上一碗面条,难易程度是要更高的。
拉面说解决了方便、健康、面食的需求,其出位的核心,还在于定位,高端拉面全新品类。
和网上价格相对廉价的方便面、小面等面食品类相比,拉面说的价格区间主要在19、20元左右,这在方便速食中属于价格较高的。拿今年天猫双十一十大方便面食来举例,方便面、火鸡面、阿宽面皮、螺蛳粉等,价格在3.5元、6元、11元左右,拉面说的价格显然是更高的。
这多出来的价格,可能主要体现在干生鲜面,大块叉烧肉,每片肉直径均在7厘米左右,再搭配麻笋、木耳、海苔等配菜,一碗不输餐馆精致拉面的产品被制造了出来。
料多且真实,拉面说的面,实现了消费者心中关于泡面广告多年的夙愿,那就是真实的肉进入面碗中。
这种真材实料能够得到保障,离不开近年来冻干技术的发展。拉面说里面大卖的豚骨叉烧就是冻干技术的体现。
在拉面说之前,日式拉面在中国是一个客单价比较高的行业,它在一定程度上代表了精致和高端,在年轻消费者中接受较高。吃的讲究,更不想将就,是拉面说找准的人群。
这种摒弃了油炸面饼的速食料理,包含完整丰富的食材,打破了消费者“方便食品就是不健康”的固化思维。创始人姚启迪在品牌创立之前,就是基于“家里面做的拉面”定位,考虑到外卖面食口感和新鲜大打折扣,自己动手煮制的拉面更符合现代人健康的需求。
而为了符合产品高质的定位,拉面说找来了2000人的内测队伍,一起探讨产品的口感、设计包装,一次次推翻重建。
第一款拉面的诞生,经历了整整457天,24种配方、189次实验。而在后期,拉面说研发了更多口味,口味的快速更新,让喜欢尝新的人群通过互联网的渠道,能更快打通消费者渠道。
拉面说的成功,契合了消费者饮食升级的需求,那就是往高端化发展。其实放眼整个方便速食领域,都在往高端靠拢。
为了笼络年轻群体,康师傅注重产品创新,改进固有口味,添加年轻人喜欢的时髦口感,同样推出真材实料,靠着这个战略,在市场上驳回一片阵地。在2015年到2017年净利润连续下降的情况下,靠着高端方便面和创新的口味,在2019年实现了增长。
· 锁定流量所在地,社交媒体平台 ·
在定位端成功跻身高价格的面食产品后,拉面说踩上了社交营销的端口。
比起传统的面食,深受社交网络影响的年轻人,通过平台种草建立了消费心智,也是这些网红产品的一大打法,拉面说的营销路数同样如此。
一开始,拉面说是在淘宝、小红书、下厨房等垂直电商做内容营销,然后根据消费者的反馈做产品测试。
在抖音和B站平台,搜索“拉面说”,产品测试视频足足有50多页,“拉面说”的权重远远高于”拉面“,可以说,想到拉面,就想到拉面说,是拉面说想要给大众植入的消费态度。
Z世代青年小孟是抖音的忠实粉丝,每次打开软件,拉面说的广告扑面而来,其他年轻人热爱的平台同样不能幸免。
抖音目前日活4亿,平台根据算法对每个用户需求、兴趣爱好、年龄阶段、所处地域推荐视频广告,做到精准投放,转化率有一定保证。
而使用抖音、小红书、B站的恰恰是90、95后的年轻人,占了大量比例。这其中不乏不想做饭的单身人士,长期浸淫在社交网络的她们,躲不过拉面说强有力的营销。刷着抖音的年轻人,比起现煮饭,还是选择方面速食来的快。
通过锁定流量所在的社交媒体平台,做全渠道线上种草,和KOL营销,拉面说一步都没有落下。
而拉面说的针对策略是有效的,抓准单身年轻人群的拉面说的销量年年攀升。
而实现拉面说更大规模的成长,离不开淘宝直播。2019年,是淘宝直播大火的一年,和李佳琦的直播联合,实现了拉面说一秒卖280万的成绩。不依赖一个渠道,其他中腰部的KOL,拉面说同样投放。
总结起来,拉面说的增长,主要离不开这几点:
定位高端方便速食,解决想吃面又担心健康的年轻人群,打造高端面食定位,将主要战地放在一二线消费升级的年轻人;
锁定流量所在的社交媒体平台,全方位铺设种草广告;
超快的产品创新和研发速度。
拉面说的成长,是在互联网环境下,新消费土壤上,诞生的互联网品牌。同时抓住了消费者对面食更精致的需求,结合社交网络,完成的品牌树立。
虽然是靠着互联网营销出圈的产品,但拉面说却实实在在在产品打磨上花费了功夫,不管是汤底的熬制还是面食的选用,都和传统的产品区分开来,做到差异化,这也是消费者认可的重要原因。
就整体情况来看,方便面巨头康师傅、统一仍然占据了方便食品无可撼动的领先地位,但在趋势之中,方便食品品类却大大丰富了起来。这其实不矛盾,因为方便面是一个存量市场,而拉面说是一个增量市场。比起传统的方便食品,更多人将眼光放在了擅长互联网营销的新品牌中来。同时方便食品在注重好吃的同时,消费者健康的诉求也被看到,这是消费升级背后,拉面说成长的土壤。
对于未来愿景,拉面说创始人表示,想要将品牌做成30年、50年甚至100年的产品。宏大的计划背后,对于产品力的塑造更需要加深,撇开了网络营销的加持,拉面说更要靠自身过硬的实力来获取消费者更多的认可。
分割线
附:电商行业2020年双十一电商大促节销售分析报告
此报告来自星图数据,领取报告请消妹微信(微信号:XFJ169)并备注“拉面说”,即可免费领取,仅限前100名哦。
【声明】
*此公众号中全部内容仅为一般性参考。读者不应在缺乏具体的专业建议的情况下,擅自根据文章内容中的任何信息采取行动。此公众号运营方将不对任何因采用文章内容而导致的损失负责。
*文章图片部分来源于网络,如有侵权请告知删除。文章中插入的图片不涉及到商业行为,仅限交流,并标明了来源出处,尊重原创图片设计。客服微信:XFJ169
*文章中涉及功效相关描述均有对应的数据支持,囿于篇幅限制无法全部刊登,如需数据来源,可向文章中涉及到的企业索取。
/ 推荐阅读 /