![]()
文:任泽平团队
二十大报告提出“坚持房子是用来住的、不是用来炒的定位,加快建立多主体供给、多渠道保障、租购并举的住房制度”,引导房地产去金融化,回归居住和实体经济属性。经过这些年整顿,房地产去金融化效果如何?如今房地产占用了多少金融资源?各渠道占比如何?如果房地产硬着陆,风险有多大?如何软着陆?
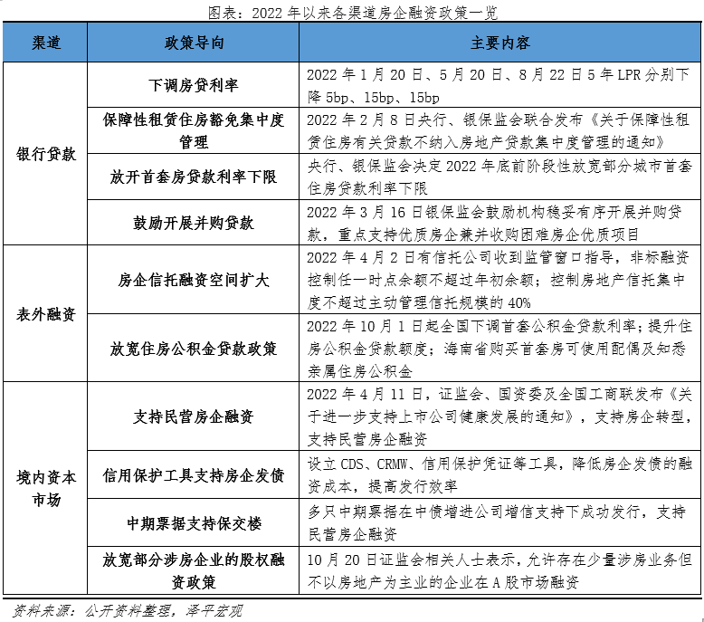
我们利用公开数据测算近年来房地产各个融资渠道体量、结构特征和发展趋势。1)总体来看,房地产占用金融资源达68.19万亿,增速显著放缓。从趋势来看,2016年至2021年房地产占用金融资源存量规模从37.72万亿上升到67万亿,年均复合增速12.2%。截至2022年6月,房地产金融相关存量达68.19万亿,增幅显著放缓。2)银行信贷在房地产金融中占用53.1万亿,份额约78%,占银行信贷存量26%,居主导地位。银行表内信贷53.1万亿,存量占比25.7%,2022年上半年增量占比仅4.9%。结构上看,国有行对房地产总敞口最高,约为35%,股份行次之,约25%,城商行和农商行分别占15%左右;国有行对个贷敞口高,股份行、城农商行对开发贷敞口高。各类涉房坏账率都有所上升,2022年6月个贷坏账率平均为0.5%,开发贷坏账率2.54%,分别较2021年底上升9bp、53bp。3)表外融资在房地产金融中占用8.9万亿,份额约13%,公积金委托贷款提高,房地产信托压降。房地产信托的存量规模达1.42万亿元,在资金信托投向中的占比从2019年峰值下滑至9.5%。从违约情况来看,今年违约信托中有七成来自房地产信托。近十年公积金委托贷款同比增速一直维持两位数,2021年存量规模达6.89万亿元。4)境内资本市场在房地产金融中占用3.5万亿,份额约5%,以债券融资为主,新增股票融资受限。境内资本市场中,房企的融资方式主要以债券为主,但占债券市场融资比重逐年递减,呈现国企发债为主、违约率高增的特点。房地产债券融资规模达1.8万亿元,占债市融资的比重逐年递减。房地产A股市值1.4万亿元,受政策监管等因素影响,近几年股票融资规模及融资占比显著下滑。5)境外资本市场在房地产金融中占用2.6万亿,份额约4%。自境内房企融资收紧后,房企寻求转向海外发债和港股上市,截至2022年10月房企海外发债达到峰值1811亿美元,在港上市内地房企市值0.81万亿元,占港股总市值1.9%,2020年来境外股市值及占比均显著下滑。6)如果叠加对上游供应商资金占用,房地产占用金融资源将达到72万亿。房地产应付款和应付票据融资代表了房企对上游供应商的债务情况,是房企间接占用的金融资源。2021年房地产开发应付款增量规模达5.17万亿元,占房企开发资金来源的25.7%。房企集团开发商规模排名处于200+的中小企业,抗风险能力薄弱,更易发生商票逾期。近两年房地产票据违约率大幅增长,大幅冲击上下游建筑、建材、家具等行业。7)启示:在过去几十年经济高速增长、快速城镇化、流动性充裕、房价上涨预期等支撑下,房地产曾经长期过度挤占金融资源。近年在房住不炒的指引下,房地产去金融化取得显著成效。当前要让房地产回归实体经济和居住属性,恢复房地产合理融资渠道,防止硬着陆风险,实现软着陆,促进长期平稳健康发展。房企资金链主要靠经营性现金流和融资性现金流,当前市场下行,两大现金流均出现问题,七成以上民营房企陷入流动性危机,即使是国有房企和民营房企最后的堡垒三好生也出现流动性紧张。今年以来监管层出台多重政策,缓解房企流动性危机。当前稳楼市并不是简单传统意义上的救房市,而是在稳房市的同时,避免其金融属性死灰复燃;实现既能通过短期措施促进房地产市场稳定,又能通过长期制度建设促进房地产市场健康发展。短期来看,在坚持“房住不炒”前提下,各城市应因城施策对前期偏紧的调控政策进行适度松绑,促进房地产市场软着陆。长期来看,建议以城市群战略、人地挂钩、金融稳定、房地产税为四大支柱构建长期住房制度。房地产是周期之母,十次危机九次地产。老成谋国是时间换空间,相信经过长短结合的措施,加上以“城市群战略、人地挂钩、金融稳定、房地产税”为主的二次房改,中国房地产市场有望实现软着陆。2.1 总量层面:房地产对银行信贷占用达53.1万亿,存量占比25.7%,增量占比4.9%3.1 房地产信托存量达1.4万亿元,占比下滑至9.5%3.2 公积金贷款规模达6.89万亿元,同比增速维持两位数3.3 投向非标的理财规模降至2.4万亿元,占比降至8.4%4.1 债券:房地产债券余额达1.8万亿元,存量占比下滑至1.28%,增量占比3.11%4.2 股票:房地产A股市值1.4万亿元,新增股票融资受限5.1 境外债:余额达1.27万亿元,存量占比15%5.2 境外股:在港上市内地房企市值下滑至0.81万亿元,占港股总市值1.9%党的二十大报告提出“坚持房子是用来住的、不是用来炒的定位,加快建立多主体供给、多渠道保障、租购并举的住房制度”,引导房地产去金融化,回归居住和实体经济属性。房地产占用了多少金融资源?各渠道占比如何?我们利用公开数据测算近年来房地产各个融资渠道体量、结构特征和发展趋势。总体来看,房地产占用金融资源达68.19万亿,如果叠加对上游供应商资金占用,将达到72万亿。从趋势来看,2016年至2021年房地产占用金融资源存量规模从37.72万亿上升到67万亿,年均复合增速12.2%。截至2022年6月,房地产金融相关存量达68.19万亿,增幅显著放缓。从结构来看,银行信贷是房地产金融占用最多的资源,2022年6月银行信贷占77.9%,其次为公积金贷款占比11%。之后依次为境内债券融资、境内股票、境外股票、信托融资、境外债券。从结构变化趋势看,银行信贷、公积金贷款比重在逐年增加,信托贷款渠道自2018年高点5%降至2022年6月2.1%;境内资本市场占比2016年至今逐渐缩水;境外资本市场在境内融资收紧后份额有所提高。2.1总量层面:房地产对银行信贷占用达53.1万亿,存量占比25.7%,增量占比4.9%存量:2022年6月,房地产银行信贷余额达53.1万亿,呈现体量庞大、占比见顶、增速放缓特征。房地产对银行信贷占用体现为对公房地产贷款和个人住房按揭贷款。总体来看,截至2022年6月,房地产对银行信贷占用余额达53.1万亿,占银行贷款比重25.7%,较2019年顶峰时期下降了3.3个百分点。结构来看,对公房地产开发贷12.5亿元,个人住房贷款38.9亿元,占银行贷款比重分别在2018年、2020年见顶,随着“三条红线”“贷款两集中”政策出台,2022年6月分别回落至6.1%、18.9%。增速来看,房地产总体贷款、对公开发贷、零售按揭贷余额年均增速从2016年27%、8.4%、38.1%降至2021年7.9%、0.9%、11.3%。增量:房地产新增贷款占用银行信贷收缩。房地产新增贷款从2018年峰值6.45万亿降至2021年3.81万亿,占新增贷款比重从39.9%降至19.1%。2022年6月新增房地产贷款6685亿元,创2013年同期以来增量最低,占比仅4.9%。样本选取:通过境内上市、境外上市、发债主体找到披露公开数据的银行共1041家(42家A股上市银行,17家境外上市银行,982家发债银行的涉房情况),公开披露房地产相关贷款情况的银行有195家,包括6家国有行、12家股份行、85家城商行、92家农商行。房地产信贷总敞口和占比:国有行最高、股份行次之。国有行房地产贷款总敞口最高,达4.5万亿元,截至2022年6月,占比达34.1%,股份行次之(25.9%),城商行(16.0%)和农商行(15.9%)再次之。从时间维度,国有行房地产贷款总敞口自2016年来逐渐上升,2019年贷款比例达到36.8%,之后增速逐渐放缓。股份行、城商行、农商行房地产总敞口自2016年增加,在2020年达近几年峰值,随着“三条红线”政策的出台,总敞口及占比稳步减少。从结构看,国有行个贷敞口高,股份行对公房地产贷款敞口高。个贷上,截至2022年6月,国有行个贷占比最高,达29.2%,股份行次之(18.8%),城商行和农商行再次之,分别为10.5%和10.9%。对公开发贷上,股份制开发贷占比最高,达7.1%,城商行次之(5.5%),国有行开发贷占比最低,为4.9%。从时间维度,2016年至今,国有行、股份行和农商行个贷占比均呈现先上升后下降的趋势。国有行在2019年迎来峰值,为31.5%,而股份行和农商行个贷占比均在2021年达到最大值,分别为19.1%和14%。涉房信贷坏账率均有所上升。整体上,自2016年起,银行个贷和开发贷坏账率均有上升。从个贷坏账率看,银行越下沉,个贷坏账率越高,农商行最高达0.59%,2022年6月,农商行个贷坏账率同比上升0.16个百分点,城商行上升0.12个百分点,国有行和股份行个贷不良上行幅度小。开发贷坏账率城商行最高,截至2022年6月,达峰值3.74%,国有行开发贷坏账率同比上升0.91个百分点。“非标准化债权资产”,简称非标资产,具有“类信贷”特征,目的在于满足企业的融资需求。房地产非标融资中,大部分是委托贷款和信托贷款,少量来自融资租赁、小贷和财务公司贷款。表外融资在房地产金融中占用8.9万亿,份额约13%,公积金委托贷款提高,房地产信托压降。3.1 房地产信托存量达1.4万亿元,占比下滑至9.5%从投资方式来看,大部分信托资金通过信托贷款或带回购条款的股权融资,投资房地产项目。信托贷款期限灵活、操作简单,交易模式成熟,利息能计入开发成本,但必须满足“四三二”条件;带回购条款的股权信托,采用明股实债的方式规避项目资本金要求,同时固定收益,降低投资风险。总量层面看,房地产信托存量达1.42万亿元,占比下滑至9.53%。受银信监管加强、规范银行理财等影响,房地产信托规模增长放缓,2019下半年房地产资金信托余额及占比逐步回落。截至2022年6月,房地产的资金信托规模为1.42万亿元,较2019年同期下降51.5%。从资金信托投向来看,投向房地产的比例从2019年峰值逐步下降至9.53%,排名从第三下降至第五。工商企业、证券市场、金融机构、基础产业位居前四,占比分别为26.4%,26.2%,13.2%和10.8%。结构层面看,信托公司纷纷减少房地产领域投融资。当前中国共有68家信托公司,其中50家由中央和地方政府下属国企控制,18家由民营企业控制。68家信托公司投向房地产领域的信托资产比例的平均值从2012年5.2%降至1%以下。截至2022年10月16日,68家信托公司投向房地产领域的信托资产比例平均降至0.7%,最大值为17.6%,最小值为0。有28家发行房地产信托规模不超1%,10家发行规模不超5%。从违约情况看,2022年前九月房地产信托违约规模占七成。受房住不炒、三道红线、土地两集中等政策影响,房地产企业陷入资金链危机,房地产信托亦受到波及。根据用益观察,2022年1-9月房地产信托违约规模占比突破七成,达到72%。3.2 公积金贷款规模达6.89万亿元,同比增速维持两位数近五年公积金贷款规模持续扩大,2021年存量规模达6.89万亿元。个人住房担保委托贷款,简称公积金贷款,是住房公积金管理中心委托商业银行代发的房屋抵押贷款,计入委托贷款。住房公积金制度关乎民生福祉,近年来政策层不断扩大公积金制度覆盖面,持续改善民生。2012-2021年住房公积金贷款余额从1.66上升至6.89万亿元,同比增速一直维持在两位数。2022年来多地放宽公积金贷款政策,提高公积金贷款额度。自2022年10月1日起,央行时隔7年多首次下调首套个人住房公积金贷款利率,5年以下(含五年)和5年以上利率分别下调15bp,指向公积金贷款需求将进一步提高。3.3 投向非标的理财规模降至2.4万亿元,占比降至8.4%投向房地产的理财规模回落。债券和非标准化债权类资产是表外理财的主要配置方向,也是理财资金流入实体经济及房地产行业的主要方式。受金融监管收紧影响,银行理财投向非标的规模从2016年5.1万亿元下降至2021年2.4万亿元,占理财总规模的比重从17.5%下滑至8.4%。商业房地产是非标债权的重点监控行业之一,根据银行业理财年报,2015年投向房地产业的理财资金占比为9.68%。资管新规下银行理财规模增速放缓,投向房地产的规模趋降。银保监会副主席梁涛表示,截至2021年4月末,投向房地产的理财产品规模同比下降了36%。境内资本市场在房地产金融中占用3.5万亿,份额约5%。房企的融资方式主要以债券为主,但占债券市场融资比重逐年递减,呈中期票据占比显著上升、国企发债为主、违约率高增的特点。4.1债券:房地产债券余额达1.8万亿元,存量占比下滑至1.28%,增量占比3.11%总量层面看,房地产债融资规模达1.8万亿元,占债市融资的比重逐年递减。2015年以来,房地产先后经历了2016年棚改和2017年地产严监管,地产债发行金额先增后减,近5年新增规模稳定集中在5000亿元-7000亿元区间,但发行规模在债券市场的比重逐年递减。截至2022年10月9日,现存房地产债券共计1949只,债券余额达1.8万亿元,余额占比仅为1.28%。从债券类别来看,中期票据占比显著上升。2015-2016年房地产公司债占所有房地产债券的绝对优势地位,最高占比达84%。在房地产公司债被分类监管的背景下,2017年公司债发行比例断崖式下跌,近几年逐渐稳定在40%左右。今年以来,受监管支持增信发债影响,中期票据发行规模不降反增,截至2022年10月9日,房企发行中期票据1552亿元,为2015年来新高,占今年新增房地产债的比重达36.6%,占比第一。短期融资券和资产支持证券经2016-2017迅速发展后,受房企主体信用影响,2022年出现小幅度下降。从存量上看,公司债、中期票据和ABS融资余额分列第一、二、三位,分别为8465亿、4684亿元和3054亿元。从发债房企类型来看,国有房企发债占比逐年攀升,民营和外资房企发债规模显著下滑。2022年,国有房企发债占比高达87.9%,但在目前融资渠道不畅的大背景下,民营房企融资困难重重,民营房企与外资房企发债占比下行趋势明显。今年,政策对示范性发债民营房企提供一系列支持(包括指引创设CRMW和全额担保),随着政策端发力,民营房企融资情况有望改善。从债券违约情况看,近两年房地产债券违约率大幅增长。由于过去几年部分房企举债扩张,杠杆高企,伴随房产销售放缓,部分房企资金链断裂,债务无法偿还。2020年至2022年10月9日,房企实质违约及触发交叉条款违约多达187笔,展期84笔,涉及债券余额总额高达2756亿元,两年内违约债券中房地产违约债占比达37%。4.2股票:房地产A股市值1.4万亿元,新增股票融资受限总量层面看,房地产A股市值1.4万亿元,股票融资规模及融资占比显著下滑。2016年定调“房住不炒”,地产融资环境逐渐收紧,叠加2018年证监会对涉房企业再融资作出限制,房地产股票融资规模自2016年迅速回落,虽在2019年迎来小高峰,但总体仍处于下落趋势。截至2022年10月24日,房地产流通A股市值14583亿元,占比1.73%。现存房地产A、B股上市公司股票共计128只,股票融资规模显著缩小,2021年融资规模为3.9亿元,2022年并无股票融资行为。近期证监会允许存在少量涉房业务但不以房地产为主业的企业在A股市场融资,将拓宽相关企业的资金渠道,有利于稳楼市、提振信心。从房地产企业股票融资类型来看,股票增发占据主导地位。由于房地产上市禁令,房企在股票市场的融资以股票增发为主,其次是可交换债、IPO,而配股、优先股、可转债近年来几乎看不到身影。5.1境外债:余额达1.27万亿元,存量占比15%从发行流程看,海外债是房企重要的融资渠道,相较于境内债更加灵活,在融资架构、信息披露和审批程序等方面具有优势。房企发行海外债主要是通过间接境外发行,即依托在境外注册的全资子公司(SPV)作为SPV发行主体,以美元债为主,也有少量港元、欧元、新加坡元债等类别。从新增规模上看,2019年前房企海外债的发行规模快速增长,2020年逐步回落。2016年第四季度,监管提高了房企境内发债的门槛,严格限制发债用途,境内债券融资遇到限制,助推了中资企业境外发债。2019年房企海外债发行总额上升至818.3亿美元,是2016年全年发行规模的近6倍。2020年疫情爆发,加上美元债市场动荡、“三条红线”等原因,发行量同比下降16.8%。2021年房企境外发债459.8亿美元,同比下降32.5%。截至2022年9月底,房企境外发债只有176.2亿美元。债券余额方面,海外债融资规模不断扩张。因为企业海外债的发行年限主要是1-5年,前几年的借新还旧发行,使得房企海外债余额从2020年开始激增,到2021年余额占比则上升至17.58%。到2022年9月境外债余额达到1811亿美元,约合人民币1.27万亿元,在中资海外债占比约15%。5.2境外股:在港上市内地房企市值下滑至0.81万亿元,占港股总市值1.9%存量:在港上市的内地房企市值从2020年起开始回落。自2016年监管禁止房地产企业在境内上市融资后,房企纷纷赴港上市。2019年在港上市内地房企市值达到峰值,为2.4万亿元,占港股总市值4.7%。2020年开始下降,到2022年6月份,大陆在港上市房地产公司市值为1.42万亿,占港股总市值2.7%。到了10月底,在港上市房企市值进一步降至0.81万亿,占比减少了0.8个百分比。增量和融资方式:以再融资为主,2015年后呈下降趋势。大量中资房企在香港联交所上市和再融资,再融资占比约70%左右。2015年红筹股房企境外增发配股募资总额达到716亿港元,但是随着香港联交所审批流程变严格以及中国内地对于房地产融资政策的收紧,中资房地产企业的股权融资规模开始下滑。截至2022年9月,房企境外IPO和再融资12.02亿港元和17.49亿港元。应付账款和应付票据融资以房企为核心、建立在产业供应链真实交易基础上的供应链融资。虽然不是房企直接占用的金融资源,但应付票据仍代表了房企对上游供应商的债务情况,供应商为提前回款会将票据贴现给银行,属于房企间接占用的金融资源。总量层面看,房地产应付款融资规模达5.17万亿元,占房企开发资金来源比重逐年递增。房地产开发应付款增量规模从2016年3.09万亿逐步上升至2021年5.17万亿元,占房企开发资金来源的比重从21.4%上升至25.7%。其中,应付工程款及其他应付款规模均逐年上升,2021年增量规模分别为2.89和2.28万亿元。从票据违约情况看,近两年房地产票据违约率大幅增长。截至2022年10月11日,在4468家票据逾期企业中,房地产和建筑企业达到3552家,占全部商票逾期企业的比重68.6%。在过去几十年经济高速增长、快速城镇化、流动性充裕、房价上涨预期等支撑下,房地产曾经长期过度挤占金融资源。近年在房住不炒的指引下,房地产去金融化取得显著成效。当前要让房地产回归实体经济和居住属性,恢复房地产合理融资渠道,防止硬着陆风险,实现软着陆,促进长期平稳健康发展。房企资金链主要靠经营性现金流和融资性现金流,当前市场下行,两大现金流均出现问题,七成以上民营房企陷入流动性危机,即使是国有房企和民营房企最后的堡垒三好生也出现流动性紧张。今年以来监管层出台多重政策,恢复房地产市场正常融资功能。央行层面,今年放宽首套房贷款利率,下调5年期LPR累计35bp。银保监会层面,强调有效满足房地产企业合理融资需求,大力支持租赁住房建设,支持项目并购重组,满足刚需和改善型住房需求。银行间交易商协会今年两次召开民营房地产企业座谈会,中债信用增进公司加大对民营房企发债的支持力度。证监会放宽少量涉房业务企业在A股市场融资。当前并不是简单传统意义上的救房市,而是在稳房市的同时,要发挥其实体经济属性,避免其金融属性死灰复燃;实现既能通过短期措施促进房地产市场稳定,又能通过长期制度建设促进房地产市场健康发展。从短期来看,在坚持“房住不炒”前提下,各城市应因城施策对前期偏紧的调控政策进行适度松绑,促进房地产市场软着陆。一是适当降低人口流入地区限购门槛,增强市场信心。二是适度松绑二手房限价政策。三是下调首套首付比和改善型二套首付比,减少刚需人群和改善型购房人群的首付压力,实现居民“住有所居”“住有宜居”。四是下调房贷利率,加快贷款审批。五是提高公积金贷款限额或允许提取未纳入贷款额度计算的公积金余额付首付。六是北上广深等应适当降低落户和购房门槛,充分尊重人口和产业向都市圈城市群集聚的客观规律。七是通过贷款展期、债务重组、并购等方式化解风险。从长期来看,建议以城市群战略、人地挂钩、金融稳定、房地产税为四大支柱构建长期住房制度。一是推动都市圈城市群战略。二是以常住人口增量为核心改革“人地挂钩”,优化土地供应。三是实行长期稳定的住房信贷金融政策,稳定购房者预期,支持刚需和改善型购房需求,同时抑制投机性需求。四是稳步推动房地产税试点。房地产是周期之母,十次危机九次地产。老成谋国是时间换空间,相信经过长短结合的措施,加上以“城市群战略、人地挂钩、金融稳定、房地产税”为主的二次房改,中国房地产市场有望实现软着陆。![]()
![]()