北大光华管理学院毫无疑问是众多经管学子梦寐以求的进修圣地!今天,小博隆重推出精心收集的北大光华管理学院考博资料包,助力各位考博er走进自己的梦想学府!
赶快点击下方,关注公众号
回复【北大光华】
按提示完成相应操作
即可免费获得超实用资料包
《北京大学光华管理》
在全国第四次学科评估中,北京大学的工商管理获得了A级的优异评估结果,是目前全国所有高校中排行前五的存在。
全国第四轮学科评估社会学评选结果
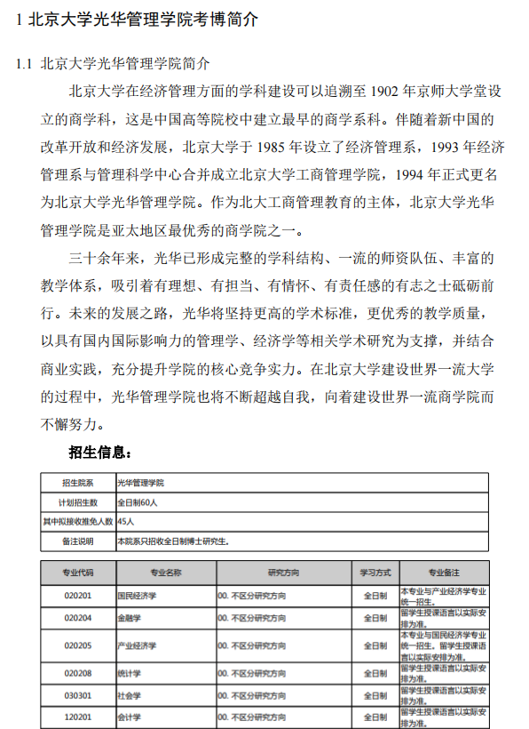
光华管理学院开设3个专业,5个方向 ;设有1个博士后科研流动站、2个学术学位一级学科硕士点、6个学术学位二级学科硕士点、7个学术学位二级学科博士点;有全职教职人员111人。
光华管理学院强大师资力量
本资料包从博士招生制度、目标选择、笔试备考复习、复试经历等多维度总结了考博经验。
资料包目录
▼
北大光华管理学院简介
▼
光华管理学院考博参考书目
▼
北大光华管理学院考博参考书目
▼
考博经验
▼
此外,资料还包含往年考博真题、导师介绍以及招生简章和复试规则等满满干货。
光华管理学院真题
▼
导师介绍
▼
招生简章
▼
拟录取名单
▼
领取资料包,成功上岸心仪的学校!你还在犹豫什么
赶快点击下方,关注公众号
回复【北大光华】
按提示完成相应操作
即可免费获得超实用资料包
《北京大学光华管理》
END
考博视频课
扫码添加学术顾问