微信号 gh_9af6601db998
功能介绍 这里有丰富的国内考博和海外PhD申请经验、资料和资讯,助你博士申请上岸!
奇偶页页眉页脚不同怎么设置?
公式代码怎样编辑不会乱码?
目录自动生成及目录页码独立设置?
图目录和表目录怎么自动生成?
科研er们在论文排版时是否也会遇到这样的问题?
排版不规范,熬夜两行泪!不得不说,论文“创作”就已经很烧脑了,辛辛苦苦终于把毕业论文写完了,但是还有一件更让人头疼的事——排版。
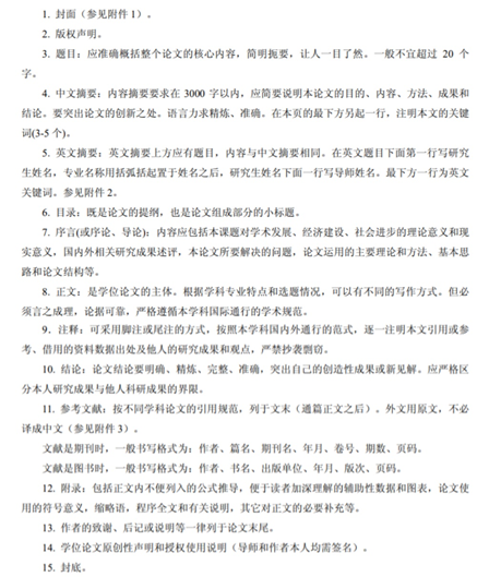
北京大学研究生学位论文书写格式规范
中国人民大学研究生学位论文书写格式规
上下滑动查看更多
快点击下方,关注公众号
资源概览
▼
大纲级别生成目录
篇幅有限,以上仅部分展示
END
北大经济学 北大政管 北大社会学
北大教育学 北大法学 北大光华
北大哲学 清华经济学 复旦国关
复旦法学 复旦管院 复旦经济
复旦哲学 上交国际 上交教育
面试真题
考博视频课
超全ArcGis资料
论文写作大礼包 经管科研一本通 计算机科研一本通
文本分析法 毕业论文大礼包 综述写作资料包
学术海报 SCI插图规范 科研选题资料包
微信扫一扫关注该公众号