万物皆可CS!相信大家对于这句话不陌生,生动形象概括了CS在我们生活中的作用。以至于在知乎上总能看到所谓天坑专业“生化环材”和“CS”的对比,尤其是高考推荐专业的时候名言“放心大胆推荐CS!”。不得不说因为行业属性,计算机科学在我国如日中天,相对来说也越来越卷。
如果各位考博er有志于在计算机专业进一步提升自己,无论是技术水平还是学术水平,那么我想复旦大学计算机考博资料包非常适合你。
赶快点击下方,关注公众号
回复【复旦计算机】
按提示完成相应操作
即可免费获得
超实用资料包《复旦大学计算机》
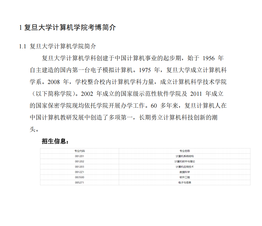
复旦大学的工学实力整体不是那么强,其计算机科学与技术学科排名仅有B+水平,可谓是考博价值洼地,对于有名校情结的考博er来说无疑是一个重大的好消息。
目前计算机学院有两个一级学科博士学位授权点,四个二级学科博士学位授权点, “计算机软件与理论” 为国家和上海市重点学科。2021 年,计算机学科 QS 世界大学排名居全球第 44 位。据 CSRankings 统计,近五年复旦大学在人工智能领域的研究成果排名全球第 17 位,信息安全领域研究成果排名全球第 38 位。
本资料包从博士招生制度、目标选择、复试经历等多维度总结了考博经验。
资料包目录
▼
学院简介
▼
考博参考书目
▼
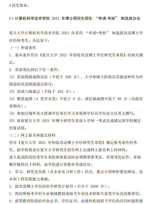
此外,资料还包含往年考博真题、导师介绍以及招生简章和复试规则等满满干货。
学院真题
▼
导师介绍
▼
招生简章
▼
拟录取名单
▼
领取资料包,成功上岸心仪的学校!
你还在犹豫什么?
赶快点击下方,关注公众号
回复【复旦计算机】
按提示完成相应操作
即可免费获得
超实用资料包《复旦大学计算机资料包》
END
考博视频课