徐寿
一个普通到让人内心不会犯起一丝涟漪的名字,但它背后却是一个“起起落落起起起起起起……”的开挂人生。
今天小博就带大家来跨越历史认识一下这位清朝时期的“科研大佬“!
如今140年过去了,中国学者在CNS(Cell、Nature、Science)等顶刊上的发文量也越来越多,在国际学术界的话语权也越来越重!
2020年中国学者在CNS发表了 219 篇文章,其中中国科学院、清华、北大为发文量TOP3,学术科研实力喜人~
不知道这里有没有各位同学的贡献值呢?
小博相信“世界终究是属于我们的!“,只要沉下心踏实学习,专心搞学术,我们一定能为中国科研事业添砖加瓦!
But
……
小博随手一搜知乎,就能看到各位科研小白的
[哀号遍野]
——如何度过写不出论文的至暗时刻……
——一天赶完毕业论文是什么体验?
——不要复制粘贴,大家都是怎么写论文的?
——写不出毕业论文怎么办,马上就要交初稿了?
不得不承认,科研论文写作真的有门槛!快速上路不能只靠悟!
当你还在苦恼怎么开始学习的时候,你的同学已经开始狂收资料包,默默学习,成为论文制造机,斩获梦校offer,走上人生巅峰啦!
别担心,小博熬秃头为大家收集整理了这份——科研小白自救指南NO1.-学习资料包!
169G
超全科研资料包
01 工具类
——容易上手、科研必备工具使用包,数据画图so easy!
02 期刊投稿类
——核心期刊大全及期刊投稿指南,从此投稿不再难!
03 SCI写作与发表类
——超全SCI写作视频解析及文档模板,手把手教学,玩转SCI!
04 竞赛类
——五大最权威主流学科竞赛,为你锦上添花,拉开你与对手的差距!
05 文书类
——助力保研、考/申博、留学等需求,超全文书写作指南,海量优质文书模板!
五大礼包▼
(左右滑动进行翻看)
点击关注【考博岛】公众号
发送关键词【科研礼包】
即可领取福利资料!
1、常用工具超实用模板集合
对于许多科研小白来说,如何做出高大上的PPT、数据表已经很困难了,更别提进行实证数据分析,制作论文框架思维导图等进阶技能了!
小博吐血整理大学生最常用的工具软件资料包,包括工具安装包、使用教程、PPT/VISIO/EXCEL数据表模板等超全资料,从此数据画图不求人!
2、主流科研竞赛学习礼包
对于要保研的本科生来说,科研竞赛的加分机会不可错失!美赛、大英赛、挑战杯、互联网+以及国赛,这五大主流赛事一定不可错过!全方位磨炼你的技能和专业素养,更有可能获得竞赛保研资格!快来试试这些“奥林匹克”级科研赛事,一起走“花路”吧!
赶快领取这份超级豪华的科研竞赛资料包:模板、程序、算法、数据、讲义、历届获奖论文……一应俱全!让你快人一步,提早上分!
3、SCI论文写作、投稿保姆级教程
论文尤其是SCI论文是本硕博er绕不开的【噩梦】
“既然发论文这么重要,为啥没人教我怎么写啊”(哭出声……
别急!小博为大家奉上SCI、科研论文写作经验分享、超全英文、实验技术资源、写作模板精华、投稿指南以及润色软件……
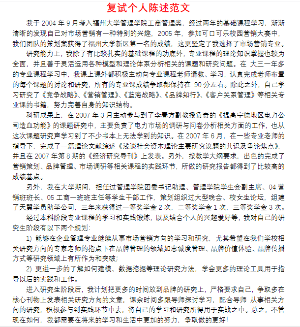
4、保研、申博、留学文书写作
你还在为升学文书秃头吗?自己写又不会写,网上抄又怕不够精彩?
小博带着超全文书写作攻略及海量优质模板来啦!
轻松搞定保研、申博、留学文书,梦校offer收到手软~
有了这份大礼包
实现科研进阶之路
稳稳斩获升学offer~
点击关注【考博岛】公众号
发送关键词【科研礼包】
即可领取福利资料!
END
考博视频课
扫码添加学术顾问