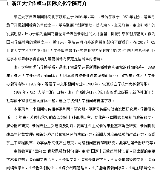
浙大传媒与国际文化学院作为国内最早开设新闻教育的单位之一,一直遵循“创新驱动、以人为本、交叉取胜、主流引领”的发展思路,致力于成为全国乃至世界传媒创新创业的人才摇篮。
近年来,越来越多的新传学子有了进一步深造的想法,想要去往更高的平台深造,浙大就是不错的选择,想要了解相关情况的小伙伴快来领取小博精心准备的浙江大学传媒与国际文化考博资料包吧,帮你解决申博路上的所有问疑惑哟!
赶快点击下方,关注公众号
回复【浙大传媒】
按提示完成相应操作
即可免费获得超实用资料包
《浙江大学传媒与国际文化学院》
浙江大学传媒与国际文化学院成立于2006年,是国内最早开设新闻教育的单位之一。作为国内传媒教育的重镇之一,近年来,学院在海内外的声誉和影响不断提升。在2017年QS世界大学学科排名中,浙江大学传播与媒体研究专业排名全球前150名。本系现有一个新闻与传播学系和两个研究所,即新闻传媒与社会发展研究所、传播研究所,建有新闻教学实验中心,包括3个专业课程教学实验室和1个教学实践基地。
资料包从院系详情、参考书目、复习建议等多维度总结了考博经验。
资料包目录
▼
学院简介
▼
参考书目
▼
备考建议
▼
此外,资料还包含往年考博真题、招生简章及复试建议等满满干货。
考博真题
▼
招生简章
▼
拟录取名单
▼
赶快点击下方,关注公众号
回复【浙大传媒】
按提示完成相应操作
即可免费获得超实用资料包
《浙江大学传媒与国际文化学院》
| 考博文书模板 | ||
|---|---|---|
| 研究计划 | 考博口语100题 | 推荐信 |
| 考博简历 | 申博一本通 | 套磁 |
| 考博英语 | 复试资料包 | 个人陈述 |
| 面试真题 | 考博资料包 | 自我介绍 |
| 考博视频课 | ||
|---|---|---|
| 考博考情分析 | 经管核心论文 | SCI投稿 |
| 考博模拟申请 | 公管核心论文 | 文献综述 |
| 上岸经验分享 | 暑期论文回放 | 考博复试讲座 |
| 模拟面试回放 | 公派留学回放 | |
| 论文写作 | ||
|---|---|---|
| 文本分析法 | 论文写作大礼包 | SCI插图规范 |
| 学术海报 | 毕业论文大礼包 | 学术答辩PPT |
| SCI资料 | 计算机科研一本通 | 科研选题资料包 |
| PPT素材 | 经管科研一本通 | 科研思路资料包 |
| LaTeX资料 | 综述写作资料包 | 论文排版资料包 |
| 综合资料包 | ||
|---|---|---|
| 外文期刊合集 | 中国县域统计年鉴 | 169G科研礼包 |
| 雅思资料 | Kindle电子书 | 高校精美PPT |
| 考博日历 | ||
扫码添加学术顾问
回复【资讯群/人文社科/理工农医】
欢迎扫码加入经管考博交流群