小伙伴想要掌握更多关于法学考博的相关信息吗?想要解决在申博路上的种种困惑吗?那就快来领取小博精心准备的中国人民大学法学院考博资料包吧!
学院拥有国家级重点一级学科1个(法学)、国家级重点二级学科4个,本科专业(法学)1个,第二学士专业(知识产权)1个,法律专业硕士学位点1个,是全国首批获准法学一级学科博士学位授予权的单位,博士点和硕士点覆盖全部二级学科,设有全国首个法学博士后流动站。2005、2014、2018年三次获得高等教育国家级教学成果奖一等奖,2021年荣获全国法学唯一的首届“全国教材建设先进集体”荣誉称号。拥有教育部人文社会科学研究基地2个和“985工程”国家重点创新基地、国家级人权教育和培训基地以及综合性的法学实验实践教学中心。
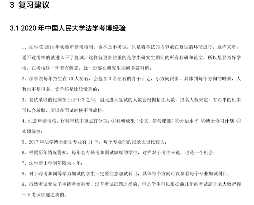
资料包从院系简介、参考书目、复习建议等多维度总结了考博经验。
扫码添加学术顾问
回复【资讯群/经管/人文社科/理工农医】
| 考博文书模板 | ||
|---|---|---|
| 研究计划 | 考博口语100题 | 推荐信 |
| 考博简历 | 申博一本通 | 套磁 |
| 考博英语 | 复试资料包 | 个人陈述 |
| 面试真题 | 考博资料包 | 自我介绍 |
| 考博视频课 | ||
|---|---|---|
| 考博考情分析 | 经管核心论文 | SCI投稿 |
| 考博模拟申请 | 公管核心论文 | 文献综述 |
| 上岸经验分享 | 暑期论文回放 | 考博复试讲座 |
| 模拟面试回放 | 公派留学回放 | 面试口语视频 |
| 岗位制博士回放 | 考博规划回放 | 调剂视频回放 |
| CSC第二期回放 | ||
| 论文写作 | ||
|---|---|---|
| 文本分析法 | 论文写作大礼包 | SCI插图规范 |
| 学术海报 | 毕业论文大礼包 | 学术答辩PPT |
| SCI资料 | 计算机科研一本通 | 科研选题资料包 |
| PPT素材 | 经管科研一本通 | 科研思路资料包 |
| LaTeX资料 | 综述写作资料包 | 论文排版资料包 |
| 综合资料包 | ||
|---|---|---|
| 外文期刊合集 | 中国县域统计年鉴 | 169G科研礼包 |
| 雅思资料 | Kindle电子书 | 高校精美PPT |
| 考博日历 | ||
想掌握更多考博 & 申博一手资讯、干货