在疫情的推动下,国内就业市场疲软,招工的学历门槛不断攀升,大学毕业就能拥有一份不错工作的阶段已经逐渐远去。考研进入白热化,甚至不乏清北博士下沉至基层街道办就业。
对此情况,保证自己尽可能拥有最高保值的就业敲门砖则尤为重要,作为学历最高等级的博士而言,如果能再拥有出国攻博的经历则会更加如虎添翼!
小博特地邀请到了Gloria学姐(KCL营养学博士生)为大家带来公派留学分享第四期——CSC公派英国留学申请经验,帮助大家多国度,全方位了解!对于错过活动直播的同学,以及想要课后重新温习的同学,小博将经验分享专题讲座的视频资料整理好了,并分享给大家,有需要的同学可以后台回复“公派视频4”免费领取学习资料!
本次讲座主要分:申请博士时间线梳理、套磁篇、面试篇、文书篇、奖学金篇和国外生活分享篇。
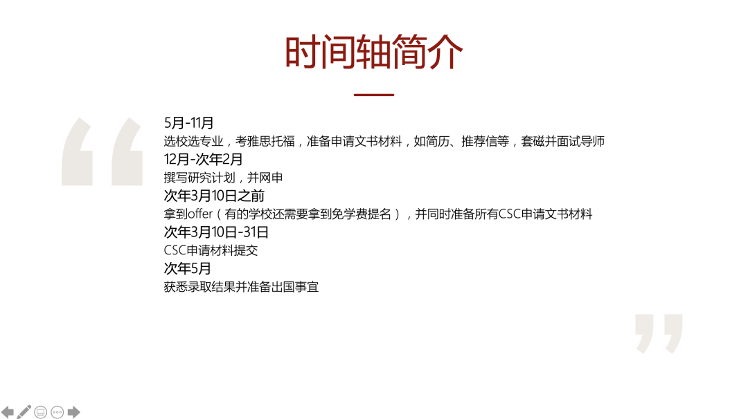
Gloria学姐向大家罗列出十分清晰的时间线,建议大家要合理利用碎片化时间,调整好自己的心态避免内耗。同时,寻找同在一个战壕里的队友,在每个阶段并肩作战,互相鼓励安慰,也会大大提升申请成功的概率哦!
部分内容展示
Gloria学姐从选国家、选学校和选导师三个角度分享“海王”套磁攻略,其中可以根据环境、文化、薪水待遇以及读博时常等方面选择合适的国家,合理应用“田忌赛马”的策略规划心仪院校。最后Gloria学姐建议大家在选导师时,可以从参考文献里的课题组和导师中寻找非常针对性的课题组,从学校官网的导师介绍中扩大可选导师的范围,双管齐下,事半功倍!
部分内容展示
Gloria学姐建议大家在战略上转变心态,“化被动为主动”,不要认为是在考核,而要把它当作展示自我的机会,其次在战术上未雨绸缪,提前准备好一份15-20页的presentation,为你的面试增加成功的筹码。
部分内容展示
在准备文书材料时,Gloria学姐建议大家合理利用网络资源和身边的人脉,提升自己的文书水平。
部分内容展示
Gloria学姐首先向大家介绍CSC的基本内容,对于CSC攻博的申请,可通过“个人渠道”和“国家留学基金委现有合作渠道”进行申请。Gloria学姐还向大家详细分析了今年CSC调整后的政策。对于其他类型的奖学金,Gloria学姐建议大家可以从外国博导的资源、外国高校网页介绍和本校合作等途径进行申请。
部分内容展示
在经验分享活动的最后,Gloria学姐分享了自己国外生活的精彩经历,介绍课题组的学术氛围和组内会议,不得不说,小博听了之后也忍不住向往哇!
部分内容展示
扫码添加学术顾问
回复【资讯群/经管/人文社科/理工农医】
| 考博文书模板 | ||
|---|---|---|
| 研究计划 | 考博口语100题 | 推荐信 |
| 考博简历 | 申博一本通 | 套磁 |
| 考博英语 | 复试资料包 | 个人陈述 |
| 面试真题 | 考博资料包 | 自我介绍 |
| 考博视频课 | ||
|---|---|---|
| 考博考情分析 | 经管核心论文 | SCI投稿 |
| 考博模拟申请 | 公管核心论文 | 文献综述 |
| 上岸经验分享 | 暑期论文回放 | 考博复试讲座 |
| 模拟面试回放 | 公派留学回放 | 面试口语视频 |
| 岗位制博士回放 | 考博规划回放 | 调剂视频回放 |
| CSC第二期回放 | 德国CSC回放 | 套磁专项课回放 |
| Top2上岸经验 | ||
| 论文写作 | ||
|---|---|---|
| 文本分析法 | 论文写作大礼包 | SCI插图规范 |
| 学术海报 | 毕业论文大礼包 | 学术答辩PPT |
| SCI资料 | 计算机科研一本通 | 科研选题资料包 |
| PPT素材 | 经管科研一本通 | 科研思路资料包 |
| LaTeX资料 | 综述写作资料包 | 论文排版资料包 |
| 综合资料包 | ||
|---|---|---|
| 外文期刊合集 | 中国县域统计年鉴 | 169G科研礼包 |
| 雅思资料 | Kindle电子书 | 高校精美PPT |
| 考博日历 | ||
想掌握更多考博 & 申博一手资讯、干货