博士学习过程可以健全人格和增强智力。它促进开发人的战略思考能力,以理解和联系复杂的问题。因为在完成博士的课题时需要对其方方面面都进行综合考虑,最终选择一个更好的途径解决课题上遇到的难题。
你的英文书写和阅读能力也会得到大大提高。论文的书写、行文不同于日常一般环境下,对你的英文书写能力有较高层次的要求。为此你首先需要阅读大量优秀的英语文献,你书写的内容也会得到组内其他英文水平较高的同行认真地修改,所以读博可能会成为你这一生中英文能力最后一次飞跃进步的机会。
博士学位可以为未来获得领导岗位提供更好的机会。根据欧盟劳动统计局的一项研究,超过一半的博士已经在他们的第一份工作中承担领导职务。然而,这在多大程度上取决于你所从事的领域。多数行业的博士的起薪也高于其他毕业生,而这种状态将持续影响他们的整个职业生涯的平均收入。
为了更好地帮助大家申请申博上岸,小博特地邀请到了Y学姐为大家分享南开经济学博士上岸经验!Y学姐目前南开大学博士在读,是考博岛的资深咨询师,申请-考核一战上岸,深谙博士申请之道,参与过多个课题项目,发表过多篇高水平论文。对于错过活动直播的同学,以及想要课后重新温习的同学,小博将经验分享专题讲座的视频资料整理好了,并分享给大家,有需要的同学可以后台回复“南开经济学回放”免费领取学习资料!
讲座ppt目录展示
前期准备
南开经济学申请
部分内容展示
目前博士申请的考核方式主要有两种——申请考博和统一考试,因此准备博士申请的同学需要两者都准备。择校择导主要需要明确招生简章,划分985、211、社科院的择校范围,然后可以按选重点学校的相关专业发(广发)和选感兴趣的研究方向和老师(精发)两个方向进行套磁。
笔试准备
南开经济学申请
部分内容展示
笔试的准备主要围绕3个关键点——宏微观、英语、计量,为了同学们更好的备考,Y学姐给我们分享了她的备考方法。
面试准备
南开经济学申请
部分内容展示
面试准备主要围绕专业问答、PPT展示和英语三个方面进行。
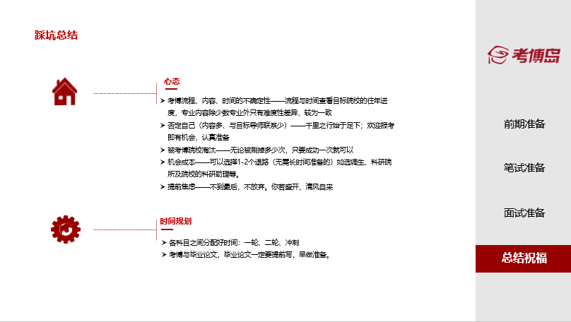
总结
南开经济学申请
部分内容展示
最后,Y学姐和我们分享了自己的踩坑总结,主要从心态和时间规划上可以有一些小技巧。