本公众号所推送的内容经由中信期货授权后发布,均为中信期货已公开的信息,不保证文中观点或陈述的完整性、准确性和更新及时性,且不作任何担保。本公众号所推送文章不构成任何形式的投资建议或销售要约,期货有风险,投资需谨慎。本文回顾了上周财务因子、Barra风格量价因子和101算法因子体系中最近一周的单因子表现,同时也跟踪了行业轮动组合的周度表现。上周财务因子多为正向预测因子,选股能力最佳净资产净利率TTM呈现正向选股能力。量价体系中,上周量价体系中所有因子呈现反向风格,波动类、换手类因子整体表现较好,可适当提升组合在风格因子上的负向暴露,规避主流大类风格,并对RankIC值较突出的因子进行持续配置。
最近一周的单因子表现 (全行业) :上周三大体系中基本每股收益同比增长率EPS(%)、cumulative_range(累计收益率范围)、alpha101 (反转类)表现最好。
单因子在时间序列上的表现:上周股市整体攀升吃力、有所回落,多数中信一级行业取得负收益。上周量价体系中,波动类、换手类因子RankIC短期有下行趋势;财务体系中,财务因子RankIC整体初有一定上行趋势。长期上仍可增配较佳财务类因子。中信一级行业的单因子表现:上周消费者服务涨幅最大,行业内总资产收益率TTM、Historical Alpha (历史Alpha)、alpha046
(反转类)表现最好;有色金属跌幅最大,行业内净资产净利率TTM、Long-term Historical Alpha(历史残差波动率)、alpha009
(反转类) 表现最好。
(一)财务因子表现
使用近一周的数据回测,财务因子里面选股能力最佳的基本每股收益同比增长率EPS(%)。![]()
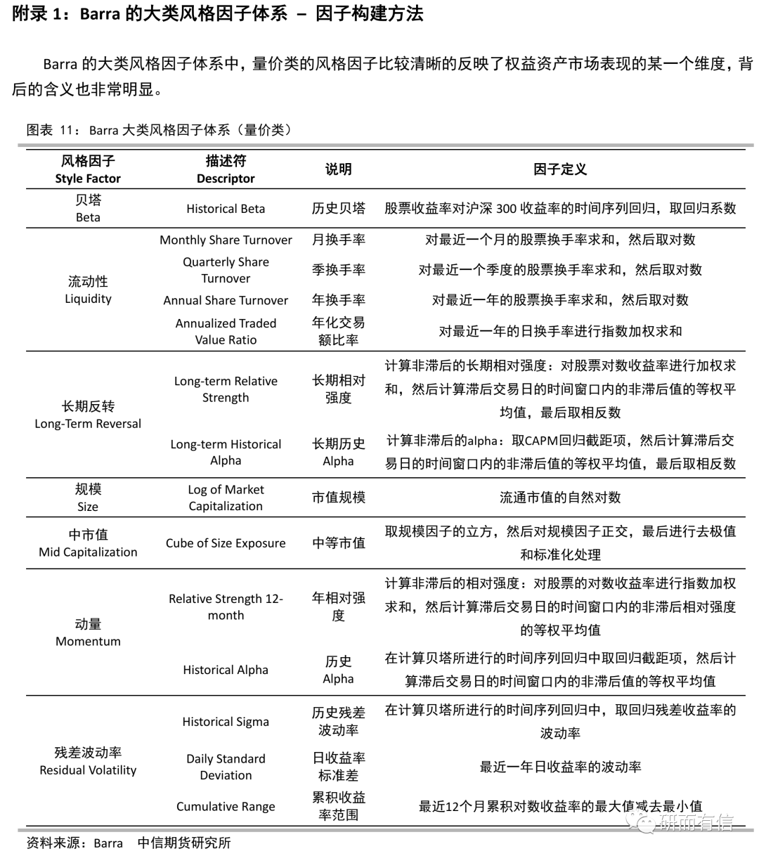
(二)Barra风格因子表现
使用近一周的数据回测,Barra风格因子里面选股能力最佳的是cumulative_range。![]()
(三)算法挖掘/机器学习因子表现
使用近一周的数据回测,算法挖掘/机器学习因子里面选股能力最佳的是alpha101。![]()
(一) 财务因子表现
使用中信一级行业分类,计算行业内财务指标的RankIC和IC_IR。可以发现,不同行业的最佳因子,无论是按RankIC还是按RankIC_IR,均差异明显。财务指标本身就具有行业特性,且于不同行业间上市公司本身特质差别较大,将单一因子均匀的应用于全市场选股会具有较大的风险。![]()
![]()
(二) Barra风格因子表现
使用中信一级行业分类,本文首先计算基于Barra风格因子体系的单因子RankIC和RankIC_IR值。可以发现,不同行业的最佳因子,无论是按RankIC还是按RankIC_IR,均差异明显。这可能是由于不同行业间上市公司本身特质差别较大,以此导致的上市公司权益回报率对因子的敏感性的天差地别。![]()
![]()
(三) 算法挖掘/机器学习体系因子表现
使用中信一级行业分类,本文接着计算基于算法挖掘/机器学习因子体系的单因子RankIC和RankIC_IR值。可以发现,不同行业的最佳因子,无论是按RankIC还是按RankIC_IR,均差异明显。这亦可能是由于不同行业间上市公司本身特质差别较大,将单一因子均匀的应用于全市场选股会具有较大的风险。![]()
![]()
(一) 财务类因子表现
财务类因子最近半年RankIC累积值分化明显。最近半年的追踪结果显示,每股经营活动产生的现金流净额同比增长率因子具有微弱的正向选股能力。流动比率因子反而呈现负向选股能力。财务因子在最近半年中的表现波动性较大。从最近三年的较长期来看,销售净利润和总资产净收益具明显的正向且稳定的选股能力,权益乘数则是负向选股能力。长期上可增配较佳财务类因子股能力。![]()
![]()
(二) 量价类因子表现
本段按照Barra分类方法,将RankIC值按风格大类进行归类,并在时序上进行累加后取平均数。最近半年的追踪结果显示,中市值因子具有最明显的正向选股能力,流动性和波动率因子具有最明显的负向选股能力,且流动性和波动率因子的负向选股能力比规模因子的正向选股能力更为稳定。上周量价体系中,整体有一定的下行趋势,表明市场风格轮动较快;可基于风格的快速转换配置较佳因子,整体敞口不宜过高。![]()
![]()
![]()
![]()
![]()
![]()
“研而有信”是金融策略团队成果分享平台,覆盖大类资产配置、产品策略、金融期货策略、期权与ETF策略。团队致力于为市场带来专业、特色的研究产品和服务,感谢您的关注!