主要讲解 MyBatis 的基础知识,内容来源于《C 语言中文网》。
上个月完成了“Java 并发编程系列”和“Spring 基础系列”知识的学习,这个月我们主要学习 MyBatis。MyBatis 网上的资料真的非常多,整个知识体系也非常系统,如果要整体学完,需要花很多时间,我的目的不是把 MyBatis 学精学全,只要能完全满足日常的工作,然后对相关原理进行初探,这个 MyBatis 基础系列的目标就达成了,等整个 Java 技术栈的知识都初步掌握一遍后,再对 MyBatis 进行深入学习。
在移动互联网时代,MyBatis 成为了目前互联网 Java 持久框架的首选。
MyBatis 本是 Apache 的一个开源项目——iBatis,2010 年这个项目由 Apache Software Foundation 迁移到了 Google Code,并且改名为 MyBatis。
MyBatis 是一个基于 Java 的持久层框架。MyBatis 提供的持久层框架包括 SQL Maps 和 Data Access Objects(DAO),它消除了几乎所有的 JDBC 代码和参数的手工设置以及结果集的检索。
MyBatis 使用简单的 XML 或注解用于配置和原始映射,将接口和 Java 的 POJOs(Plain Old Java Objects,普通的 Java 对象)映射成数据库中的记录。
目前,Java 的持久层框架产品有许多,常见的有 Hibernate 和 MyBatis。MyBatis 是一个小巧、方便、高效、简单、直接、半自动化的持久层框架,Hibernate 是一个强大、方便、高效、复杂、间接、全自动化的持久层框架。
MyBatis 的工作原理如下:
MyBatis 的工作原理,我认为对理解 MyBatis 非常重要,后面我会单独出一篇文章,详细讲解 MyBatis 的工作原理,这里仅作初步了解即可。
我们先来看 MyBatis 的“表面现象”——组件,并且讨论它们的作用,然后讨论它们的实现原理。MyBatis 的核心组件分为 4 个部分。
在 MyBatis 中,既可以通过读取配置的 XML 文件的形式生成 SqlSessionFactory,也可以通过 Java 代码的形式去生成 SqlSessionFactory。强烈推荐采用 XML 的形式,因为代码的方式在需要修改的时候会比较麻烦。当配置了 XML 或者提供代码后,MyBatis 会读取配置文件,通过 Configuration 类对象构建整个 MyBatis 的上下文。
SqlSessionFactory 是一个接口,在 MyBatis 中它存在两个实现类:SqlSessionManager 和 DefaultSqlSessionFactory。一般而言,具体是由 DefaultSqlSessionFactory 去实现的,而 SqlSessionManager 使用在多线程的环境中,它的具体实现依靠 DefaultSqlSessionFactory,它们之间的关系如图所示。
每个基于 MyBatis 的应用都是以一个 SqlSessionFactory 的实例为中心的,而 SqlSessionFactory 唯一的作用就是生产 MyBatis 的核心接口对象 SqlSession,所以它的责任是唯一的。我们往往会采用单例模式处理它,下面讨论使用配置文件和 Java 代码两种形式去生成 SqlSessionFactory 的方法。
首先,在 MyBatis 中的 XML 分为两类,一类是基础配置文件,通常只有一个,主要是配置一些最基本的上下文参数和运行环境;另一类是映射文件,它可以配置映射关系、SQL、参数等信息。
先看一份简易的基础配置文件,我们把它命名为 mybatis-config.xml,放在工程类路径下,其内容如下所示。
<?xml version="1.0" encoding="utf-8"?>
<!DOCTYPE configuration PUBLIC "-//mybatis.org//DTD Config 3.0//EN"
"http://mybatis.org/dtd/mybatis-3-config.dtd">
<configuration>
<typeAliases><!--别名-->
<typeAliases alias="user" type="com.mybatis.po.User"/>
</typeAliases>
<!-- 数据库环境 -->
<environments default="development">
<environment id="development">
<!-- 使用JDBC的事务管理 -->
<transactionManager type="JDBC" />
<dataSource type="POOLED">
<!-- MySQL数据库驱动 -->
<property name="driver" value="com.mysql.jdbc.Driver" />
<!-- 连接数据库的URL -->
<property name="url"
value="jdbc:mysql://localhost:3306/mybatis?characterEncoding=utf8" />
<property name="username" value="root" />
<property name="password" value="1128" />
</dataSource>
</environment>
</environments>
<!-- 将mapper文件加入到配置文件中 -->
<mappers>
<mapper resource="com/mybatis/mapper/UserMapper.xml" />
</mappers>
</configuration>
我们描述一下 MyBatis 的基础配置文件:
有了基础配置文件,就可以用一段很简短的代码来生成 SqlSessionFactory,如下所示。
SqlSessionFactory factory = null;
String resource = "mybatis-config.xml";
InputStream is;
try {
InputStream is = Resources.getResourceAsStream(resource);
factory = new SqlSessionFactoryBuilder().build(is);
} catch (IOException e) {
e.printStackTrace();
}
虽然笔者不推荐使用这种方式,但是我们还是谈谈如何使用它。通过代码来实现与使用 XML 构建 SqlSessionFactory 一样的功能——创建 SqlSessionFactory,代码如下所示。
// 数据库连接池信息
PooledDataSource dataSource = new PooledDataSource();
dataSource.setDriver("com.mysql.jdbc.Driver");
dataSource.setUsername("root");
dataSource.setPassword ("1128");
dataSource.setUrl("jdbc:mysql://localhost:3306/mybatis");
dataSource.setDefeultAutoCommit(false);
// 采用 MyBatis 的 JDBC 事务方式
TransactionFactory transactionFactory = new JdbcTransactionFactory();
Environment environment = new Environment ("development", transactionFactory, dataSource);
// 创建 Configuration 对象
Configuration configuration = new Configuration(environment);
// 注册一个 MyBatis 上下文别名
configuration.getTypeAliasRegistry().registerAlias("role", Role.class);
// 加入一个映射器
configuration.addMapper(RoleMapper.class);
//使用 SqlSessionFactoryBuilder 构建 SqlSessionFactory
SqlSessionFactory SqlSessionFactory =
new SqlSessionFactoryBuilder().build(configuration);
return SqlSessionFactory;
注意代码中的注释,它和 XML 方式实现的功能是一致的,只是方式不太一样而已。但是代码冗长,如果发生系统修改,那么有可能需要重新编译代码才能继续,所以这不是一个很好的方式。
除非有特殊的需要,比如在配置文件中,需要配置加密过的数据库用户名和密码,需要我们在生成 SqlSessionFactory 前解密为明文的时候,才会考虑使用这样的方式。
在 MyBatis 中,SqlSession 是其核心接口。在 MyBatis 中有两个实现类,DefaultSqlSession 和 SqlSessionManager。DefaultSqlSession 是单线程使用的,而 SqlSessionManager 在多线程环境下使用。SqlSession 的作用类似于一个 JDBC 中的 Connection 对象,代表着一个连接资源的启用。具体而言,它的作用有 3 个:
先来掌握它的创建方法,有了 SqlSessionFactory 创建的 SqlSession 就十分简单了,如下所示:
SqlSession sqlSession = SqlSessionFactory.openSession();
注意,SqlSession 只是一个门面接口,它有很多方法,可以直接发送 SQL。它就好像一家软件公司的商务人员,是一个门面,而实际干活的是软件工程师。在 MyBatis 中,真正干活的是 Executor,我们会在底层看到它。
SqlSession 控制数据库事务的方法,如下所示:
//定义 SqlSession
SqlSession sqlSession = null;
try {
// 打开 SqlSession 会话
sqlSession = SqlSessionFactory.openSession();
// some code...
sqlSession.commit(); // 提交事务
} catch (IOException e) {
sqlSession.rollback(); // 回滚事务
}finally{
// 在 finally 语句中确保资源被顺利关闭
if(sqlSession != null){
sqlSession.close();
}
}
映射器是 MyBatis 中最重要、最复杂的组件,它由一个接口和对应的 XML 文件(或注解)组成。它可以配置以下内容:
本节阐述两种实现映射器的方式,XML 文件形式和注解形式。不过在此之前,先用以下 SQL 语句创建 role 表。
CREATE TABLE `role` (
`id` bigint(20) NOT NULL,
`role_name` varchar(20) DEFAULT NULL,
`note` varchar(20) DEFAULT NULL,
PRIMARY KEY (`id`)
) ENGINE=InnoDB DEFAULT CHARSET=utf8;
并且定义一个 POJO,如下所示:
public class Role {
private Long id;
private String roleName;
private String note;
/**setter and getter**/
}
映射器的主要作用就是将 SQL 查询到的结果映射为一个 POJO,或者将 POJO 的数据插入到数据库中,并定义一些关于缓存等的重要内容。
注意:开发只是一个接口,而不是一个实现类。初学者可能会产生一个很大的疑问,那就是接口不是不能运行吗?是的,接口不能直接运行。MyBatis 运用了动态代理技术使得接口能运行起来,入门阶段只要懂得 MyBatis 会为这个接口生成一个代理对象,代理对象会去处理相关的逻辑即可。
用 XML 定义映射器分为两个部分:接口和 XML。先定义一个映射器接口,如下所示。
package com.mybatis.mapper;
import com.mybatis.po.Role;
public interface RoleMapper {
public Role getRole(Long id);
}
在用 XML 方式创建 SqlSession 的配置文件中有这样一段代码:
<mapper resource="com/mybatis/mapper/RoleMapper.xml" />
它的作用就是引入一个 XML 文件。用 XML 方式创建映射器,如下所示。
<?xml version="1.0" encoding="UTF-8"?>
<!DOCTYPE mapper
PUBLIC "-//mybatis.org//DTD Mapper 3.0//EN"
"http://mybatis.org/dtd/mybatis-3-mapper.dtd">
<mapper namespace="com.mybatis.mapper.RoleMapper">
<select id="getRole" parameterType="long" resultType="role">
SELECT id,role_name as roleName,note FROM role WHERE id =#{id}
</select>
</mapper>
除 XML 方式定义映射器外,还可以采用注解方式定义映射器,它只需要一个接口就可以通过 MyBatis 的注解来注入 SQL,如下所示。
package com.mybatis.mapper;
import org.apache.ibatis.annotations.Select;
import com.mybatis.po.Role;
public interface RoleMapper2 {
@Select("select id,role_name as roleName,note from t_role where id=#{id}")
public Role getRole(Long id);
}
这完全等同于 XML 方式创建映射器。也许你会觉得使用注解的方式比 XML 方式要简单得多。如果它和 XML 方式同时定义时,XML 方式将覆盖掉注解方式,所以 MyBatis 官方推荐使用的是 XML 方式,因此本教程以 XML 方式为主讨论 MyBatis 的应用。
有了映射器就可以通过 SqlSession 发送 SQL 了。我们以 getRole 这条 SQL 为例看看如何发送 SQL。
Role role = (Role)sqlSession.select("com.mybatis.mapper.RoleMapper.getRole",1L);
String 对象是由一个命名空间加上 SQL id 组合而成的,它完全定位了一条 SQL,这样 MyBatis 就会找到对应的 SQL。如果在 MyBatis 中只有一个 id 为 getRole 的 SQL,那么也可以简写如下,这是 MyBatis 前身 iBatis 所留下的方式:
Role role = (Role)sqlSession.selectOne("getRole",1L);
SqlSession 还可以获取 Mapper 接口,通过 Mapper 接口发送 SQL,如下所示。
RoleMapper roleMapper = sqlSession.getMapper(RoleMapper.class);
Role role = roleMapper.getRole(1L);
通过 SqlSession 的 getMapper 方法来获取一个 Mapper 接口,就可以调用它的方法了。因为 XML 文件或者接口注解定义的 SQL 都可以通过“类的全限定名+方法名”查找,所以 MyBatis 会启用对应的 SQL 进行运行,并返回结果。
笔者建议采用 SqlSession 获取 Mapper 的方式,理由如下:
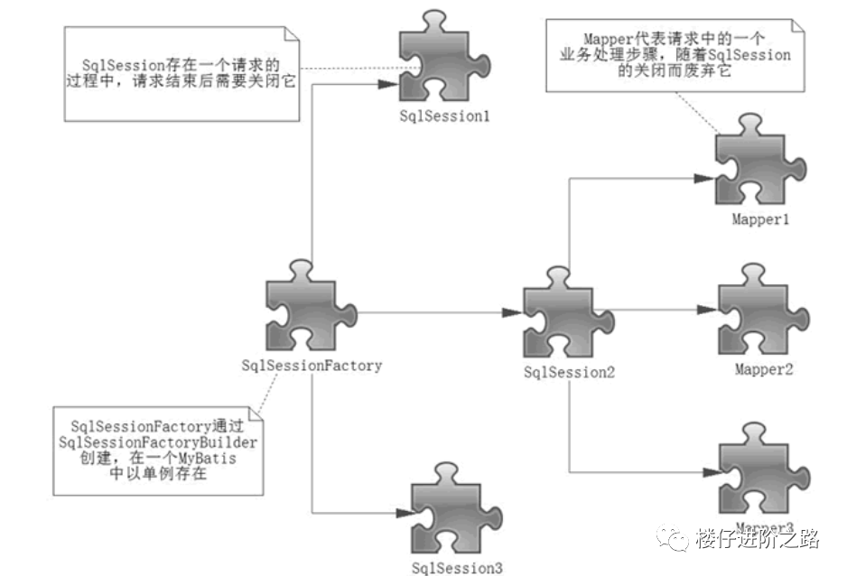
所谓生命周期就是每一个对象应该存活的时间,比如一些对象一次用完后就要关闭,使它们被 Java 虚拟机(JVM)销毁,以避免继续占用资源,所以我们会根据每一个组件的作用去确定其生命周期。
SqlSessionFactoryBuilder 的作用在于创建 SqlSessionFactory,创建成功后,SqlSessionFactoryBuilder 就失去了作用,所以它只能存在于创建 SqlSessionFactory 的方法中,而不要让其长期存在。因此 SqlSessionFactoryBuilder 实例的最佳作用域是方法作用域(也就是局部方法变量)。
SqlSessionFactory 可以被认为是一个数据库连接池,它的作用是创建 SqlSession 接口对象。因为 MyBatis 的本质就是 Java 对数据库的操作,所以 SqlSessionFactory 的生命周期存在于整个 MyBatis 的应用之中,所以一旦创建了 SqlSessionFactory,就要长期保存它,直至不再使用 MyBatis 应用,所以可以认为 SqlSessionFactory 的生命周期就等同于 MyBatis 的应用周期。
由于 SqlSessionFactory 是一个对数据库的连接池,所以它占据着数据库的连接资源。如果创建多个 SqlSessionFactory,那么就存在多个数据库连接池,这样不利于对数据库资源的控制,也会导致数据库连接资源被消耗光,出现系统宕机等情况,所以尽量避免发生这样的情况。
因此在一般的应用中我们往往希望 SqlSessionFactory 作为一个单例,让它在应用中被共享。所以说 SqlSessionFactory 的最佳作用域是应用作用域。
如果说 SqlSessionFactory 相当于数据库连接池,那么 SqlSession 就相当于一个数据库连接(Connection 对象),你可以在一个事务里面执行多条 SQL,然后通过它的 commit、rollback 等方法,提交或者回滚事务。
所以它应该存活在一个业务请求中,处理完整个请求后,应该关闭这条连接,让它归还给 SqlSessionFactory,否则数据库资源就很快被耗费精光,系统就会瘫痪,所以用 try...catch...finally... 语句来保证其正确关闭。
所以 SqlSession 的最佳的作用域是请求或方法作用域。
Mapper 是一个接口,它由 SqlSession 所创建,所以它的最大生命周期至多和 SqlSession 保持一致,尽管它很好用,但是由于 SqlSession 的关闭,它的数据库连接资源也会消失,所以它的生命周期应该小于等于 SqlSession 的生命周期。Mapper 代表的是一个请求中的业务处理,所以它应该在一个请求中,一旦处理完了相关的业务,就应该废弃它。
以上,我们讨论了 MyBatis 组件的生命周期,如图所示:
欢迎大家多多点赞,更多文章,请关注微信公众号“楼仔进阶之路”,点关注,不迷路~~