7000亿“酱油茅”跌落神坛,深夜回应争议!中国调味品协会也发话了
华夏时报
华夏时报
微信号
chinatimes
功能介绍
人道 公益 民生
发表于
收录于合集
近日,多位海外网友晒出自己在国外买的海天品牌的酱油,配料表上没有添加剂,只有水、大豆、小麦、食盐等天然原料,随后有网友晒出了国内海天酱油的配料成分,对比之下,多种添加剂成分引发热议。
对此,海天味业两度回应,但风波仍未停止。相关话题一度冲上热搜第一。
“酱油茅”跌落神坛
对海天味业的关注为何这么高?
这从一组数据中可见一斑。海天味业专营调味品,产品涵盖酱油、蚝油、酱、醋等百余品种,2022年半年报称公司年产值超200亿元,海天酱油的产销量连续25年列全国第一。
在中国,海天酱油的市占率高达15%,行业老二老三加起来,都不到它的一半。
靠着一瓶小小的酱油,海天的市值一度超过7000亿,比中石化还高,被称为“酱油茅”。
然而2021年初至今,海天市值蒸发了3000多亿,相当于跌去了1.5个万科,13个泡泡玛特。
截至9月30日收盘,海天味业每股报收82.82元,跌幅1.4%,总市值3838亿元。今年上半年,海天味业实现营收135.32亿元,同比增长9.73%;实现归母净利润33.93亿元,同比增长1.21%。
业绩方面,今年上半年,海天味业营收135.32亿元,同比(较上年同期)增长9.73%;归属于上市公司股东的净利润33.93亿元,同比增加1.21%;基本每股收益0.73元/股。
在海天味业2022年半年度业绩说明会上,海天味业董事长庞康坦言,从今年全年营收280亿元、利润74.7亿元的目标来看,“目前确实面临非常大的压力。”但庞康表示,下半年还有几个月时间,不会调整目标。
两度回应“双标”质疑
如今,
“酱油茅”走在了风口浪尖。
对于产品“双标”的质疑,9月30日晚间,佛山市海天调味食品股份有限公司(海天味业,603288.SH)官微发布声明,对近期产品添加剂争议进行回应:所有产品都严格按照《食品安全法》生产,并随时接受国家及各级食品安全主管部门的常态化监督和检查;所有产品中食品添加剂使用及其标识均符合国家相关标准法规要求。
但此番回应,并没有打消网友对于海天酱油出口产品和内销产品“双标”的质疑。
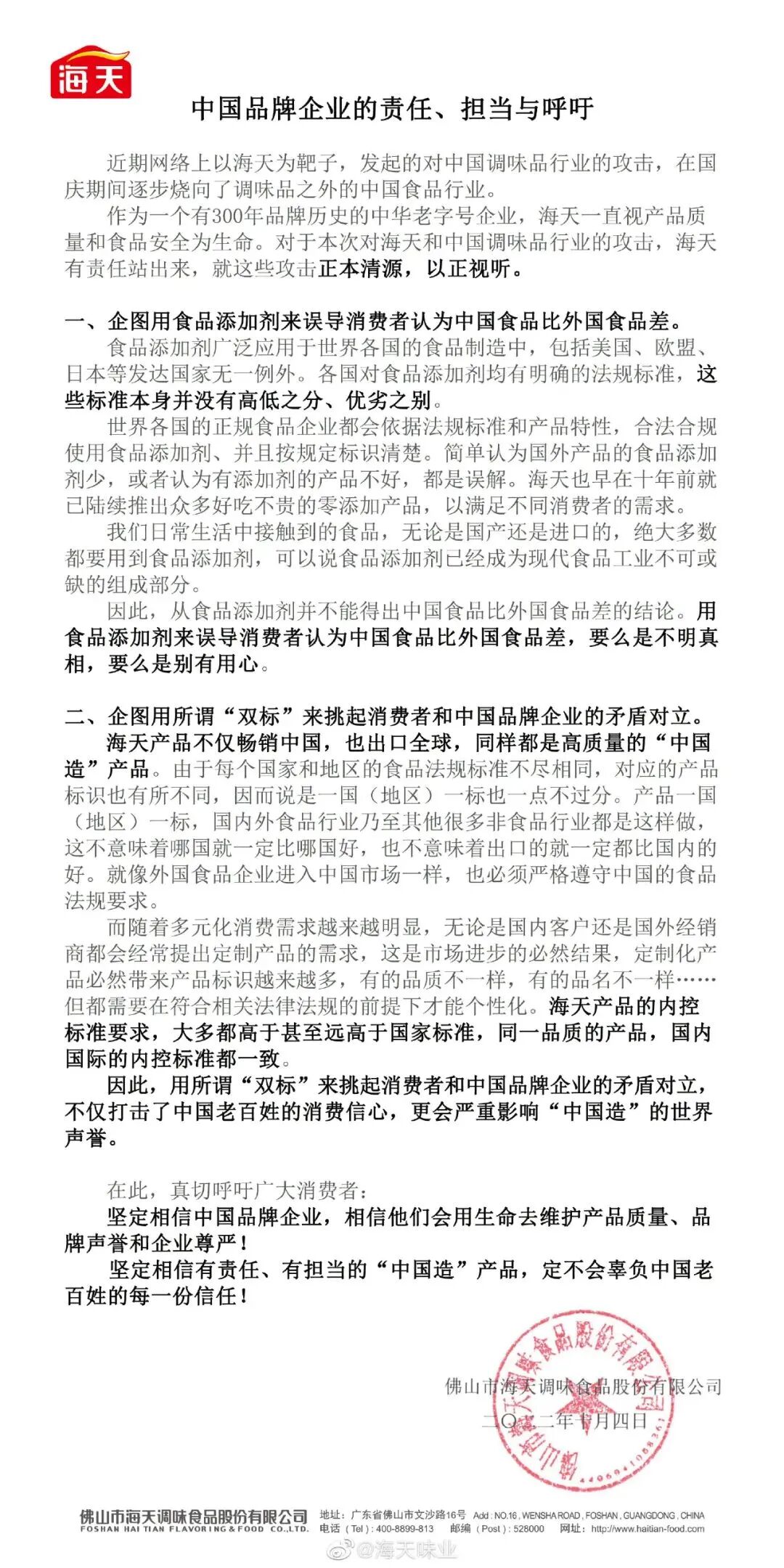
10月4日晚,海天味业官方微博发布声明《中国品牌企业的责任、担当与呼吁》,再度回应近期愈演愈烈的国内外产品“双标”争议。
声明中提到,海天产品的内控标准要求大多都高于甚至远高于国家标准,同一品质的产品,国内国际的内控标准都一致。
食品添加剂已经成为现代食品工业不可或缺的组成部分。食品添加剂广泛应用于世界各国的食品制造中,各国对食品添加剂均有明确的法规标准,这些标准本身并没有高低之分、优劣之别。
“简单认为国外产品的食品添加剂少,或者认为有添加剂的产品不好,都是误解。海天也早在十年前就已陆续推出众多好吃不贵的零添加产品,以满足不同消费者的需求。”海天味业在声明中表示。
对于“双标”争议,海天味业表示,由于每个国家和地区的食品法规标准不尽相同,对应的产品标识也有所不同,因而说是一国(地区)一标也一点不过分。随着多元化消费需求越来越明显,定制化产品必然带来产品标识越来越多。
海天味业在9月30日的第一封声明中提到,
针对在事件中恶意造谣中伤海天品牌的短视频账号,公司已委派专业律师团队调查取证,必将恶意造谣者、传播者的法律责任追查到底。
中国调味品协会:
支持企业依法维权
中国调味品协会10月5日发布《关于净化市场环境,引导调味品企业高质量发展的声明》。声明称,“双标”的传言在网上疯传,对节日餐饮业和调味品市场造成严重影响,支持因舆情受到影响的调味品企业依法维权。
针对“双标”传言,声明称,食品生产企业在我国境内的生产经营应符合我国的法律法规及相应标准的规定,出口产品应符合出口国的法律法规及相应标准的规定或遵照双方认同签署的进出口贸易合同的技术条款。因各国的饮食和消费习惯不同,同一类产品的标准要求会有所不同。但是,标准本身并不存在高低之分。
对于食品添加剂争议,声明提到,我国食品添加剂的管理实行严格的审批管理制度,食品添加剂的使用范围和限量要求全部经过权威机构的食品安全风险评估并被证明是安全可靠的。科学合理的使用食品添加剂,不仅可以满足各种酱油口味的需求,还可以提升产品品质和食品安全水平。
另外,据上海证券报报道, 多位业内专家表示,食品添加剂和非法使用添加剂是两个概念,食品添加剂是日常生活中不可或缺的伙伴,要理性看待食品添加剂问题。中国调味品协会执行会长卫祥云表示,复合调味品的确含有食品添加剂,但食品添加剂的使用在食品的工业化生产中是必不可少的。通常食品安全问题都源于假冒伪劣产品或者使用了不符合标准的食品添加剂,选用添加了符合国家标准和行业标准的食品添加剂的调味品是安全的,只有超范围、过量使用食品添加剂才是有害的。
综合:海天味业官微、官方微博,上海证券报、公开信息
本期编辑:方凤娇
浏览更多精彩内容
欢迎关注华夏时报视频号
推荐阅读
突发!挪威罗弗敦海底电缆断裂
乌鲁木齐深夜通报:暂停全疆离疆客运列车!
韩美联军向朝鲜半岛东部海域发射4枚地对地导弹
预览时标签不可点
微信扫一扫
关注该公众号
知道了
微信扫一扫
使用小程序
取消
允许
取消
允许
:
,
。
视频
小程序
赞
,轻点两下取消赞
在看
,轻点两下取消在看