- 这是 海豚投研 的第 124 篇原创文章 -
在游戏、泛娱乐领域,海豚君更加乐意将腾讯面临的竞争看作是让腾讯时刻保持清醒的外部加压剂。在腾讯一直明显落后的短视频领域,不可否认将是一场恶战。虽然海豚君认为,在商家的角度,长远下更愿意选择视频号。但从需求端迁移来说,视频号的漫漫成功之路还很长,当然或许腾讯已经开始在谋划下一个动作了。海豚君在上篇中的分析着重从蚂蚁金服的整顿方案和最近一期的网贷法规来寻找腾讯金融科技的漏洞和问题。综合对比下来,海豚君认为如果不对支付业务动刀子,监管的影响对腾讯母体相对可控(非经营主体,且收入占比很低),但不可避免的是微众银行的信贷规模扩张速度会受到明显压力。而在本篇中,海豚君主要来聊一聊腾讯的投资版图以及众说纷纭的反垄断监管风险,最后将以大家最感兴趣的估值收尾。至此,海豚君的腾讯研究系列将暂告一段落,后续我们将不定期选择感兴趣的腾讯相关话题展开专项研究。非常欢迎大家文末留言交流~4月底,路透社一则关于腾讯反垄断处罚方案的消息传遍全网,这是从去年蚂蚁金服上市折戟,以及到4月初阿里的180亿罚金之后,市场最为关心的话题——小马哥的腾讯帝国该如何罚?两位知情人士称,中国正准备对腾讯控股处以巨额罚款,作为其对中国互联网巨头的全面反垄断打击的一部分,但罚款金额可能低于本月早些时候对阿里巴巴创纪录的182亿元人民币罚款。知情人称,腾讯因为以前的收购和投资未按正常申报程序进行反垄断审批而受到处罚,每项违规最高罚款50万元,累计至少应该罚100亿元人民币。
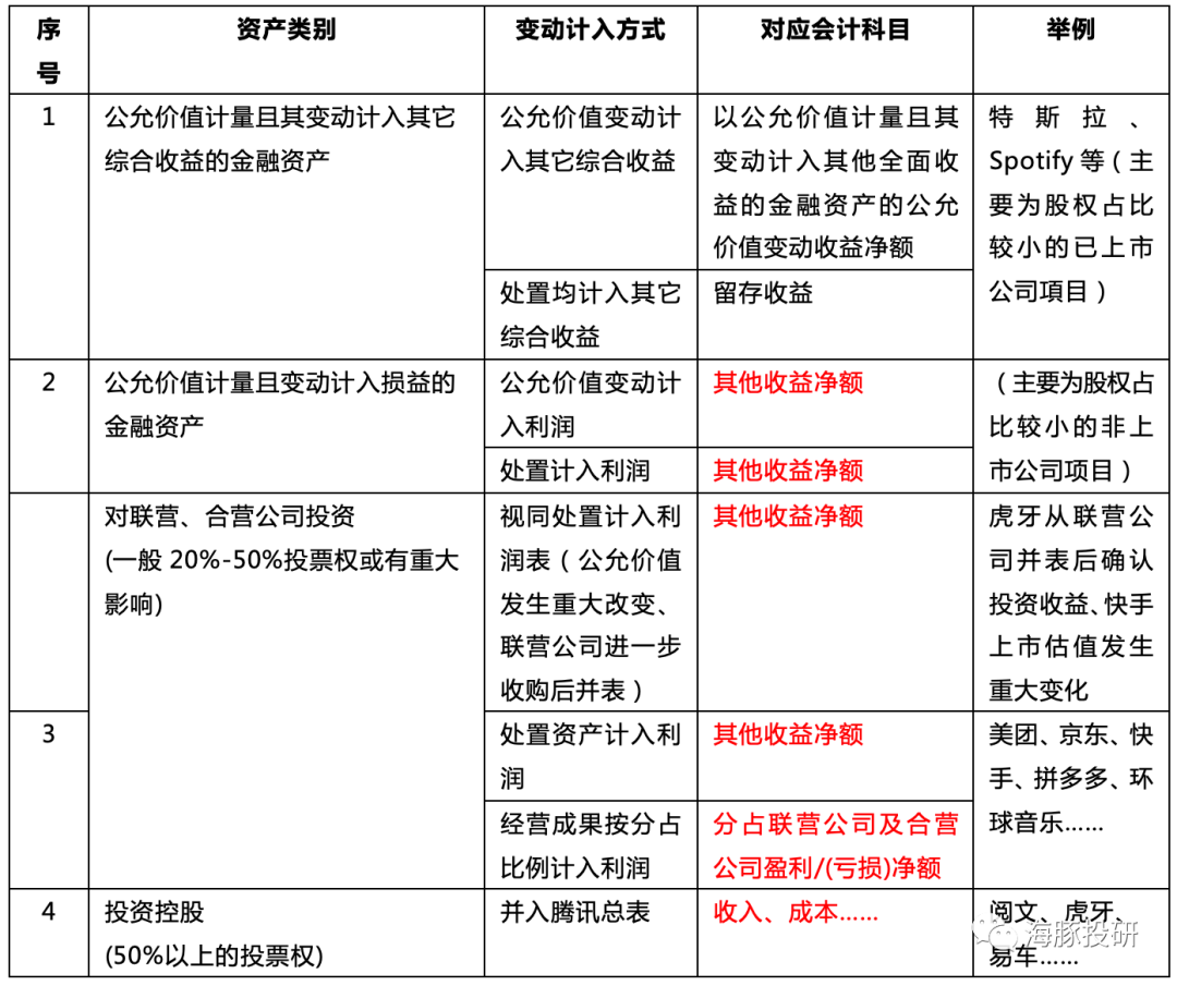
此外某些业务经营中也存在违反竞争的做法,其中音乐流媒体是重点(涉嫌独家音乐版权、拆分酷我酷狗等惩罚)。首先,腾讯被惩几乎板上钉钉。阿里、美团是因为“商家二选一”,触犯了反垄断条例。而腾讯恐怕是因为部分收购和投资未按规定向国家反垄断机构申报而受到惩罚,甚至是部分收购案涉及到经营者集中、垄断协议等违法行为。那么这个罚金100亿是怎么来的呢,海豚君尝试去推演一下。A.对于收购/并购投资标的,符合申报条件未及时申报的,针对每一项收购案处以不超过50万元的罚款。但值得一提的是,2020年《反垄断(修订草案)》征询意见稿中,将这一处罚提升到了最高不超过上一年度销售额的10%,但未规定下限。单从惩罚力度上来看,明显增强。对于阿里、美团等滥用支配地位的垄断违法行为,监管明确规定了处罚下限——上一年度销售额的1%。对于腾讯投资收购中,若仅违反了经营者集中合并申报规定的行为,与其相比较轻,保守起见假设为1%-2%的销售额处罚(阿里对应为4%),对应2020年收入近50-100亿元。B.对于达成垄断协议/滥用支配地位的违法行为,处以上一年度销售额1%-10%处罚,并停止违法行为。关于这一规定,围绕在腾讯身上的主要压力在于腾讯音乐与三大音乐厂牌签署独占版权协议,以及2016年实现控股海洋音乐(酷狗、酷我)的投资行为。随着年初虾米音乐的黯然退场,针对腾讯音乐一直以来的版权垄断不利于市场竞争健康发展的控诉不绝于耳,尽管在2020年以来,腾讯音乐在反垄断当局的指导下,已经陆续停止与音乐厂牌巨头签署独家版权协议,但腾讯音乐的垄断优势仍然非常显著,部分来源于早年间与海洋音乐的合并。若监管机构将此收购投资认定为垄断协议的违法行为,那么腾讯音乐将面临的是最高10%销售额的罚金,对应2020年收入近30亿元人民币,以及未来永久性放弃独家版权签署。但至于是否分拆酷狗、酷我,海豚君认为,这一说法仍然存在疑虑。从本质上来说,造成腾讯音乐市场垄断(用户渗透率超过90%)的根本原因,在于对1%的核心音乐版权的独占。除此之外,从平台自身角度来说,并不存在限制其它竞争者进入,或者是天生资源性的高度垄断优势。因此,海豚君认为,监管机构要求腾讯音乐放弃独家版权协议是大概率会发生的。但至于平台拆分,可能性并不怎么高。总结来说,如果单看一次性罚金,海豚君预计在80-130亿元人民币。但真正的风险则在于,未来对投资行为的及时申报要求趋严,将使得腾讯在后续开展一些具备市场影响力的控股型投资业务时,或多或少都会存在一些掣肘。另外,腾讯音乐自身在丢失了一直依赖的独家版权优势,在竞争加剧的在线音乐市场中,未来的业务增速和想象空间,都可能需要下调预期。以上主要是海豚君简单粗暴的推演假设,具体惩罚措施如何落地,我们还是静静地等待监管机构的调查结果。在此次估值模型中,海豚君将有所下调腾讯音乐的增长预期。既然监管的争议点在于腾讯的投资业务,那么我们不妨借此来梳理一下腾讯目前为止主要的对外投资情况。这一块投资性资产,在腾讯整体估值上也占了相当大的比例,因此也是对腾讯估值不可忽视的一块。关于腾讯的投资版图,以IT桔子数据显示自2005年来可追溯的1036项投资事项(剔除掉已退出)汇总来看,主要在着力部署的是围绕着消费互联网,首先就是文娱、游戏,之后是电商、汽车、教育、医疗等。而在18年前后,腾讯对于To B领域的投资也在加大。以【企业服务】为例,2016年开始每年的投资项目数量明显上了一个台阶且历年创新高。腾讯的社交流量与开放生态使得它做投资或者说是投资押中率上有天然的优势,尤其是2C领域。依附于微信、QQ平台生态中成长起来的项目,加上腾讯云对客户的引流,腾讯可以通过后台的数据,在非常早期的时候就能够筛选出具备成长性的项目,这是其他互联网巨头在对外战略投资上不具备的巨大信息优势。但在另一面,当外部项目与内部业务发展存在竞争之时,如果外部项目成长更早,腾讯或有可能因为舆论压力,并不会对内外项目上出现资源倾斜的偏颇,甚至有可能会优先扶持发展更为迅速的外部项目。这也就带来了前两年市场认为腾讯缺乏业务创新能力的一个偏见——“腾讯没有梦想”。但从本质上来说,腾讯出手投资的主要目的无外乎两个:腾讯手握全网第一的用户数量,掌握了最大的流量入口。这么多流量在自己手中,如果能够通过扶持一些细分领域的公司从而享受公司成长的溢价,不失为一种以兑现流量价值为主要目的的财务投资方式。纵观互联网整个赛道,几乎所有的业务成长都吃了加速剂。提前布局、押注风口成为不仅仅是投资机构,更是互联网龙头平台之间贴身较量的主要评判点。但巨头的精力总是有限的,并且船头大了不好掉头,很多新兴业务的开展在内部可能并不能得到很好的试错和施展机会,但反而适合在外部发展。腾讯在自主经营互联网行业毛利最高的两个业务(游戏和广告),将需要高效率试错的工作通过战略投资的方式,分散给自己众多的合作伙伴。以自身流量内核来绑定各个生态圈成员,以“生态之合力”来对抗其它的互联网巨头/生态,进一步巩固了自己的综合竞争优势。当然,在财务报表的体现上,对于这样大规模投资所带来的价值,按照2018年变更之后的国际会计准则,腾讯将这部分投资性资产价值分别按照不同的计入方式,对整体估值的影响也是不一样的。海豚君简单整理了下腾讯目前对外投资的资产分类(包括控股合并),其中标红的为影响利润的科目:总的来说,在四种投资类别中,只有控股公司、联营/合营公司以及非上市的投资公司,各自在出现自身经营收益变化、公允价值重大变化、最终处置或视同处置时,才会影响到腾讯主体的当期利润。在具体估值的时候,对于非控股的投资性资产进行测算时,我们采取NAV估值法来进行测算,也就是市场所说的挖掘腾讯报表隐藏的真实投资价值。但随着互联网红利的消退,这样的信息优势也在逐渐降低,反应到结果上,就是未来可能不再会出现近五年的高复合增速(截至2021Q1,按照NAV计算近五年复合增速接近60%)。也就是说,在18年被市场挖掘出来的,未反映在腾讯利润表上的投资性资产价值,站在现在的时点去展望未来,需要降低增长预期。关于腾讯的投资版图,还有很多非常值得深入讨论的问题。比如腾讯投资赛道选择的变迁逻辑、腾讯内外部业务的合作与竞争。此次由于篇幅有限,将不作展开。后续海豚君将不定期为大家带来一系列的探讨研究。庞大的腾讯帝国,未来能够令人有所期待的重要增量又来源于哪里呢?在上一篇中海豚君已经划了重点:在顺应趋势下,以微信生态为基础的商业化落地是腾讯互联网C端业务向B端业务延伸的切入点。微信生态的To B商业化,又可以细分为三个领域:电商广告、电商交易、商户数字解决方案这里的广告类型主要是指以视频号为载体的公域信息流广告,以及以内容主承接的私域广告。近期视频号助手后台新增“创作者变现”一栏,类似B站花火、抖音星图的私域广告业务正在微信生态中悄然发芽。一般情况下,私域广告的大头仍然是属于内容主的,平台分去5%-10%。针对视频号内两种不同的广告形态,海豚君也作了一定的测算,整体上广告变现不算激进,符合管理层对于“用户体验至上,广告商业化缓步推进”的战略方向。海豚君在上篇中明确提到,微信生态的私域属性契合了商家对于流量把控的需求,而在微信生态中可以完美形成电商交易闭环,并且微信生态的电商交易,将比快手更加具备私域属性。相对于传统电商模式下由平台来分配流量或产品展位的机制,微信生态更像是给商户提供了一个专属于自己的交易平台和用户数据收集、处理分析的工具。这是一个去中心化的工具平台,具备独特的吸引力。和其它平台一样,微信的直播电商的商业模式有3种:电商广告、交易佣金(暂无)、支付手续费。截至当前,微信仅收取了支付手续费,交易佣金当前主要是提供SaaS服务的有赞、微盟来收取。未来随着视频号直播电商规模扩张,抽取交易佣金(技术服务费)、增加投放电商广告也将是顺其自然的事情。在艾瑞预计的2025年6万亿直播电商GMV规模中,抖音、快手、视频号、以及代表传统电商平台的淘宝直播能够占去市场近80%的规模,这几个平台虽然目脚步不一,但都各自都具备一定的潜力和优势。因此我们暂且认定为这四家能够做到平分秋色。即在竞争格局稳定后,每家能够做到1-1.2万亿GMV左右的规模。
那么微信电商直播的商业化收入能够达到多少?(电商广告已包含在上文的广告测算中)注:考虑到与微盟、有赞的深度合作,部分交易佣金被分成,预计视频号长期佣金率看齐当下的快手
对于腾讯,从每次财报表现与市场的一致预期对比来看,很少会出现明显的预期差。这也是腾讯的投资者们比较安心的一点,在强大的护城河下,业绩是一如既往的稳固。尤其体现在腾讯的主营业务——游戏等传统增值服务上,主要增长路径相对清晰明了,在上一篇中也有过相关阐述分析。因此,我们在将视频号所在的微信生态商业化价值分拆插入腾讯现有的财务结构之后,可以得到一个整体的各细分业务增速。(由于篇幅限制,这里只简单展示最终的增速测算结果,若对模型细拆感兴趣的读者,可留言或入群交流~)由于腾讯的战略投资、财务投资产生的溢价占比在近两年逐渐增加。因此,海豚君采取调整后的DCF估值方法对腾讯进行价值测算。这里的主要调整目的在于将主营业务与投资业务分开来进行测算:(1)主营业务中虽然存在高速成长的业务(比如云、视频号),但整体上带来的总现金流仍然相对可控,因此将主营业务按照主营业务的净利润,按照DCF方法进行测算价值。(2)投资业务则通过计算NAV后按照80%折价,最后加总进核心业务估值部分。NAV=上市公司公允价值+非上市公司公允价值*80%。其中通过投资上市联营公司的实际公允价值与账面价值的溢价率,反推非上市联营公司的实际公允价值。总的来说,在海豚君的中性假设下,按照永续增长率g=3%,WACC=10%的DCF估值模型,腾讯的合理股价在710港元/股,整体市值接近9000亿美金,相比6月18日收盘价603港元,具有18%的增幅空间。其中核心业务单股价值552港元/股,投资业务单股价值157港元/股。
虽然未站稳万亿美金,但若剔除掉投资资产价值,当前核心业务价值对应2022年核心业务净利润仅28倍PE,因此海豚君认为当下的腾讯仍然具备一定的投资吸引力。
风险提示:此文出于传递更多信息之目的,文章内容仅供参考,不构成投资建议。![]()
—也许你还想读—
腾讯下一站:万亿市值?
![]()
2021,小米“脱胎换骨”
![]()
↓↓↓