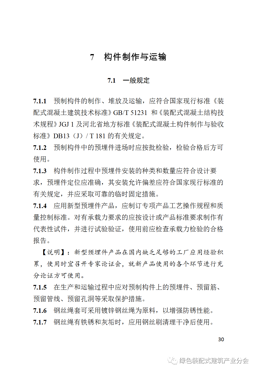
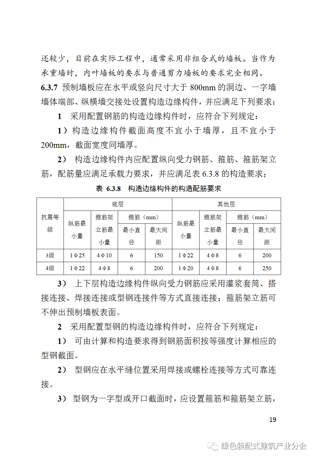
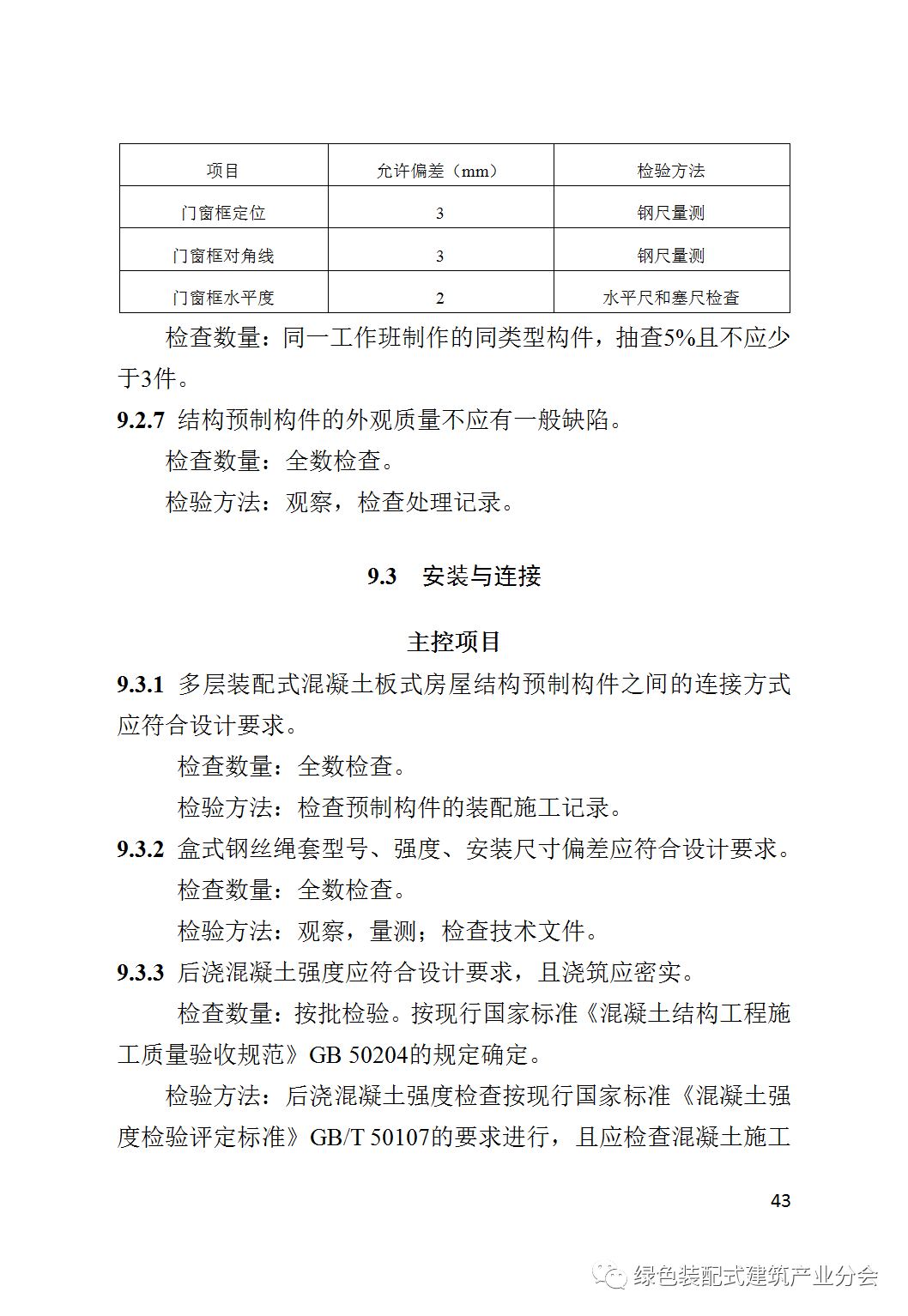
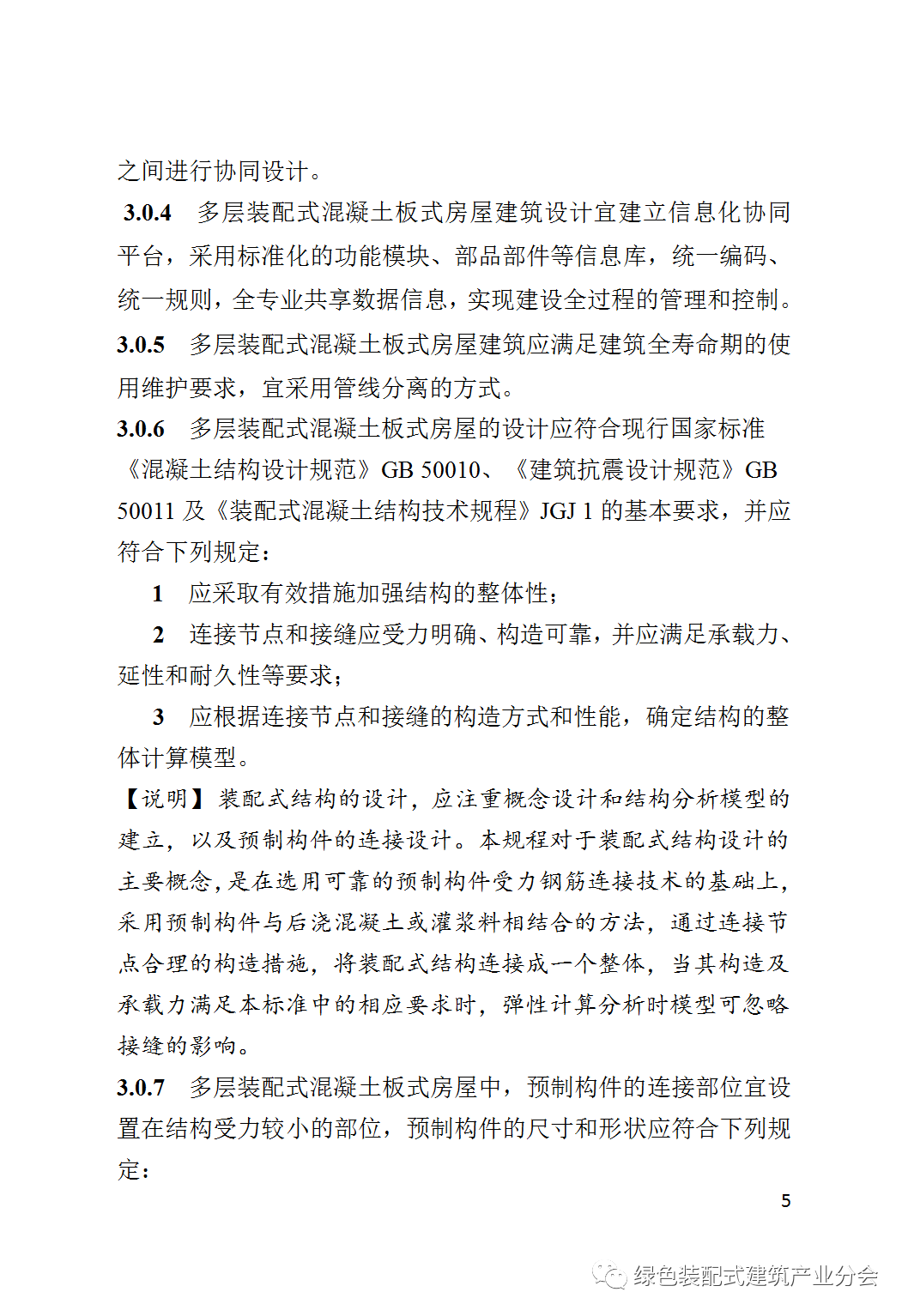
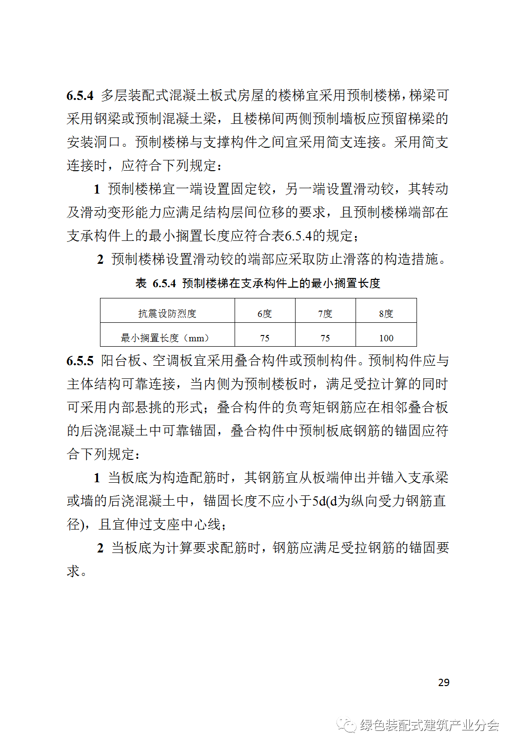
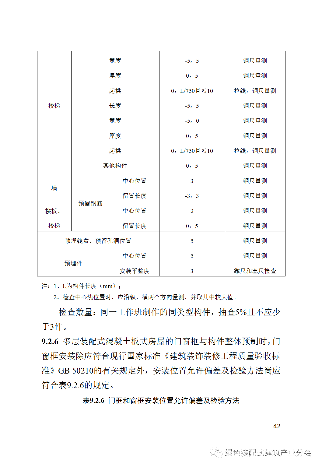
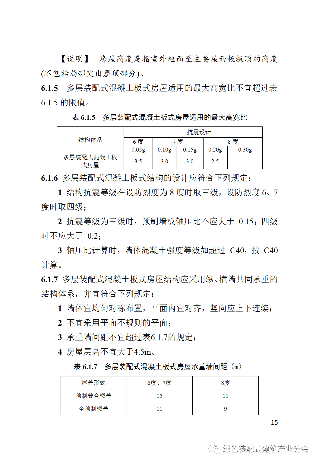
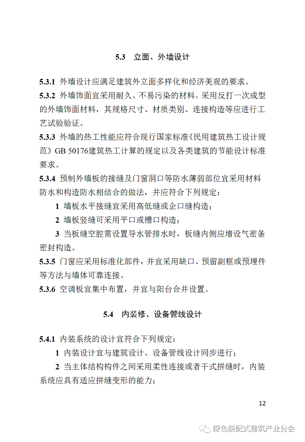
微信号 China_greenstar
功能介绍 绿色装配式建筑产业分会是住建部管理的中国建筑节能协会的直属机构。分会本着:组织制定有关标准,完善产品结构体系;推动产业创新,加快成果转化;向政府提供导向建议,参与政策研究编制;立足装配式,推动产业绿色低碳新发展。
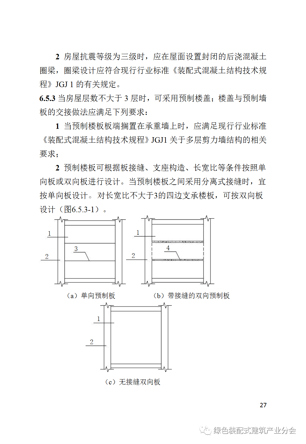
全文发布 文末下载
推
荐
1
阅读原文或链接下载全文,提取码: n9iu
https://pan.baidu.com/s/1-1MIbGTrVAcxAgisO8Wa3g
微信扫一扫关注该公众号