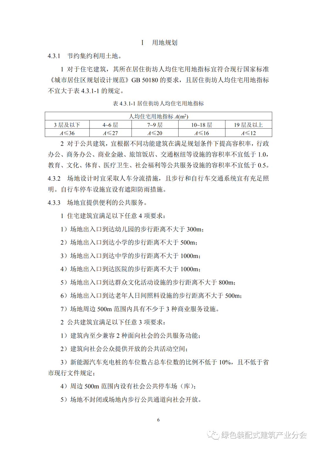
粤建公告〔2020〕74号
本标准由广东省住房和城乡建设厅负责管理,由主编单位广东省建筑科学研究院集团股份有限公司负责具体技术内容的解释,并在广东省住房和城乡建设厅门户网站(http://zfcxjst.gd.gov.cn)公开。
广东省住房和城乡建设厅
全文发布,文末阅读原文或链接下载标准全文,提取码: pjb4
https://pan.baidu.com/s/1AvdBwDQHivc_4n8vhxcRDA
| 中国建筑节能协会绿色装配式建筑产业分会工作要点 |
推
荐
|
1
阅读原文或链接下载标准全文,提取码: pjb4 https://pan.baidu.com/s/1AvdBwDQHivc_4n8vhxcRDA |