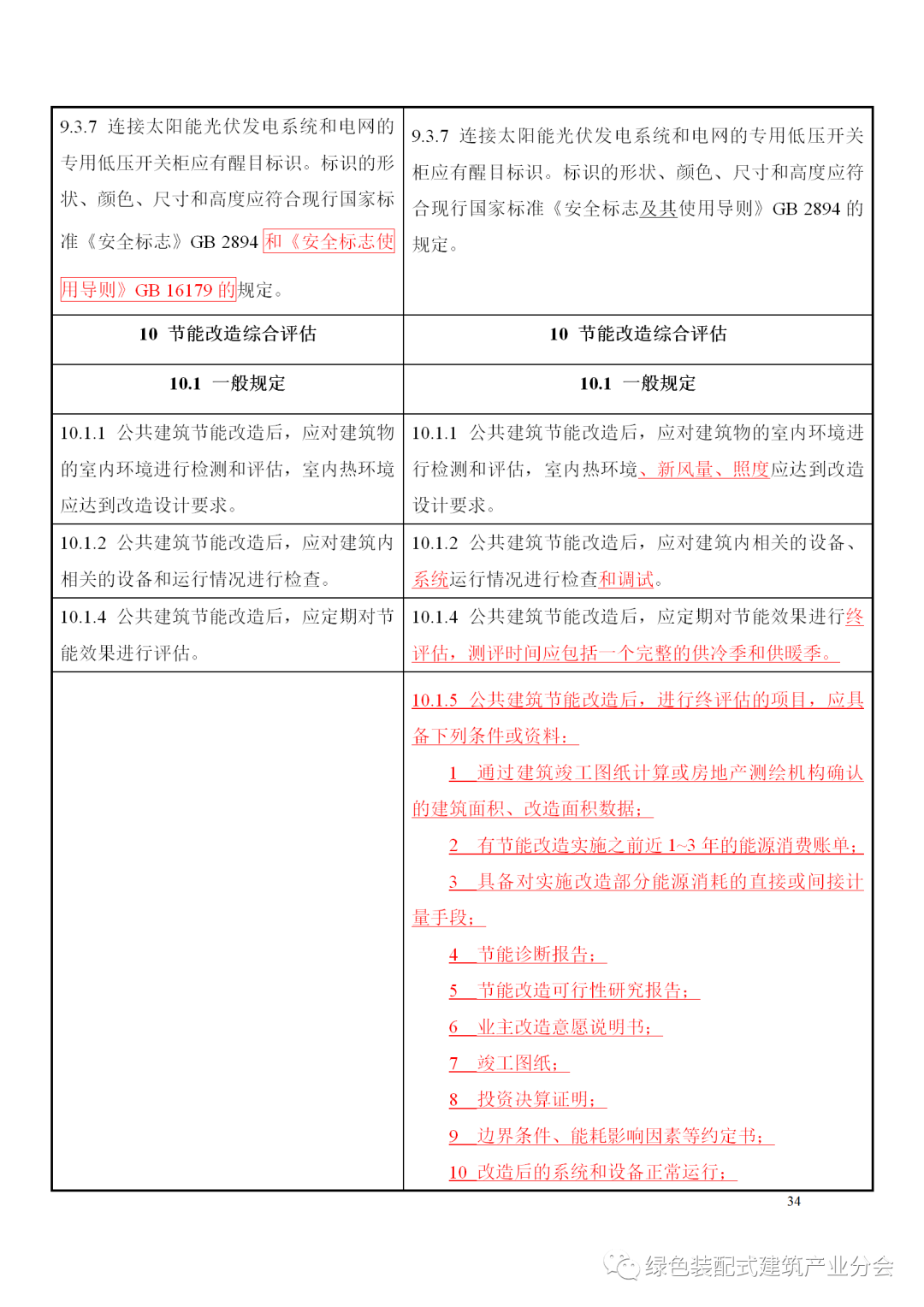
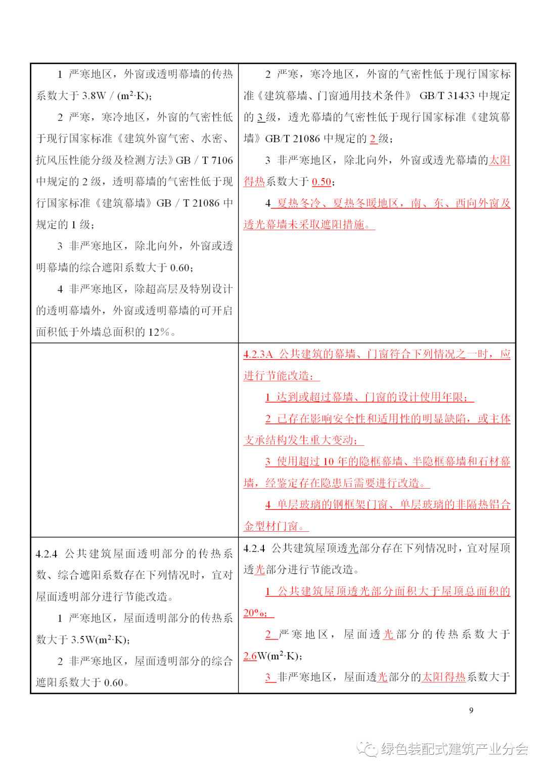
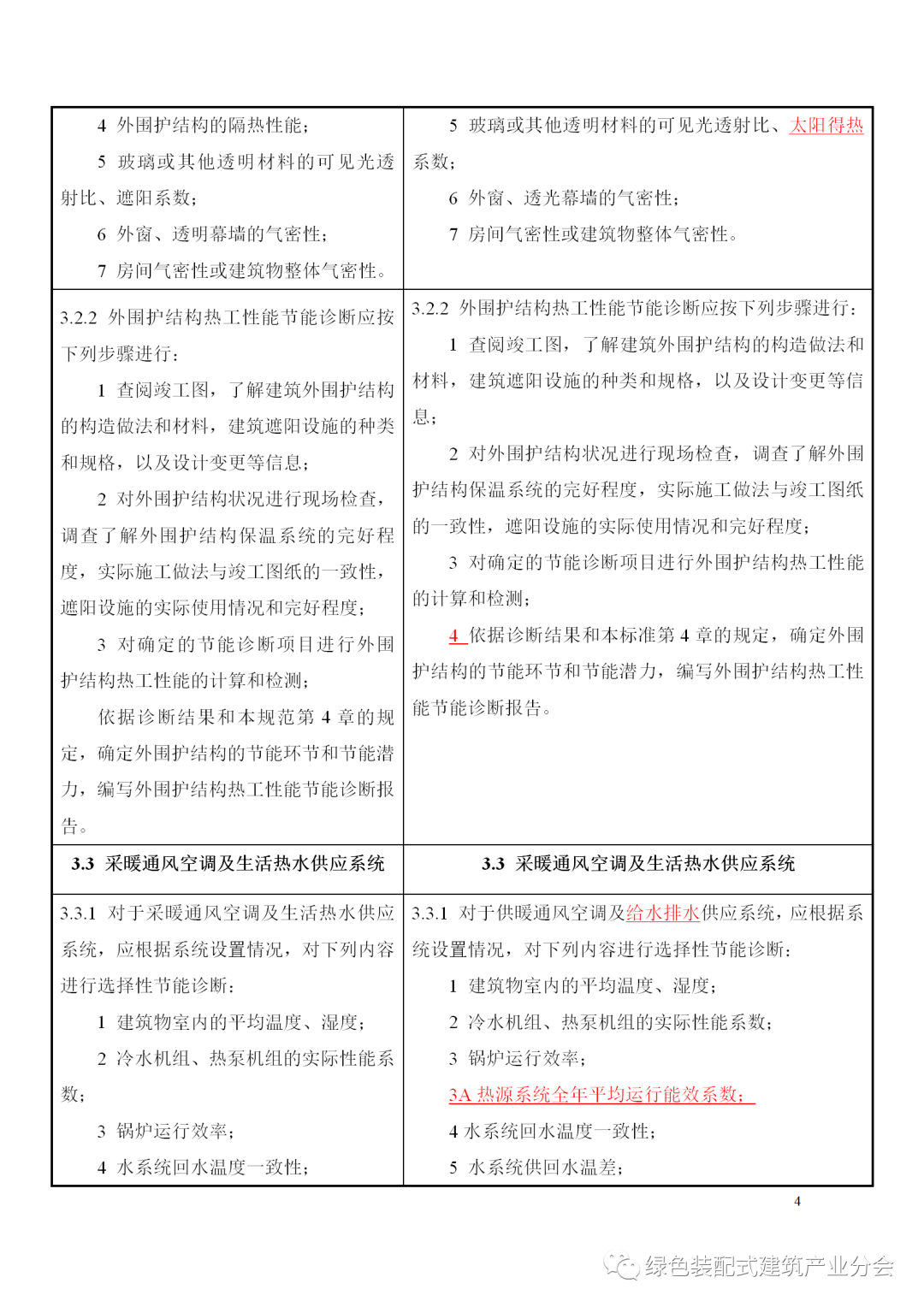
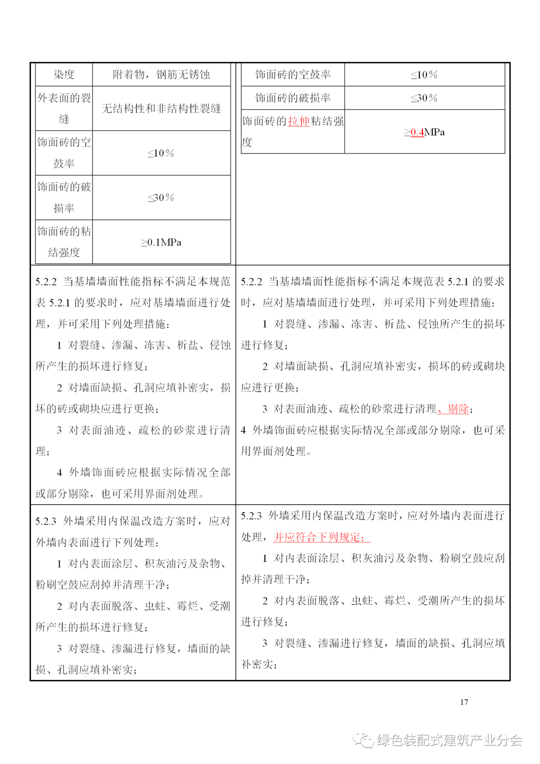
住房和城乡建设部办公厅关于行业标准《公共建筑节能改造技术标准(局部修订条文征求意见稿)》公开征求意见的 通知根据《住房和城乡建设部关于印发2020年工程建设规范标准编制及相关工作计划的通知》(建标函〔2020〕9号),我部组织中国建筑科学研究院有限公司等单位修订了行业标准《公共建筑节能改造技术标准(局部修订条文征求意见稿)》(见附件)。现向社会公开征求意见。有关单位和公众可通过以下途径和方式提出反馈意见:
2.通信地址:北京市北三环东路30号;邮编:100013。 附件:公共建筑节能改造技术标准(局部修订条文征求意见稿)
中华人民共和国住房和城乡建设部办公厅
2020年11月13日1
绿色装配式建筑产业分会(GABiA)是中国建筑节能协会(国务院同意、民政部批准、住建部主管)的直属机构;开展建筑领域内团体标准、认证标识、技术评估推广、国际合作、会展培训等服务;立足服务于政府、行业、市场、企业、从业者,大力推动建筑产业绿色可持续的高质量发展。
咨询电话|010-5893 1489/1496/1048联系地址|北京▪广安路9号院▪国投财富广场4号楼610阅读原文或链接下载全文,提取码: pewm
https://pan.baidu.com/s/1ETapKZuh4_prbfa1UZizjw