建市〔2020〕96号
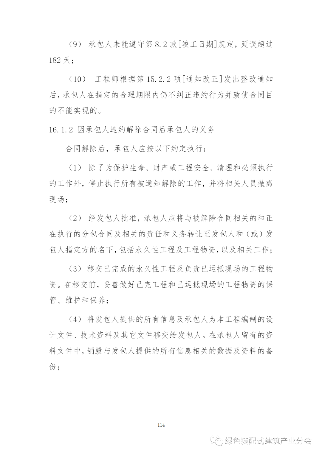
为促进建设项目工程总承包健康发展,维护工程总承包合同当事人的合法权益,住房和城乡建设部、市场监管总局制定了《建设项目工程总承包合同(示范文本)》(GF-2020-0216),现印发给你们,自2021年1月1日起执行。在执行过程中有任何问题,请与住房和城乡建设部建筑市场监管司、市场监管总局网络交易监督管理司联系。原《建设项目工程总承包合同示范文本(试行)》(GF-2011-0216)同时废止。
中华人民共和国住房和城乡建设部
国家市场监督管理总局
2020年11月25日
(此件公开发布)
1
敬请莅临首届全国装配式建筑产业专家论坛
论坛主题:
立足“十三五”成就 聚焦“十四五”发展