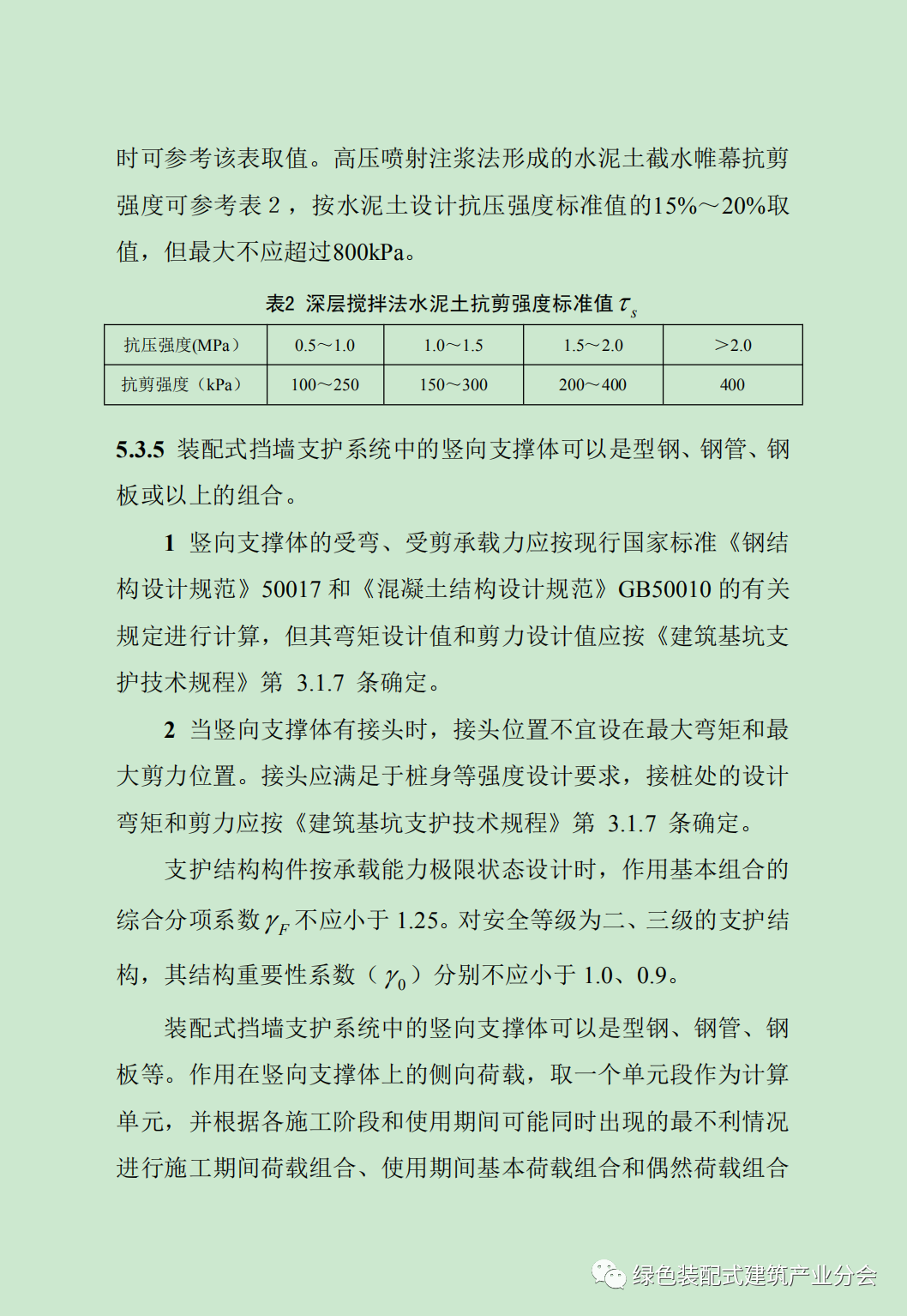
河北│《可回收装配式基坑支护技术规程》征求意见稿发布

绿筑荟 绿色装配式建筑产业分会