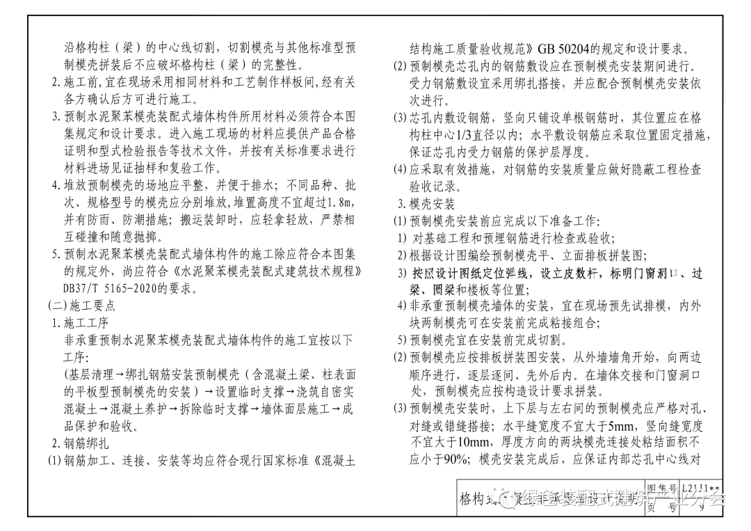
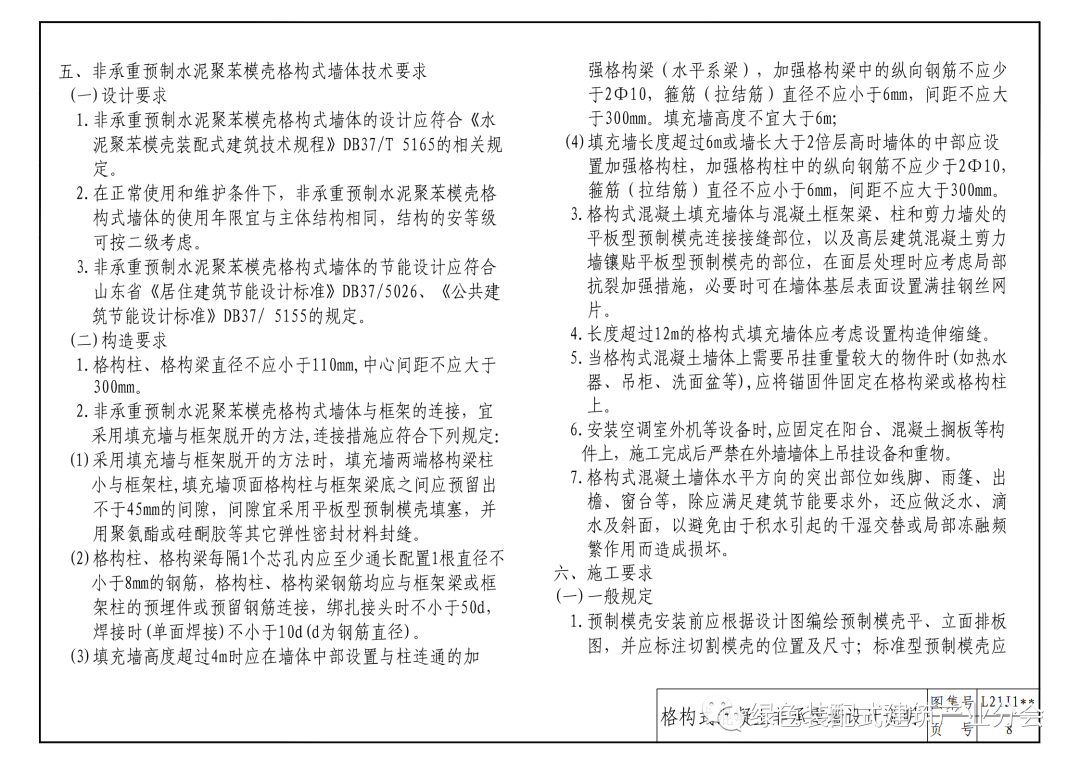
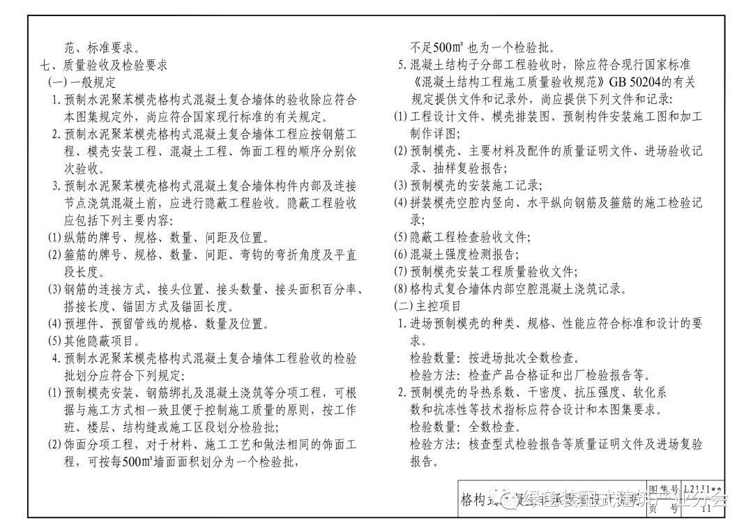
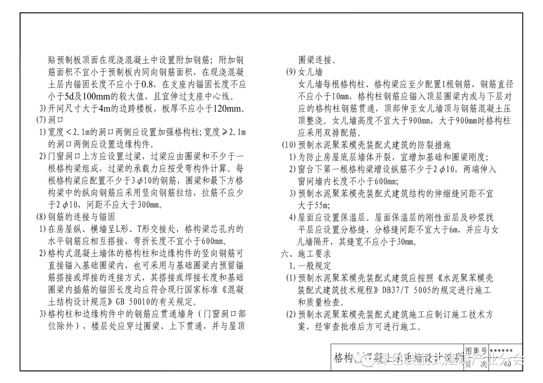
公众号聚焦
本平台在7:00或11:11发布更新内容;为便于您及时了解全国产业政策方向,使每次新内容第一时间出现在您的订阅列表,请记得阅读完点亮“赞”和“在看”。
导读
重点举荐
我会重点工作
1
绿色装配式建筑产业分会(GABiA)是中国建筑节能协会(国务院同意、民政部批准、住建部主管)的直属机构;开展建筑领域内团体标准、认证标识、技术评估推广、国际合作、会展培训等服务;立足服务于政府、行业、市场、企业、从业者,大力推动建筑产业绿色可持续的高质量发展。
服务理念|树品牌、搭平台、打造联盟共同体
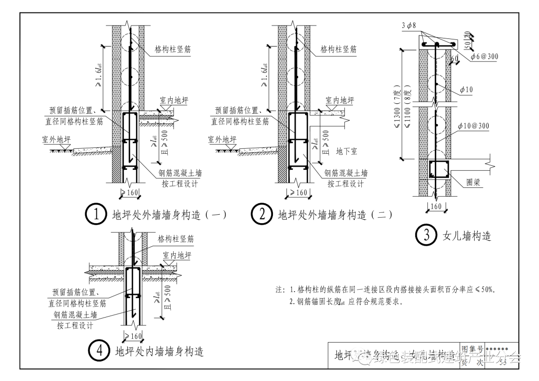
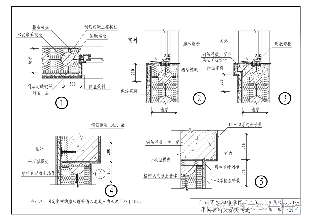
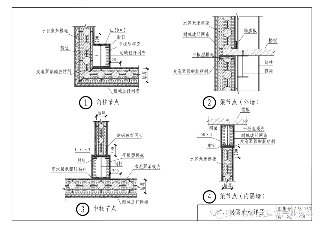
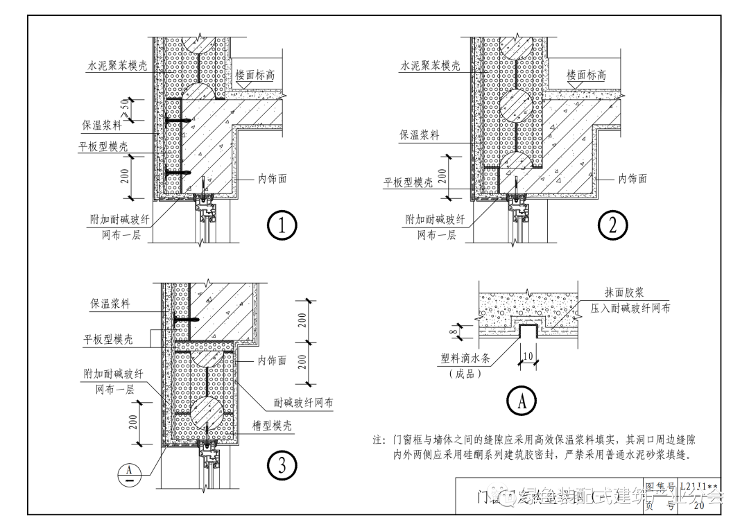
山东 水泥聚苯模壳装配式建筑构造 征求意见稿.pdf