聚焦
本公众号在7:00或11:11发布更新内容;致力于全国装配式建筑产业政策导向全发布。
鲁建节科函〔2021〕8号
为准确掌握省级装配式建筑产业基地发展情况,梳理分析存在问题,总结推广先进经验,切实发挥引领作用,决定对省级装配式建筑产业基地2021年实施情况进行评估。现将有关事项通知如下:
一、评估依据
(一)《山东省装配式建筑产业基地管理办法》(鲁建节科字〔2017〕29号)。
(二)《关于组织申报2017年度山东省绿色建筑与装配式建筑示范的通知》(鲁建节科字〔2017〕6号)。
(三)《关于组织申报省级装配式建筑示范城市示范工程和产业基地的通知》(鲁建节科函〔2017〕25号)。
(四)《关于做好2019年度建筑节能与绿色建筑试点示范项目申报的通知》(鲁建节科字〔2018〕42号)。
(五)《关于省级装配式建筑示范城市和产业基地评估情况的通报》(鲁建节科函〔2021〕2号)。
(六)各省级装配式建筑产业基地可行性研究报告等。
二、评估范围
2017-2019年度认定的省级装配式建筑产业基地(附件1,撤销认定的除外)。
三、评估内容
主要评估产业基地申报可行性研究报告中提出的工作目标、主要任务、实施计划完成情况;不同类型基地能力建设情况;装配式建筑技术体系、质量保证体系建立和研发创新、工程应用、运营管理等情况,具体内容见《山东省装配式建筑产业基地核查评估要点》(附件2)。
四、评估程序及安排
分为设区市组织自评、省级现场评估两个阶段进行。
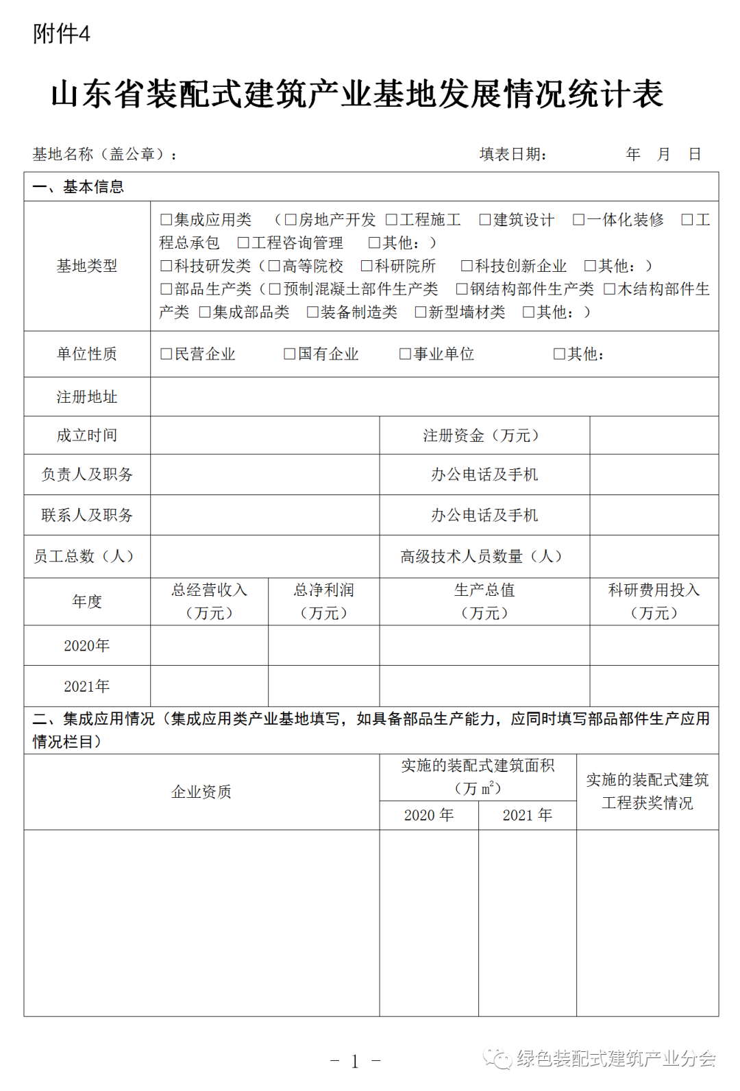
(一)设区市组织自评。2021年11月10日前,各市住房城乡建设主管部门牵头组织自评,依据评估要点进行打分。各产业基地要全面总结示范任务目标落实情况,撰写《山东省装配式建筑产业基地工作实施情况报告》(编制要点见附件3),并填写《山东省装配式建筑产业基地发展情况统计表》(附件4)。
(二)省级现场评估。2021年11月中旬—11月下旬,省厅委托第三方机构组织专家,采取文件资料审核和实地查看相结合的方式进行现场评估,重点为2020年度评估结果为一般或较差的产业基地。对装配式建筑产业基地评估不合格的,通报撤销其产业基地称号。
五、有关要求
(一)相关附件电子版可从省住房城乡建设厅网站下载,网址:http://zjt.shandong.gov.cn/。
(二)现场评估中要严格执行中央八项规定和省委贯彻落实中央八项规定精神实施办法等有关要求。
(三)《山东省装配式建筑产业基地工作实施情况报告》《山东省装配式建筑产业基地发展情况统计表》及产业基地自评打分表纸质版(加盖公章)和电子版,由各设区市住房城乡建设主管部门统一在11月10日前报送省住房城乡建设厅节能科技处。
(四)各产业基地应对照有关要求,如实撰写实施情况报告、填写统计表等,禁止弄虚作假。各市住房城乡建设主管部门应对报送省厅的有关材料进行审核把关,必要时要进行现场核实,确保报送的材料真实可靠。
联系人:陈恒亮、祝兵,电话:0531-87087013(兼传真)、87087012,邮箱:chenhengliang@shandong.cn。
附件1:2017-2019年度山东省装配式建筑产业基地名单.doc
附件2:山东省装配式建筑产业基地核查评估要点.doc
附件3:山东省装配式建筑产业基地工作实施情况报告(编制要点).doc
附件4:山东省装配式建筑产业基地发展情况统计表.doc
山东省装配式建筑产业基地核查评估要点
一、部品生产类
一、产业基地概况
包括企业规模、业务情况、组织机构等情况。
二、装配式建筑产业基地工作开展的情况
对照《山东省装配式建筑产业基地核查评估要点》和《装配式建筑产业基地可行性研究报告》提出的重点任务、发展目标、工作计划等要求,总结已完成工作任务情况及工作经验和成效,包括项目实施情况,生产应用、科技创新及成果转化情况,集成应用能力、人才队伍、运营管理等。(附反映基地建设、生产车间、存放堆场、工程应用、科研创新等基地创建风貌的影像等资料)
三、存在问题
说明当前实际工作进度,总体目标和具体目标执行情况,阶段性考核目标实施情况,工作计划执行情况,未按时完成任务的主要原因,存在的影响因素和制约条件,整改措施和拟完成时间,以及实施方案整改申请。
四、下步发展计划及意见建议
山东省装配式建筑产业基地发展情况统计表
重点举荐
我会重点工作
1
绿色装配式建筑产业分会(GABiA)是中国建筑节能协会(国务院同意、民政部批准、住建部主管)的直属机构;开展建筑领域内团体标准、认证标识、技术评估推广、国际合作、会展培训等服务;立足服务于政府、行业、市场、企业、从业者,大力推动建筑产业绿色可持续的高质量发展。
服务理念|树品牌、搭平台、打造联盟共同体