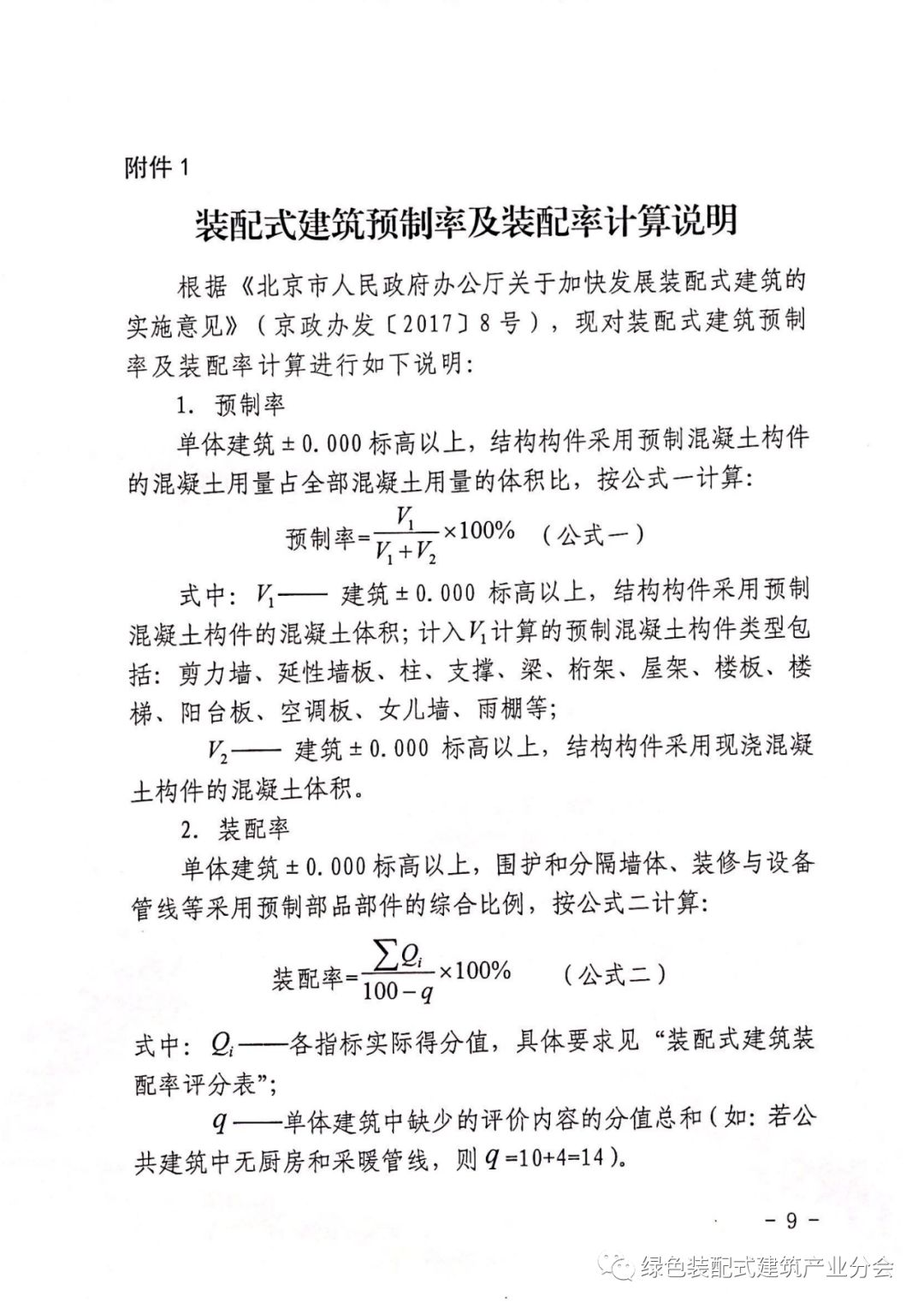
【导读】
北京市自2017年发布《关于加快发展装配式建筑的实施意见》(京政办发〔2017〕8号)以来,始终将落实《实施意见》作为工作重点,坚持创新、协调、绿色、开放、共享的发展理念,推动建造方式革新,积极推进装配式建筑发展。据统计,2017年北京新开工装配式建筑面积449万平方米,占全市开工建筑面积的15%;2018年北京市新开工装配式建筑面积1337万平方米,占全市开工建筑面积的29%。北京市装配式建筑在新建建筑中的比例不断提升,连续两年超额完成了年度目标。
北京市对装配式建筑下一阶段发展重点再次进行明确,一是加强装配式建筑项目建设各环节的监督与指导,2019年力争实现装配式建筑占新建建筑面积的比例达到25%以上;二是推进装配式建筑项目采用工程总承包模式,落实2个以上的装配式建筑项目实施工程总承包示范;三是推广装修样板房制度,加大保障性住房装配式装修的应用,在商品住房中逐步推广装配式装修;四是推进京津冀部品部件生产和使用管理领域战略合作,实现规划布局、政策法规、管理模式和技术标准的协同;五是开展装配式建筑项目管理服务平台建设工作,建立市、区级项目建设清单和装配式建筑项目数据信息库。
《北京市发展装配式建筑2018年-2019年工作要点》全文
咨询电话|010-58931489
服务理念|树品牌、搭平台、打造联盟共同体
微信ID:China_greenstar
长按二维码关注我们
【重点推荐】