各市、县、自治县住房和城乡住建局,各设计、图审机构,各有关单位:根据《绿色建筑评价标准》(GB/T50378—2019),我厅组织编制了《海南省绿色建筑设计说明专篇(2019年版)》(以下简称“新专篇”),现印发给你们,同时,提出以下要求,请一并贯彻执行。
一、以下绿色建筑强制推广项目应按《新专篇》进行设计、图审:
(一)建筑面积大于1000平方米或超过五层的住宅建筑;
(二)建筑面积大于1000平方米或超过五层的政府投资的国家机关、学校、医院、博物馆、科技馆、体育馆等建筑;
(三)单体建筑面积超过2万平方米的机场、车站、宾馆、饭店、商场、写字楼等大型公共建筑。
二、《新专篇》自2019年10月1日起实施,即2019年10月1日后取得建设工程规划许可证的以上建筑项目按《新专篇》进行设计、图审;2019年10月1日前已取得建设工程规划许可证的以上建筑项目由建设单位(设计单位)自行选择按《新专篇》或按《海南省住房和城乡建设厅关于印发<海南省绿色建筑设计说明专篇>的通知》(琼建科[2017]92号)进行设计、图审,但2020年1月1日起申请图审的此类建筑项目应按《新专篇》设计、图审。
三、执行中出现的问题,请告知我厅勘察设计与科技处,联系电话:(0898)65343591。有关技术方面的问题由海南城建业施工图设计文件审查服务中心负责解释。
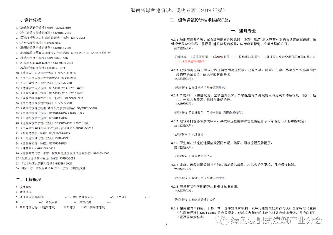
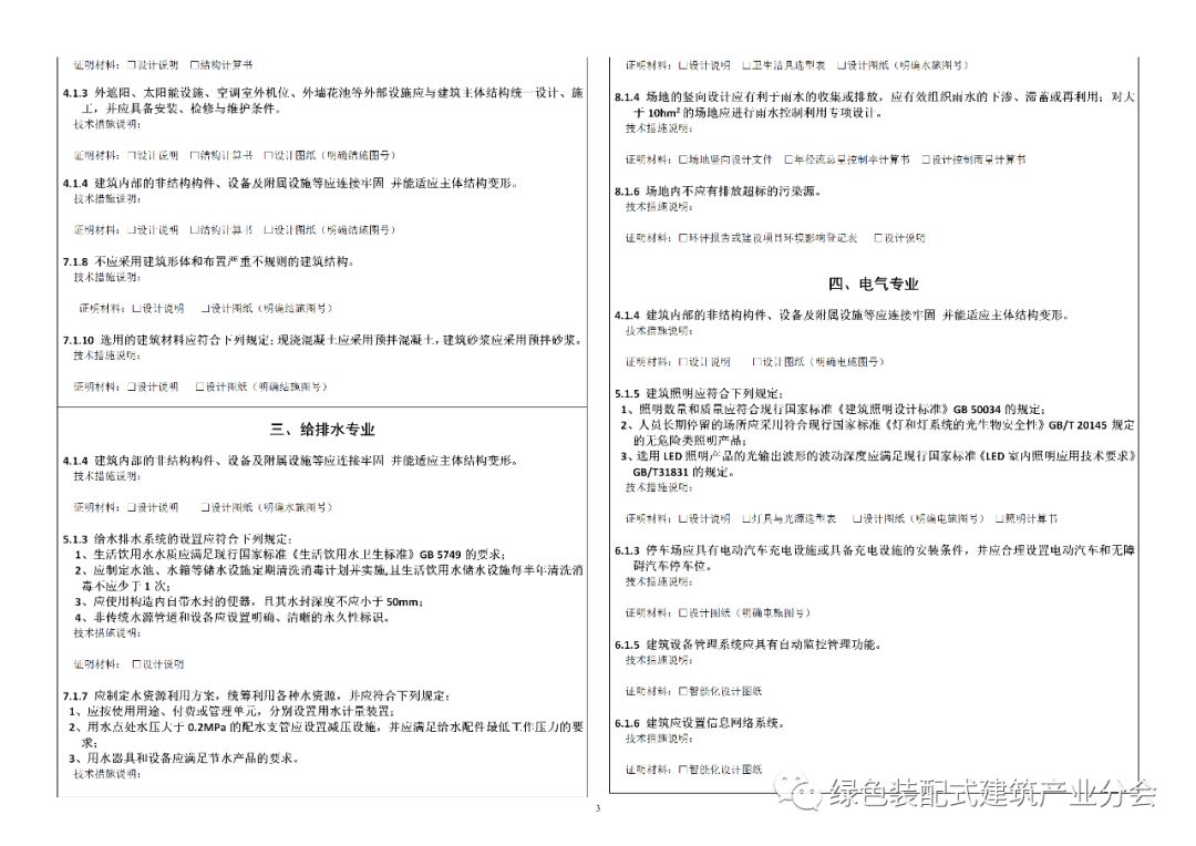
附件:《海南省绿色建筑设计说明专篇(2019年版)》
海南省住房和城乡建设厅
2019年7月12日
(此件主动公开)
海南省绿色建筑设计说明专篇(2019年版)
咨询电话|010-58931489
服务理念|树品牌、搭平台、打造联盟共同体
微信ID:China_greenstar
长按二维码关注我们
【重点推荐】