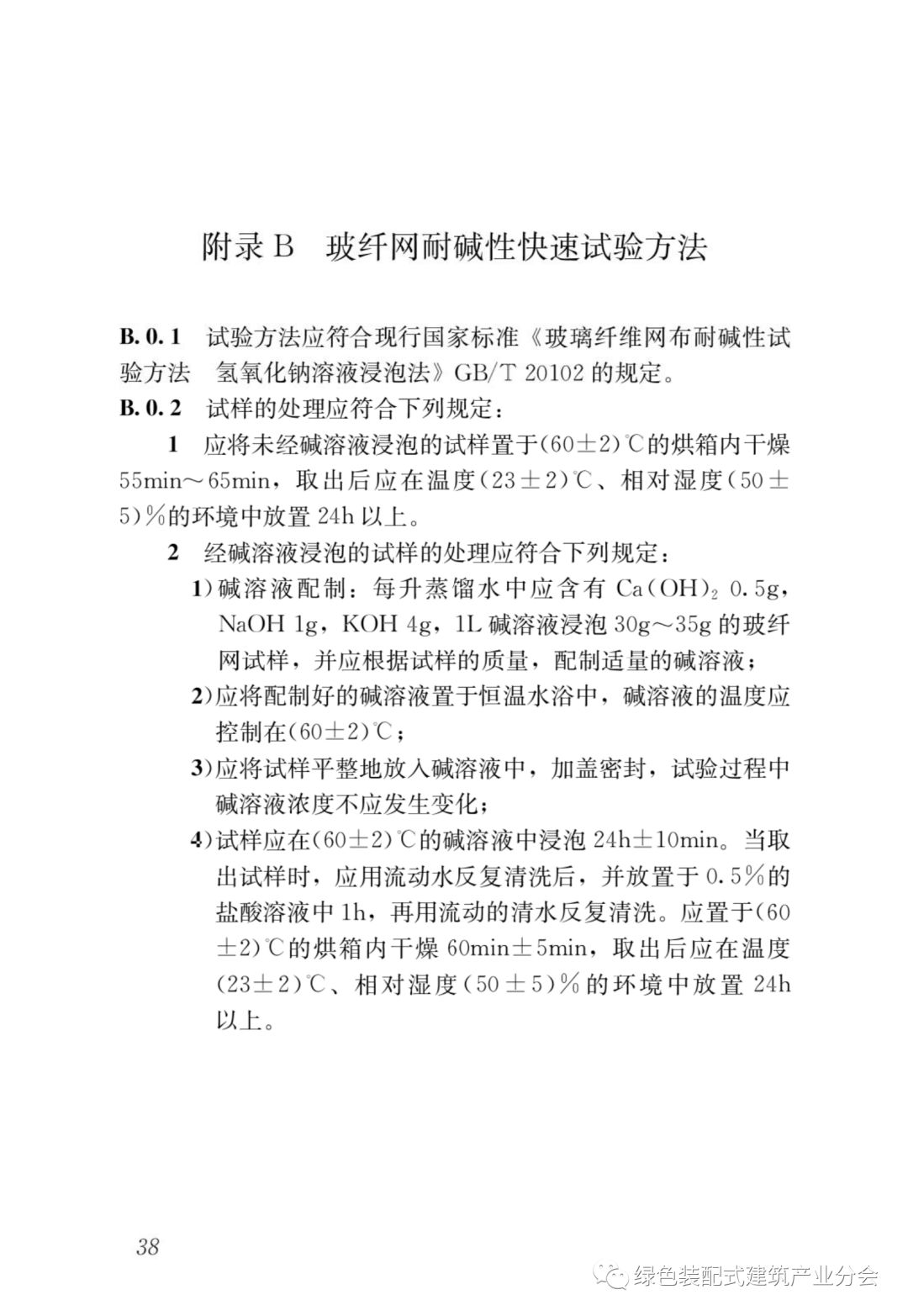
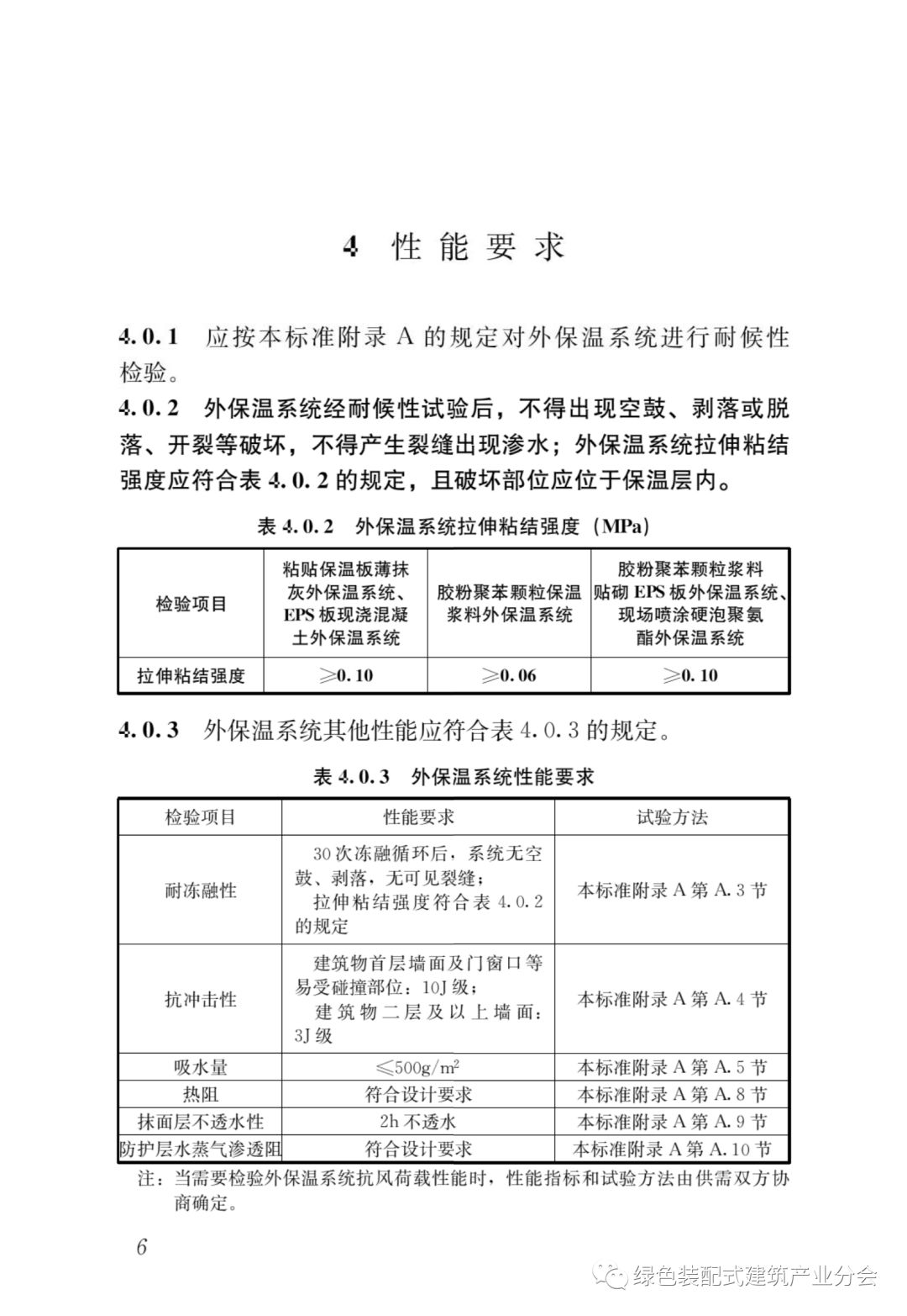
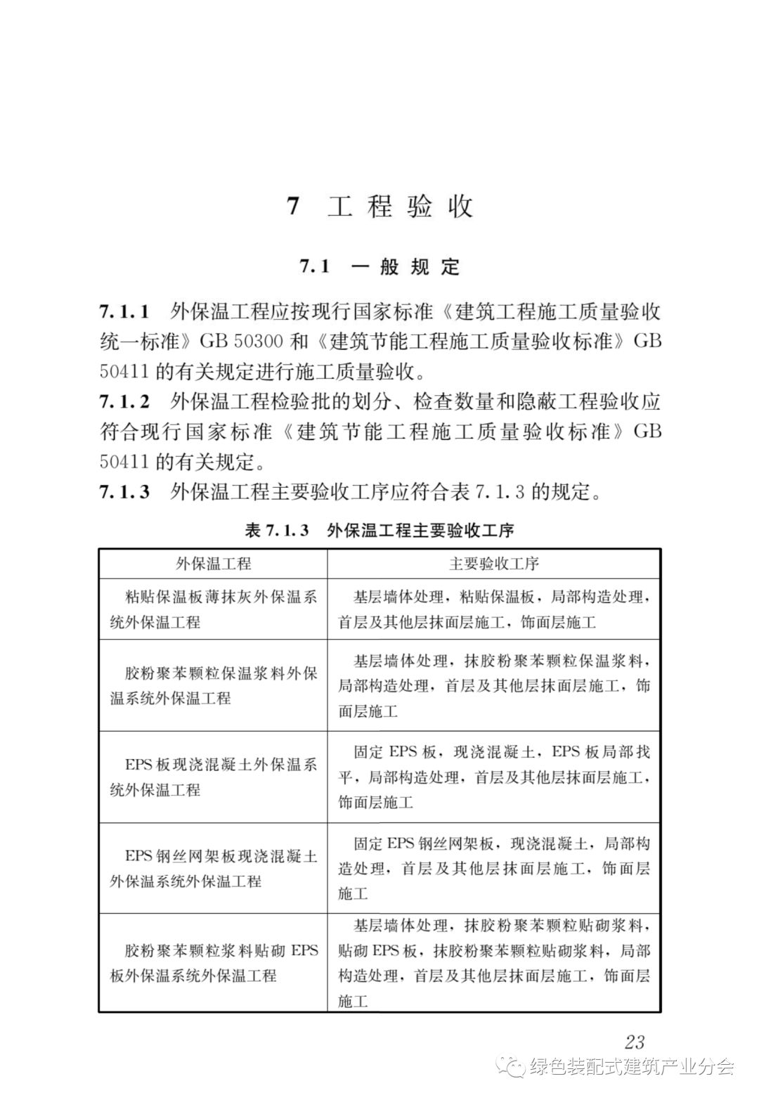
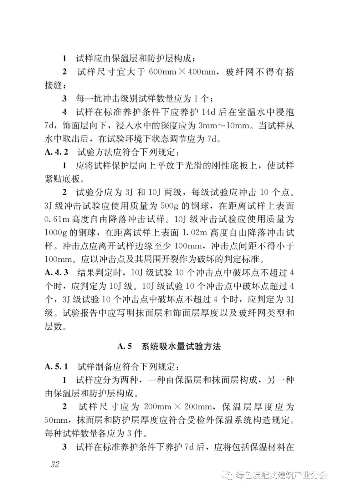
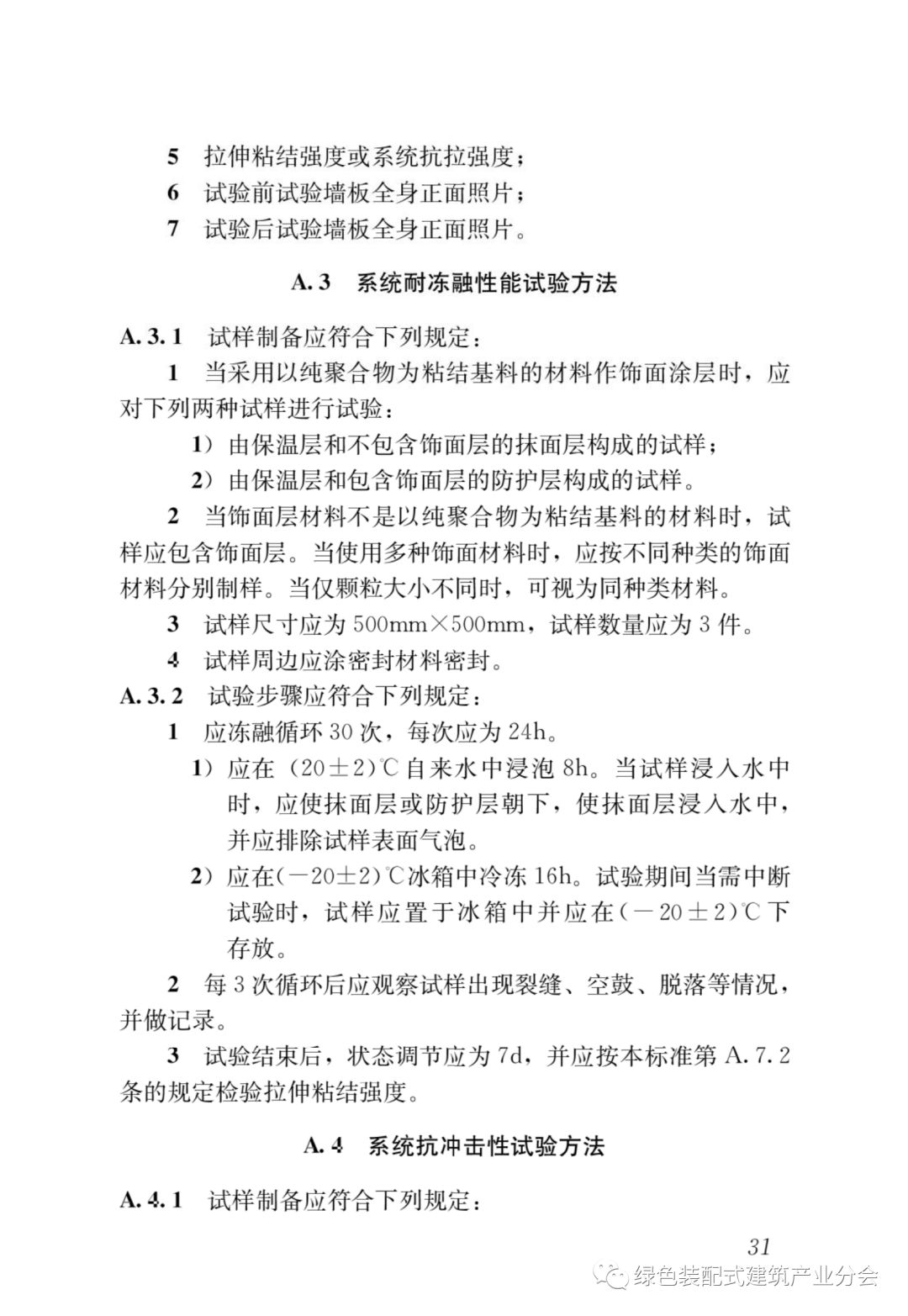
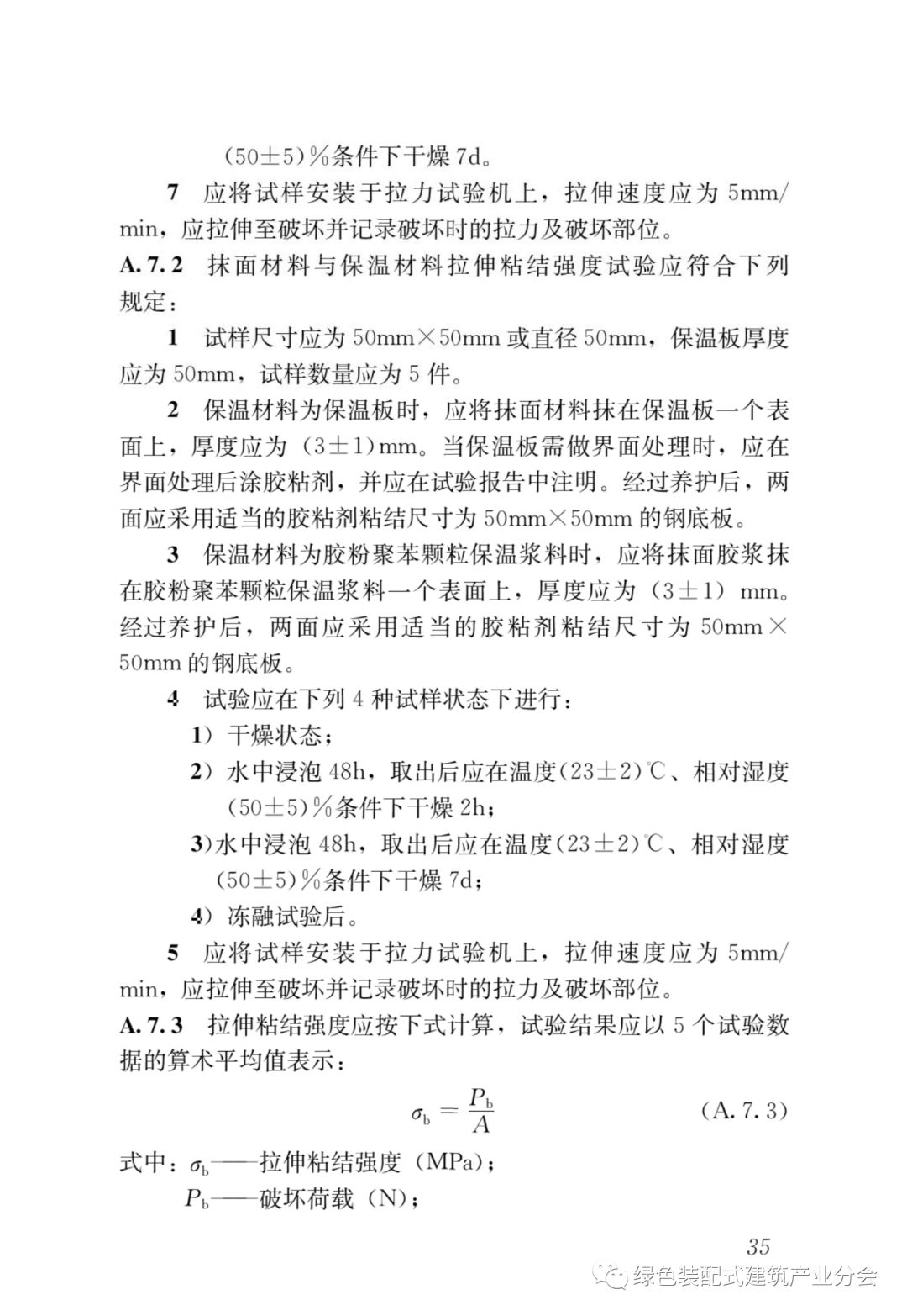
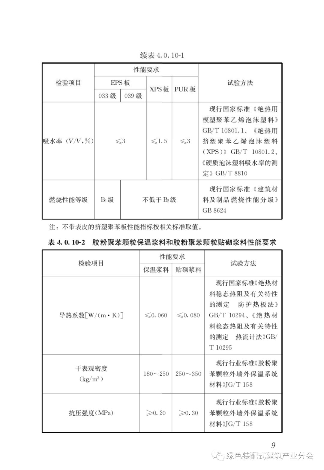
现批准《外墙外保温工程技术标准》为行业标准,编号为JGJ144-2019,自2019年11月1日起实施。其中,第4.0.2、4.0.5、4.0.7、4.0.9条为强制性条文,必须严格执行。原《外墙外保温工程技术规程》(JGJ144-2004)同时废止。
本标准在住房和城乡建设部门户网站(www.mohurd.gov.cn)公开,并由住房和城乡建设部标准定额研究所组织中国建筑工业出版社出版发行。
中华人民共和国住房和城乡建设部
2019年3月29日
咨询电话|010-58931489
服务理念|树品牌、搭平台、打造联盟共同体
微信ID:China_greenstar
http://www.chinagreenbuilding.cn
长按二维码关注我们
【重点推荐】