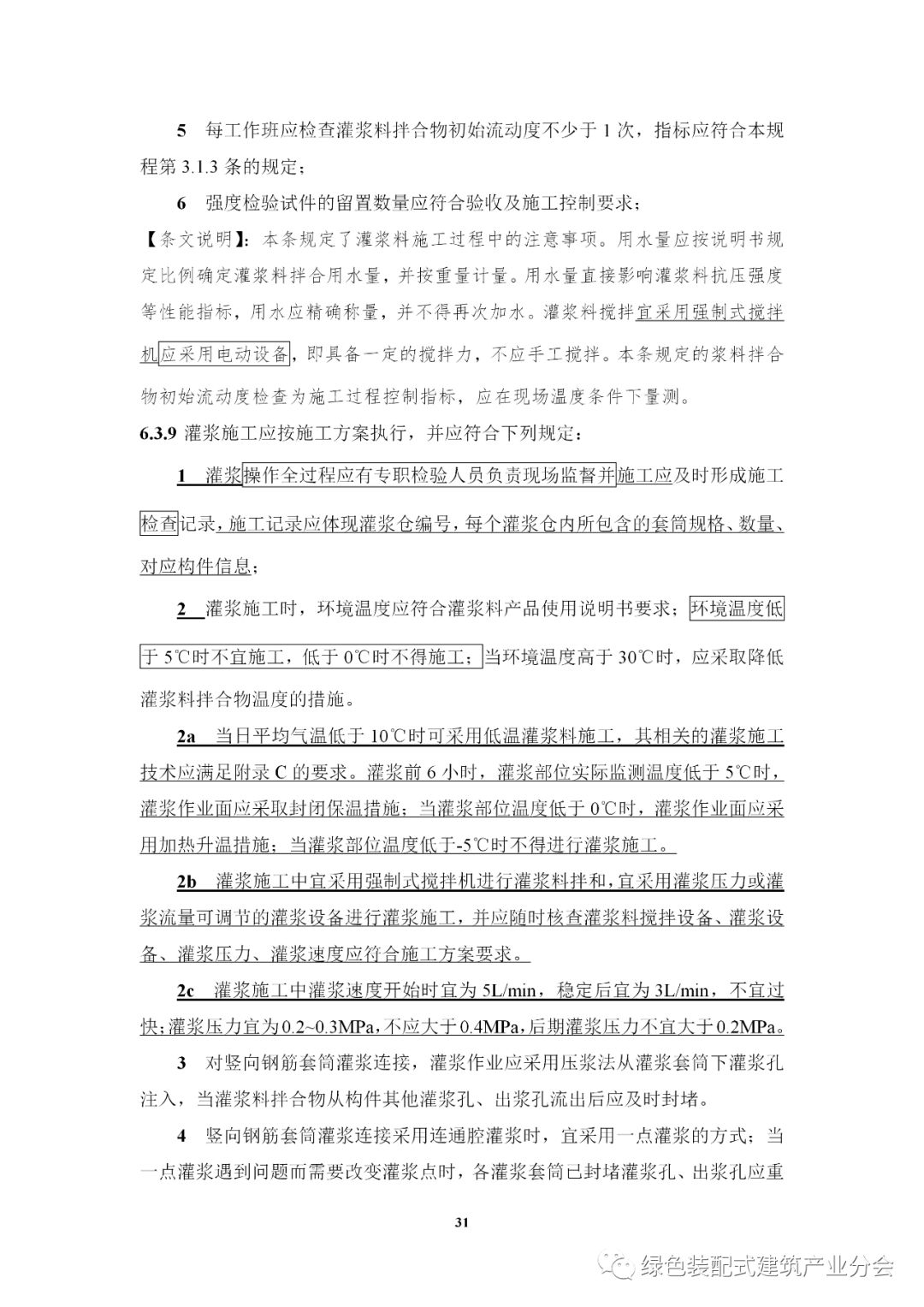
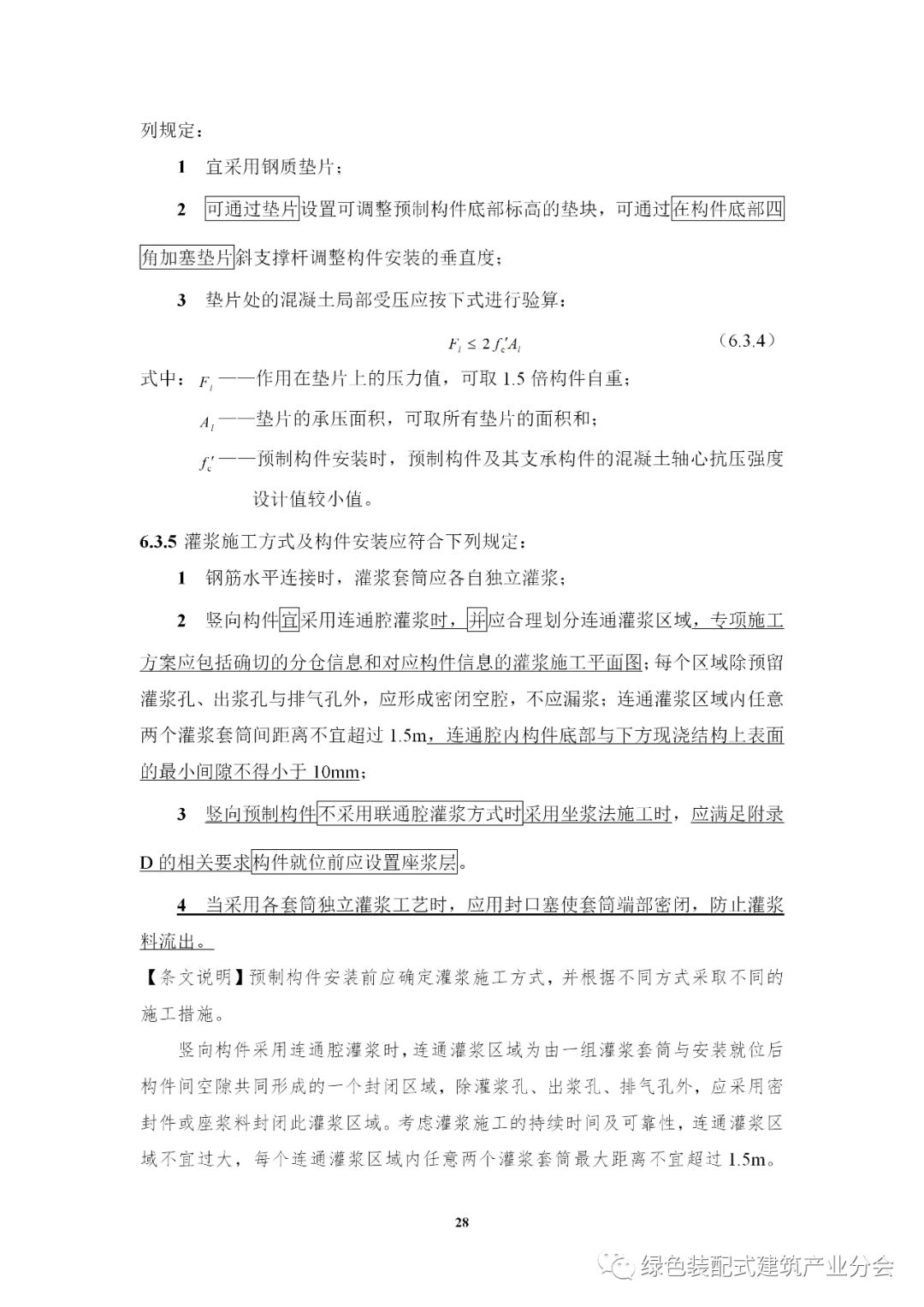
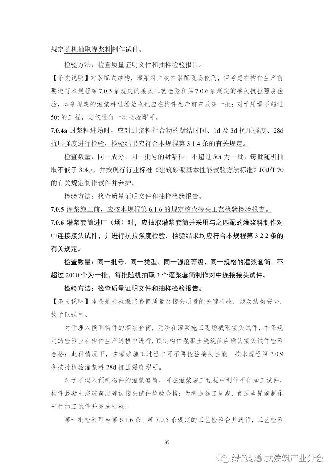
根据住房和城乡建设部《关于印发2019年工程建设规范和标准编制及相关工作计划的通知》(建标函〔2019〕8号),我部组织中国建筑科学研究院有限公司等单位起草了行业标准《钢筋套筒灌浆连接应用技术规程(征求意见稿)》(见附件)。现向社会公开征求意见。有关单位和公众可通过以下途径和方式提出反馈意见:
1、电子邮箱:JGJ355_2015@163.com。
2、通信地址:北京市北三环东路30号中国建筑科学研究院新主楼B1901;邮编:100013。
意见反馈截止时间为2019年11月24日。
附件:《钢筋套筒灌浆连接应用技术规程(征求意见稿)》
中华人民共和国住房和城乡建设部办公厅
2019年10月24日
附件下载:
| 1 | 《钢筋套筒灌浆连接应用技术规程(征求意见稿)》 阅读原文下载 |
咨询电话|010-58931489
服务理念|树品牌、搭平台、打造联盟共同体
微信ID:China_greenstar
www.chinagreenbuilding.cn
长按二维码关注我们
【重点推荐】