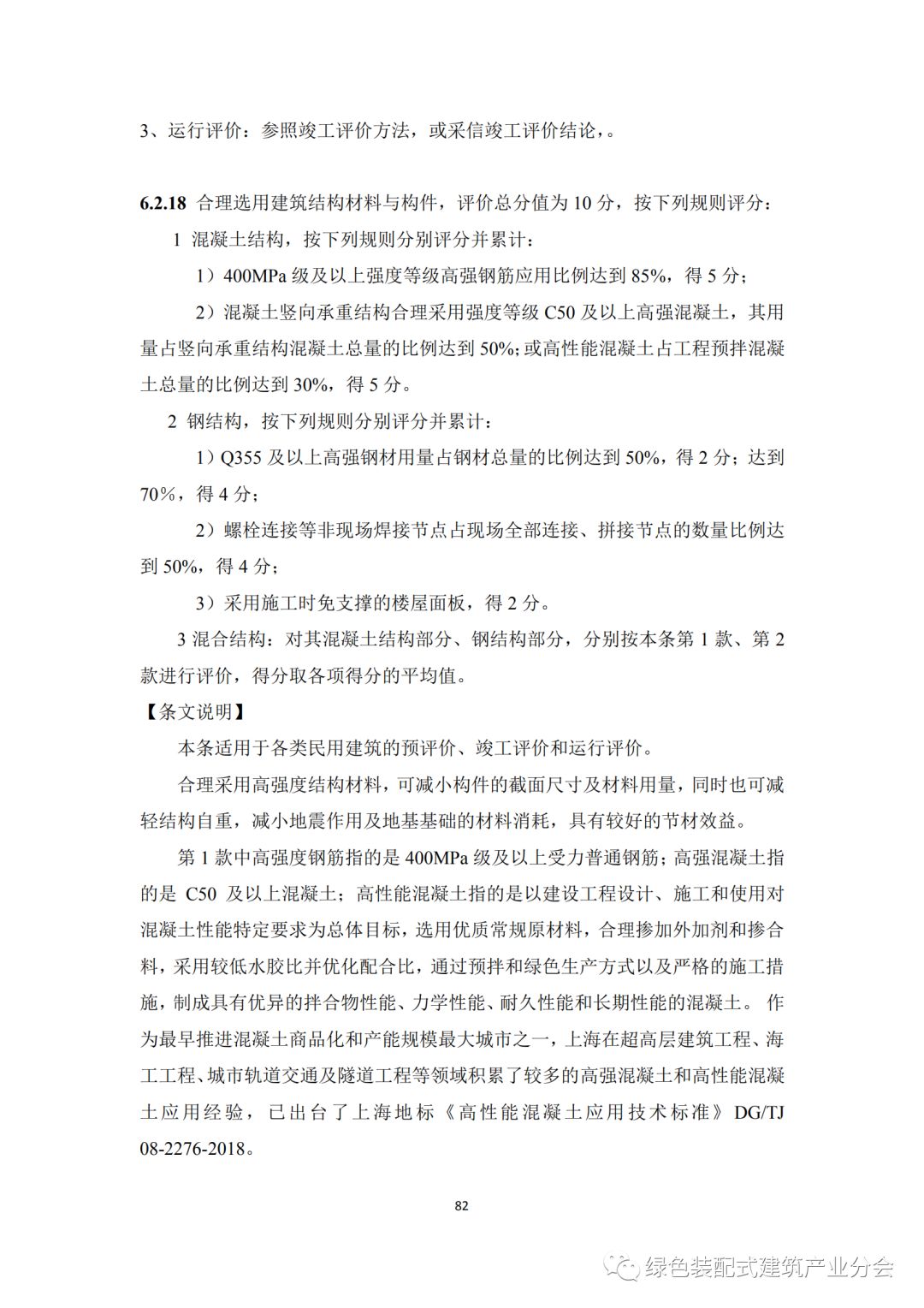
根据上海市住房和城乡建设管理委员会《关于印发<2017年上海市工程建设规范编制计划>》(沪建标定[2016]1076号文),上海市建筑科学研究院、上海市建筑建材业市场管理总站会同相关单位,经深入调查研究,总结实践经验,编制完成上海市工程建设规范《绿色建筑评价标准》征求意见稿,现面向社会公开征求意见。
请您对征求意见稿进行全面、详细的审阅,并提出具体的修改意见或建议,于2019年11月22日前以电子邮件或信函的方式返回编制组。非常感谢您的支持!
联系人:廖琳
电子邮箱:liaolin@sribs.com电话:021-54425396
地址:上海市闵行区申富路568号综合楼6楼邮编:201108
附件:1、《绿色建筑评价标准》征求意见稿
2、《绿色建筑评价标准》征求意见表
《绿色建筑评价标准》编制组
2019年10月31日
咨询电话|010-58931489
服务理念|树品牌、搭平台、打造联盟共同体
微信ID:China_greenstar
www.chinagreenbuilding.cn
长按二维码关注我们
【重点推荐】