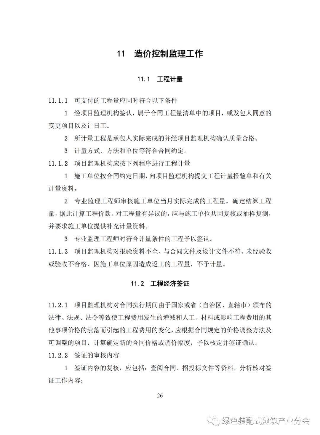
微信号 China_greenstar
功能介绍 绿色装配式建筑产业分会是住建部管理的中国建筑节能协会的直属机构。分会本着:组织制定有关标准,完善产品结构体系;推动产业创新,加快成果转化;向政府提供导向建议,参与政策研究编制;立足装配式,推动产业绿色低碳新发展。
鲁建建管函〔2019〕6号
各市住房城乡建设局,各有关单位:
为促进山东省装配式混凝土建筑的发展,保证装配式混凝土建筑施工质量,省住房城乡建设厅组织编制了《山东省装配式混凝土建筑工程监理工作指南》,现予以发布,请参照执行。
山东省住房和城乡建设厅
2019年11月6日
咨询电话|010-58931489
服务理念|树品牌、搭平台、打造联盟共同体
微信ID:China_greenstarwww.chinagreenbuilding.cn
长按二维码关注我们
【重点推荐】
●关于邀请加入绿色装配式建筑产业分会的通知
微信扫一扫关注该公众号