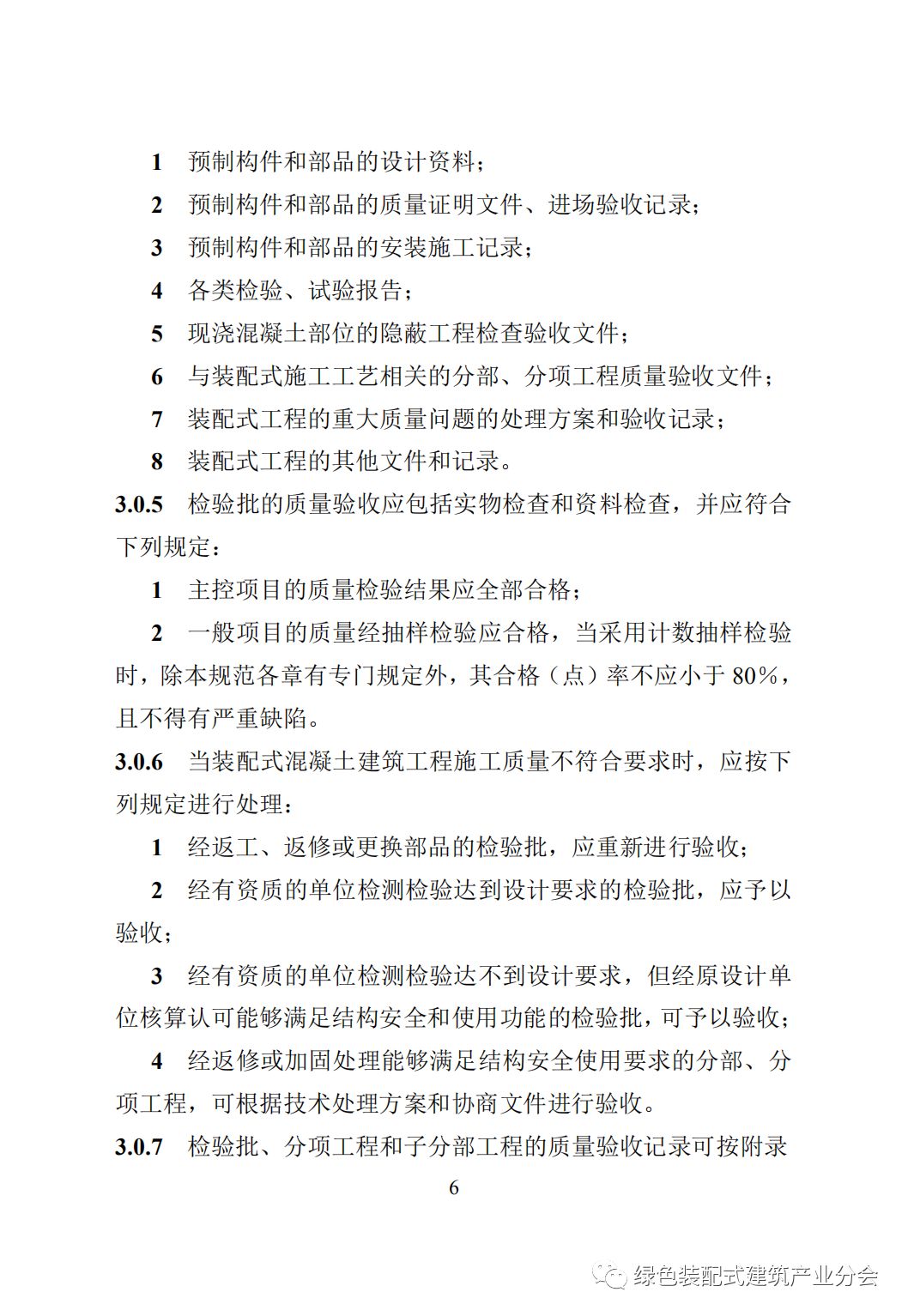
微信号 China_greenstar
功能介绍 绿色装配式建筑产业分会是住建部管理的中国建筑节能协会的直属机构。分会本着:组织制定有关标准,完善产品结构体系;推动产业创新,加快成果转化;向政府提供导向建议,参与政策研究编制;立足装配式,推动产业绿色低碳新发展。
粤建公告〔2019〕71号
经组织专家委员会审查,现批准《装配式混凝土建筑工程施工质量验收规范》为广东省地方标准,编号为DBJ/T 15-171-2019。本标准自2020年1月1日起实施。
咨询电话|010-58931489
服务理念|树品牌、搭平台、打造联盟共同体 18910171626
联系地址|北京市丰台区广安路9号院 国投财富广场4号楼610室微信ID|China_greenstar
您的分享 是我们的动力
【重点推荐】
●关于邀请加入绿色装配式建筑产业分会的通知
●中国建筑节能协会绿色装配式建筑产业分会提供服务
●喜报|绿色装配式建筑产业分会荣获“优秀分支机构”荣誉
●征集中国建筑节能协会绿色装配式建筑产业专家通知
●征集装配式建筑行业专业技能培训教材参编单位通知
●2019年重点项目全汇总共涉及十三大类186个项目
●住建部:第七个钢结构装配式住宅建设试点 青海
●住建部:第六个钢结构装配式住宅建设试点省-江西
●住建部:第五个钢结构装配式住宅建设试点省 河南
●住建部:第四个钢结构装配式住宅建设试点省 浙江
●住建部:第三个钢结构装配式住宅建设试点省 四川
●住建部:山东湖南开展钢结构装配式住宅建设试点
●住建部||《外墙外保温工程技术标准》JGJ144-2019行业标准11月1日起实施
微信扫一扫关注该公众号