2020年北京市重点工程计划
导读
谋划早,精心编制市重点工程计划。2019年9月各区各部门开始重点工程项目的梳理和筛选工作,初步梳理出486个重点项目,并经市级部门联审会议逐项审核,市领导多次专题研究、牵头推进协调,项目清单逐步成熟,汇总形成2020年“3个100”市重点工程计划。
早启动,及时应对疫情影响。1月9日,市领导主持召开2020年全市投资工作调度电视电话会议,要求紧盯一季度计划开工的重点工程项目,梳理清单细化责任,确保项目提早开工。随着疫情发展,为进一步稳定投资,努力将疫情对投资的影响降到最低点,1月29日市政府组织各区各部门召开会议,围绕即将发布的“3个100”市重点工程进行再动员再部署,要求尽快落实项目审批手续、做好要素保障,倒排工期、加快推进,在做好疫情防控的同时最大限度地保障市重点工程落地实施。
一、100个战略性强、事关全局和长远发展的重大基础设施项目。当年计划投资662亿元、建安投资394亿元。
2020年“3个100”市重点工程当年计划完成投资约2523亿元、建安投资约1253亿元,支撑全市投资三成以上。其中,新开工项目个数占比不低于40%,民生保障项目投资占比不低于50%,以民间投资为主的社会投资项目投资占比不低于70%。当前正是抗击疫情的关键时期,“3个100”市重点工程的落地,将有效发挥对稳投资、稳增长的关键支撑作用,推动北京以更加奋进的姿态向着目标前进。
2020年市重点工程
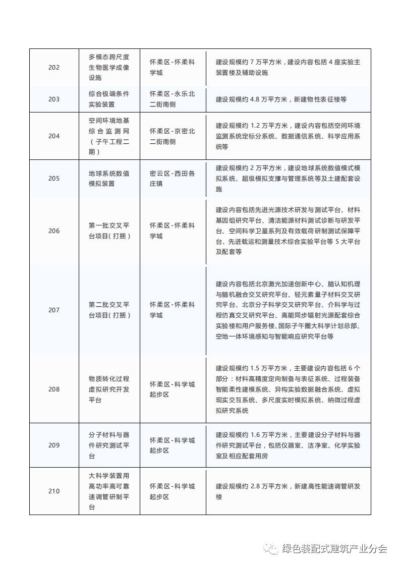
1
绿色装配式建筑产业分会(GABiA)是中国建筑节能协会(国务院同意、民政部批准、住建部主管)的分支机构;开展建筑领域的团体标准、认证标识、技术评估推广、国际合作、会展培训等服务;立足服务于政府、行业、市场、企业、从业者,大力推动建筑产业绿色可持续发展。
政府服务方面:(前期)国土空间规划、土地整治、生态修复、土地增减挂钩、占补平衡、EPC工程项目总承包、产业金融资金链平台搭建;(中期)固废资源综合利用、循环经济产业园规划设计、装配式建筑产业链集群示范园规划设计、绿色城乡高质量发展规划设计产业打造;(后期)实现绿色城乡产业链项目落地运营。
企业售前规划:产品技术专项图集、部级科技成果评估证书、部级科技成果推广项目、绿色建材星级评价、绿色建筑星级评价、产品高品质认证、标准制定、目录推广。
公众号关注
在线咨询
咨询电话|010-58931489
微信ID号|China_greenstar
Http://www.chinagreenbuilding.cn
E-mail:greenstar2008@163.com
联系地址|北京丰台广安路9号院国投财富广场4号楼610
往期回顾
住房和城乡建设部标准定额司 关于开展 2019年度装配式建筑发展情况统计工作的通知 建司局函标〔2020〕17号
2019-2020全国装配式建筑产业方向汇总(收录发布139项)
2019-2020全国绿色建筑、建筑节能、绿色发展方向汇总(收录发布60余项)