上海市发展和改革委员会 公布2020年上海市重大建设项目计划
导读
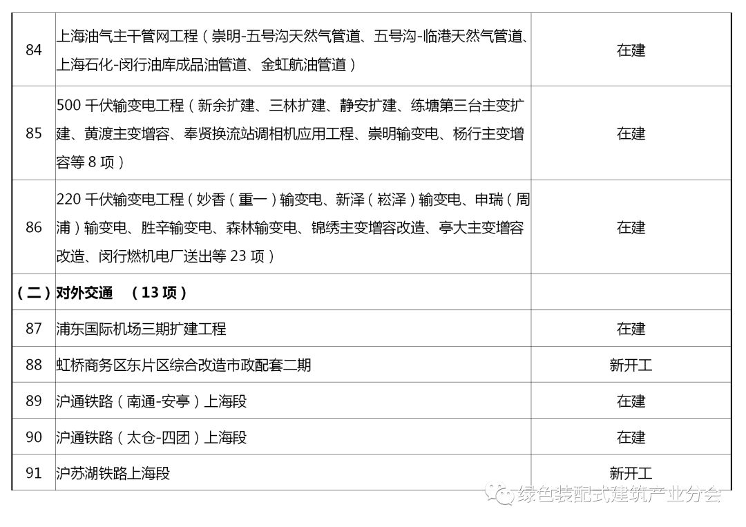
上海发展改革公布2020年上海市重大建设项目计划,具体情况如下:
重大预备项目是指项目现阶段手续尚未齐全,待齐全后近期准备实施的项目。
2020年上海市重大建设项目清单(正式项目/预备项目)
1
绿色装配式建筑产业分会(GABiA)是中国建筑节能协会(国务院同意、民政部批准、住建部主管)的分支机构;开展建筑领域的团体标准、认证标识、技术评估推广、国际合作、会展培训等服务;立足服务于政府、行业、市场、企业、从业者,大力推动建筑产业绿色可持续发展。
政府服务方面:(前期)国土空间规划、土地整治、生态修复、土地增减挂钩、占补平衡、EPC工程项目总承包、产业金融资金链平台搭建;(中期)固废资源综合利用、循环经济产业园规划设计、装配式建筑产业链集群示范园规划设计、绿色城乡高质量发展规划设计产业打造;(后期)实现绿色城乡产业链项目落地运营。
企业售前规划:产品技术专项图集、部级科技成果评估证书、部级科技成果推广项目、绿色建材星级评价、绿色建筑星级评价、产品高品质认证、标准制定、目录推广。
公众号关注
在线咨询
咨询电话|010-58931489
微信ID号|China_greenstar
Http://www.chinagreenbuilding.cn
E-mail:greenstar2008@163.com
联系地址|北京丰台广安路9号院国投财富广场4号楼610
往期回顾
住房和城乡建设部标准定额司 关于开展 2019年度装配式建筑发展情况统计工作的通知 建司局函标〔2020〕17号
2019-2020全国装配式建筑产业方向汇总(收录发布139项)
2019-2020全国绿色建筑、建筑节能、绿色发展方向汇总(收录发布60余项)