2020全国装配式建筑产业政策汇总|点击下方↓ | |||||
潍建建字〔2020〕7号
各县市区、市属各开发区住房和城乡建设局,高新区建设局,滨海区城乡建设管理局:
《大力推进装配式建筑工作方案》已经2020年2月29日市住建局局长办公会议通过,现予以印发,请认真贯彻执行。
潍坊市住房和城乡建设局
2020年3月2日
大力推进装配式建筑工作方案
三、保障措施
附件1
为贯彻落实《潍坊市人民政府办公室印发关于大力发展装配式建筑实施方案的通知》(潍政办发〔2019〕145号),推进装配式建筑发展,做好对各县市区装配式建筑工作评价,根据省住建厅装配式建筑工作评价有关要求,结合我市实际,制定该评价办法。
一、评价范围
各县市区、市属各开发区住房和城乡建设局
二、评价方式
采取日常调度报表、实地抽查、听取汇报、查看有关资料等方式,对每个指标实行百分制量化赋分。
三、评价指标
(一)定量评价。包括新开工装配式建筑面积、土地供应环节比例要求2项指标。(各县市区具体指标见附件2)
(二)工作评价。包括组织机构、政策文件、推进措施、示范引领、统计宣传5项内容。
四、计分方式
每个指标实行量化赋分,总分100分,其中,定量评价50分,工作评价50分。
五、评价内容
(一)定量评价(50分)。新开工装配式民用建筑面积达到市评价指标要求(40分);新出让、划拨土地合同约定装配式建筑比例(%)达到市定量评价指标要求(10分)。
(二)工作评价(50分)
1.组织领导(10分)。设立装配式建筑工作管理机构(5分);有专职工作人员并有经费保障(2.5分)。建立工作专班并定期研究问题(2.5分)。
2.政策文件(8分)。制定出台装配式建筑相关政策文件(8分)。
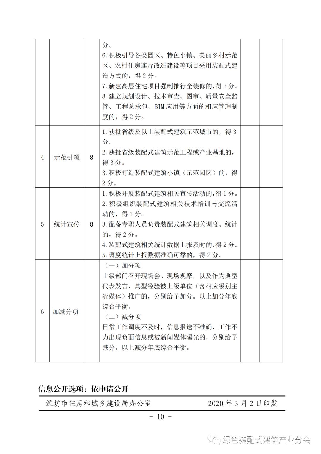
3.推进措施(16分)。将装配式建筑要求纳入建设条件意见书(2分);将装配式建筑要求纳入建设用地规划条件(2分);城市规划区内新建棚户区改造安置住房、医院、学校等政府投资或政府投资为主的工程项目全面应用装配式建造技术(2分);城市地下综合管廊建设项目,优先选用装配式建造技术(2分);新建住宅项目推行标准化预制楼梯、叠合板、内墙板、空调板、预制阳台等预制构件(2分);积极引导各类园区、特色小镇、美丽乡村示范区、农村住房连片改造建设等项目采用装配式建造方式(2分);新建高层住宅项目强制推行全装修(2分);建立规划设计、技术审查、图审、质量安全监管、工程总承包、BIM应用等方面的相应管理制度(2分)。
4.示范引领(8分)。获批省级及以上装配式建筑示范城市(3分);获批省级装配式建筑示范工程或产业基地(3分);积极打造装配式建筑小镇(示范园区)(2分)。
5.统计宣传(8分)。积极开展装配式建筑相关宣传活动(1分);积极组织装配式建筑相关技术培训与交流活动(1分);配备专职人员负责装配式建筑相关调度、统计(2分);装配式建筑相关统计数据上报及时(2分);调度统计上报数据准确可靠(2分)。
六、加减分项
(一)加分项
上级部门召开现场会、现场观摩,以及作为典型代表发言、典型经验被上级单位(含相应级别主流媒体)推广的,分别给予加分。
(二)减分项
日常工作调度不及时,信息报送不准确,工作不力出现负面信息或被新闻媒体曝光的,分别给予减分。
1
公众号关注
在线咨询
咨询电话|010-58931489
微信ID号|China_greenstar
Http://www.chinagreenbuilding.cn
E-mail:greenstar2008@163.com
联系地址|北京丰台广安路9号院国投财富广场4号楼610
往期回顾
住房和城乡建设部标准定额司 关于开展 2019年度装配式建筑发展情况统计工作的通知 建司局函标〔2020〕17号
2019-2020全国装配式建筑产业方向汇总(收录发布139项)
2019-2020全国绿色建筑、建筑节能、绿色发展方向汇总(收录发布60余项)
●住建部批复:青海☜、江西☜、河南☜、江☜、四川☜、山东☜、湖南☜钢结构装配式住宅建设试点
| 广东1 | ||||