2020全国装配式建筑产业政策汇总|点击下方↓ | |||||
| 北京 |
亳州 | 合肥 |
淄建发〔2020〕1号
现将《2020年全市住房和城乡建设工作要点》印发给你们,请结合各自实际,认真抓好落实。
预告:
2020绿色装配式建筑产业创新发展大会曁成果品牌展示活动启动
2020年全市住房和城乡建设工作要点
2020年全市住房城乡建设工作总体思路是:以习近平新时代中国特色社会主义思想为指导,深入贯彻落实中央和省、市有关住房城乡建设工作的决策部署,紧紧围绕市委、市政府“打造公园城市、主城提质增容、全域融合统筹、交通快速通达”的部署要求,聚焦聚力城建重点工程、新型城镇化、建设行业管理、建筑业发展、住房制度改革、安全文明施工、全面依法行政等工作,扎实全面做好住建领域新冠肺炎疫情防治工作,务实创新,奋发有为,扎实工作,为建设务实开放、品质活力、生态和谐的现代化组群式大城市做出新贡献。
(一)大力开展城市品质提升三年行动。牵头落实好《淄博市城市品质提升三年行动计划》,把品质理念、工匠精神、精品意识融入每一项工作,重点抓好城市风貌提升、城市功能提升、绿色空间提升、生态环境提升、交通系统提升、城市管理提升、城市活力提升、城市文化提升八大行动,努力实现“一年打基础,两年有起色,三年争一流”的目标,进一步优化城市布局、完善城市功能、提升城市品质、塑造城市形象。
(二)加快推进城建重点工程。实施主城区及全市统筹城建重点项目137项,其中新建工程103项,续建工程34项,年度计划投资249.6亿元。推进火车站南广场片区改造项目建设,实施新建南站房、综合交通枢纽、3个安置小区等项目,总投资117.8亿元,年度计划投资39亿元。积极推进城区路网建设,打通交通制约瓶颈,促进区域融合,重点实施北京路南延、张南路南延等道路工程建设;积极推进城市绿化品质提升,建设和谐、宜居、生态的城市环境,重点实施中润大道、北京路、世纪路、新村路等道路绿化提升工程;积极推进综合管廊和海绵城市建设,完成省下达的综合管廊和海绵城市建设年度任务。加快推进城市(含县城)建成区13条黑臭水体治理,2020年底前全部完成。继续推进城市雨污分流改造,基本完成光大水务一分厂搬迁和二分厂提标改造任务。
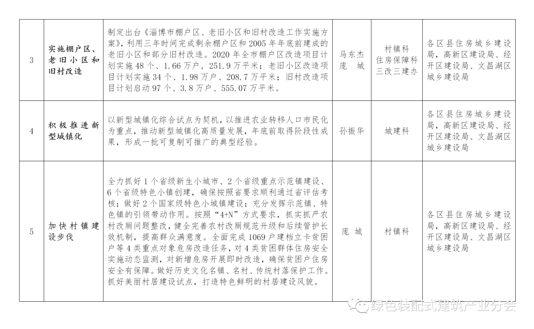
(三)实施棚户区、老旧小区和旧村改造。制定出台《淄博市棚户区、老旧小区和旧村改造工作实施方案》,利用三年时间完成剩余棚户区和2005年年底前建成的老旧小区和部分旧村改造。2020年全市棚户区改造项目计划实施48个、1.66万户, 251.9万平米;老旧小区改造项目计划实施34个、1.98万户、208.7万平米;旧村改造项目计划启动97个、3.8万户、555.07万平米。
(四)积极推进新型城镇化。以新型城镇化综合试点为契机,以推进农业转移人口市民化为重点,推动新型城镇化高质量发展,年底前取得阶段性成果,形成一批可复制可推广的典型经验。
(五)加快村镇建设步伐。全力抓好1个省级新生小城市、2个省级重点示范镇建设、6个省级特色小镇创建,确保按照省要求顺利通过省评估考核;做好2个国家级特色小城镇建设;充分发挥示范镇、特色镇的引领带动作用。按照“4+N”方式要求,抓实抓严农村改厕问题整改,健全完善农村改厕规范升级和后续管护长效机制,提高群众满意度。全面完成1069户建档立卡贫困户等4类重点对象危房改造任务,对4类贫困群体住房安全实施动态监测,对新增危房开展即时改造,确保贫困户住房安全有保障。做好历史文化名镇、名村、传统村落保护工作。抓好美丽村居建设试点,打造特色鲜明的村居建设风貌。
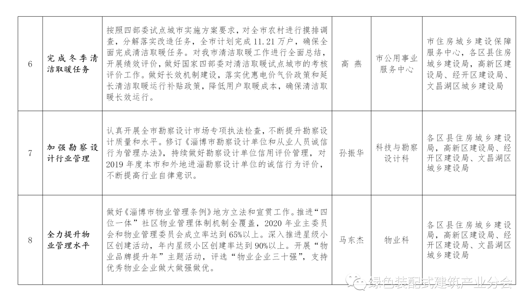
(六)完成冬季清洁取暖任务。按照四部委试点城市实施方案要求,对全市农村进行摸排调查,分解落实改造任务,全市计划完成11.21万户,确保全面完成清洁取暖任务。对我市清洁取暖工作进行全面总结,开展绩效评价,做好国家四部委对清洁取暖试点城市的考核评价工作。做好长效机制建设,落实优惠电价气价政策和延长清洁取暖运行补贴政策,降低用户取暖成本,确保清洁取暖长效运行。
(七)加强勘察设计行业管理。认真开展全市勘察设计市场专项执法检查,不断提升勘察设计质量和水平。修订《淄博市勘察设计单位和从业人员诚信行为管理办法》,持续做好勘察设计行业信用评价管理,完成2019年度本市和外地进淄勘察设计单位诚信评价工作,不断提高行业自律意识。
(八)全力提升物业管理水平。做好《淄博市物业管理条例》地方立法和宣贯工作。推进“四位一体”社区物业管理体制机制全覆盖,2020年业主委员会和物业管理委员会成立率达到65%以上。深入推进星级小区创建活动,年内星级小区创建率达到90%以上。开展“物业品牌提升年”主题活动,评选“物业企业三十强”,支持优秀物业企业做大做强做优。
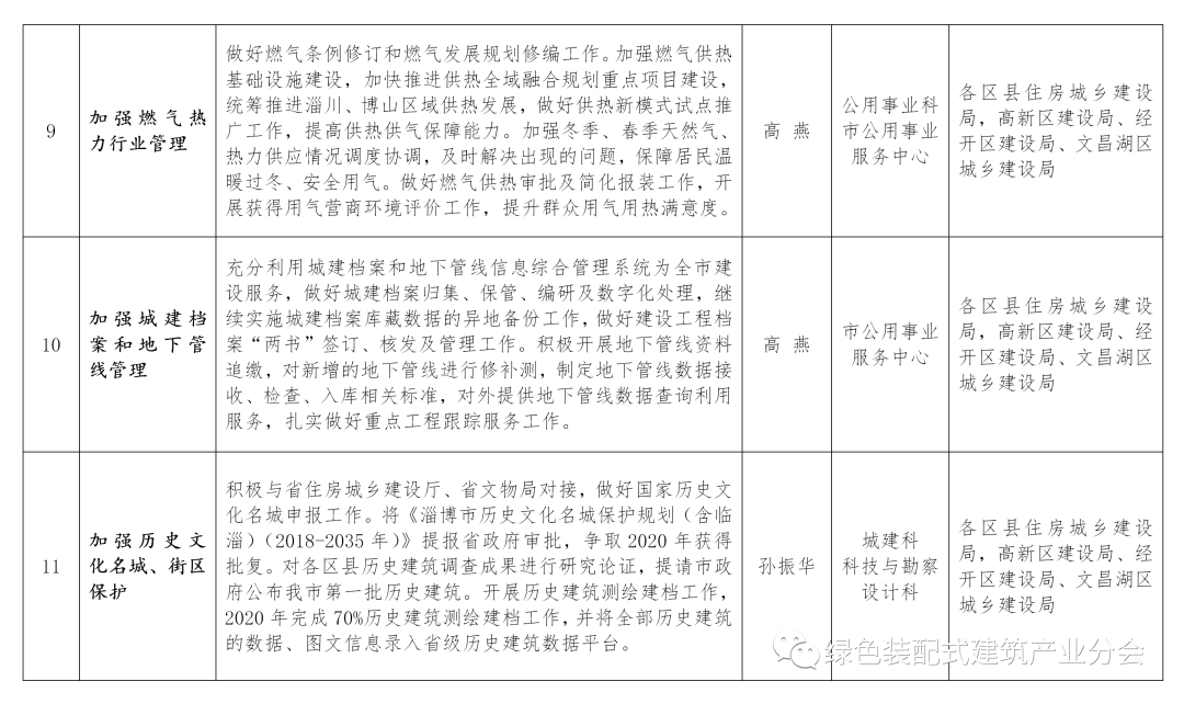
(九)加强燃气热力行业管理。做好燃气条例修订和燃气发展规划修编工作。加强燃气供热基础设施建设,加快推进供热全域融合规划重点项目建设,统筹推进淄川、博山区域供热发展,做好供热新模式试点推广工作,提高供热供气保障能力。加强冬季、春季天然气、热力供应情况调度协调,及时解决出现的问题,保障居民温暖过冬、安全用气。做好燃气供热审批及简化报装工作,开展获得用气营商环境评价工作,提升群众用气用热满意度。
(十)加强城建档案和地下管线管理。充分利用城建档案和地下管线信息综合管理系统为全市建设服务,做好城建档案归集、保管、编研及数字化处理,继续实施城建档案库藏数据的异地备份工作,做好建设工程档案“两书”签订、核发及管理工作。积极开展地下管线资料追缴,对新增的地下管线进行修补测,制定地下管线数据接收、检查、入库相关标准,对外提供地下管线数据查询利用服务,扎实做好重点工程跟踪服务工作。
(十一)加强历史文化名城、街区保护。积极与省住房城乡建设厅、省文物局对接,做好国家历史文化名城申报工作。《淄博市历史文化名城保护规划(含临淄)(2018-2035年)》争取2020年获得批复。对各区县历史建筑调查成果进行研究论证,提请市政府公布我市第一批历史建筑。开展历史建筑测绘建档工作,2020年完成60%历史建筑测绘建档工作,并将全部历史建筑的数据、图文信息录入省级历史建筑数据平台。
(十二)扎实开展房屋征收补偿工作。全面推行使用《国有土地上房屋征收与补偿实用手册》,指导全市房屋征收与补偿工作依法、规范推进。启动《淄博市国有土地上房屋征收与补偿实施办法》的修编工作。做好“多方融入、社会参与”创新模式的试点总结和推广,加强西五路北延、文昌湖商家镇征收项目指导工作,确保项目依法启动实施。
(十三)规范建筑市场秩序。按照“双随机一公开”的要求,持续开展建筑市场“打非治违”和“治欠保支”执法检查,对建设单位不办施工许可证擅自开工建设、违法发包工程,施工、监理单位转包、违法分包、挂靠,中标企业项目班子人员与中标信息不一致、项目负责人不在岗履职等违法违规行为,依法依规处罚,实施信用惩戒。继续推进落实全市建筑业按项目参加工伤保险,全面落实建筑工人实名制管理制度,将规定规模以上的房屋建筑和市政基础设施工程项目纳入全省农民工工资支付监管平台管理,做好农民工权益保障工作。
(十四)做大做强建筑业。贯彻落实《淄博市人民政府办公室关于进一步扶持建筑业发展壮大的十二条意见》等国家、省、市建筑业发展政策措施,改革工程建设组织模式,加快推进工程总承包、全过程工程咨询试点工作,试点推行工程担保和保险制度。搭建外来开发企业与本地建筑企业合作平台,引导企业走出去发展。建立骨干企业名录库重点扶持,组织企业高管开展转型发展培训。精准对接帮扶企业,挖掘拟上市后备资源企业,培育营业收入过百亿标杆企业,打造“淄博建设”品牌。
(十五)全力抓好绿色建筑和装配式建筑。全面落实《山东省绿色建筑促进办法》,城区及县城范围内新建建筑全面执行绿色建筑标准,完成绿色建筑600万平方米,鼓励企业积极申报绿色建筑设计标识、运行标识,推进绿色建筑高质量发展。积极推进博山区石马镇、周村区王村镇绿色生态示范镇建设,积极推广绿色建材、绿色智慧建造,积极发展超低能耗、近零能耗建筑。推动装配式建筑发展,加快培育发展装配式建筑开发、设计、施工、部品生产骨干企业,积极创建国家、省建筑产业化生产基地。2020年度各区装配式建筑占新建建筑面积25%以上,各县要达到15%以上。稳步推进钢结构装配式住宅建设,发挥淄川区作为省钢结构装配式住宅重点推广地区的先导优势,总结文昌湖文昌嘉苑钢结构住宅小区建设的经验,加快钢结构装配式住宅试点项目落地。
(十六)深入推进可再生能源应用和建筑节能。对100米及以下具备太阳能光热利用条件的新建居住建筑和集中供应热水的公共建筑,全面推行太阳能光热建筑一体化设计,完成太阳能光热建筑一体化应用150万平方米,鼓励在建筑中推广应用地源热泵、水源热泵、太阳能光伏等可再生能源技术。全面执行居住建筑节能75%,公共建筑节能65%标准,提升新建建筑能效水平。按照市政府《冬季清洁取暖试点城市实施方案》,对城区既有居住建筑和清洁取暖农房进行能效提升改造,提升能效水平。
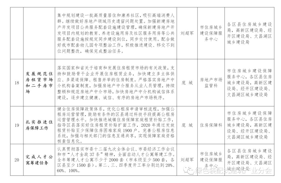
(十七)加强房地产市场监管。落实“房住不炒”的总定位,加强房地产市场运行监测分析,建立房地产市场信息审核发布制度,对房地产调控政策适时预调微调,切实把稳地价稳房价稳预期有关要求落到实处。集中规划建设一批高质量居住和康养社区,吸引高端消费人群。持续开展房地产市场秩序整治,严肃查处各种违规销售和侵害群众利益等违法违规行为,加大中介市场乱象整治,妥善化解房地产领域矛盾纠纷和社会不稳定风险。继续做好房地产领域历史遗留问题处置。加强新建房地产开发项目公共服务配套设施建设管理,确保新建房地产开发项目内规划的教育、养老设施用房及社区服务用房等公共服务配套设施按规定同步建设到位,并同步交付使用。配合做好我市幼儿园专项整治工作,积极推进建设、移交不到位问题整改,确保完成整治任务。按照“扶大、扶优、扶强”的原则,加快品牌企业培育,引导骨干开发企业开展技术创新、产品创新、管理创新,增强核心竞争力。
(十八)发展规范住房租赁市场和二手房市场。落实国家和省关于培育和发展住房租赁市场的有关政策,支持和鼓励骨干企业开展住房租赁业务,加快建立多主体供应、多渠道保障、租售并举的住房制度。严格落实房地产中介机构备案制度,加强房地产中介服务从业人员管理,持续整顿和规范房地产中介市场,加快房地产中介机构诚信体系建设,逐步建立健康、诚信、有序的房地产市场秩序。
(十九)扎实推进住房保障工作。健全住房保障政策体系,优化公租房申请审核流程,加强公租房运营管理,鼓励有条件的区县通过科技手段提高公租房运营管理水平。加快推进城镇住房保障家庭租赁补贴工作,指导区县落实好住房租赁补贴扩面工作,2020年通过发放租赁补贴至少保障住房困难家庭1900户。完善公租房信息系统,加强与相关部门的信息互通共享,实现保障家庭资格核查信息化。
(二十)完成人才公寓筹建任务。认真贯彻落实市委十二届九次全体会议、市委经济工作会议和市“人才金政37条”精神,全面启动人才公寓筹建工作。全年筹建人才公寓不少于2000套(市本级至少500套,各区县至少1500套)。第二、三、四季度开工率分别达到20%、60%、100%。
(二十一)毫不放松抓好安全生产。强化安全生产领导责任,按照“党政同责、一岗双责”和“三个必须”要求 ,压紧压实责任。强化行业监管责任,加大监管力度,转变监管方式,在执法检查中全面推行“双随机一公开”检查制度,严格闭环处置、责任追究、处理处罚和信用惩戒,落实企业安全生产“一票否决”、“黑名单”制度,推行“安全专家上门服务”。强化企业安全主体责任,落实“两承诺一公示”、企业安全总监制和项目专职安全员委派制,深入开展打非治违专项行动,将企业标准化建设、安全生产许可证动态考核有机结合,强化安全动态监管,抓好企业法人、项目经理、项目总监履职尽责。强化危大工程管控、建筑起重机械管理、安全教育培训、安责险试点等工作,推动双重预防体系建设落地见效。强化行业领域生产安全事故应急预案编修和应急预案演练,落实建筑施工企业100%编修应急预案和100%落实应急救援演练。强化工业企业内新上建设项目安全监管,监督、指导乡村建设工程和房屋市政拆除工程安全工作,消除监管盲区,坚决遏制较大及以上事故发生,确保全市住房城乡建设系统安全生产形势持续稳定。
(二十二)狠抓工程质量管理。巩固和深化工程质量提升行动成果,大力开展工程质量管理标准化工作,积极开展住宅工程质量信息公示试点。规范建设各方责任主体质量行为,强化工程实体质量的监管,加强关键环节和部位质量管理,深入开展工程质量大检查和专项检查,加大执法力度,严肃追究质量责任。严格落实工程质量常见问题治理各项措施,发挥典型工程的示范引领作用,推行工程检测样品唯一性标识管理制度,加强对预拌混凝土及混凝土实体结构、外墙外保温材料的抽测和实体检测。
(二十三)深入开展建设扬尘治理。认真落实管行业必须管扬尘的行业监管责任和管生产必须管扬尘的企业主体责任,坚持严管重罚,始终保持高压态势,强化领导挂包督导督查制度,强化建设工地扬尘整治大会战考评结果运用,严格落实房屋建筑、市政园林工程、地下管线、房屋拆除、老旧小区整治改造等扬尘治理专项方案,房屋建筑工地全面实行“8个100%”标准,市政园林工程、地下管线等线形工程全面实行“6个100%”标准,最大限度地减少建设扬尘对环境的影响。
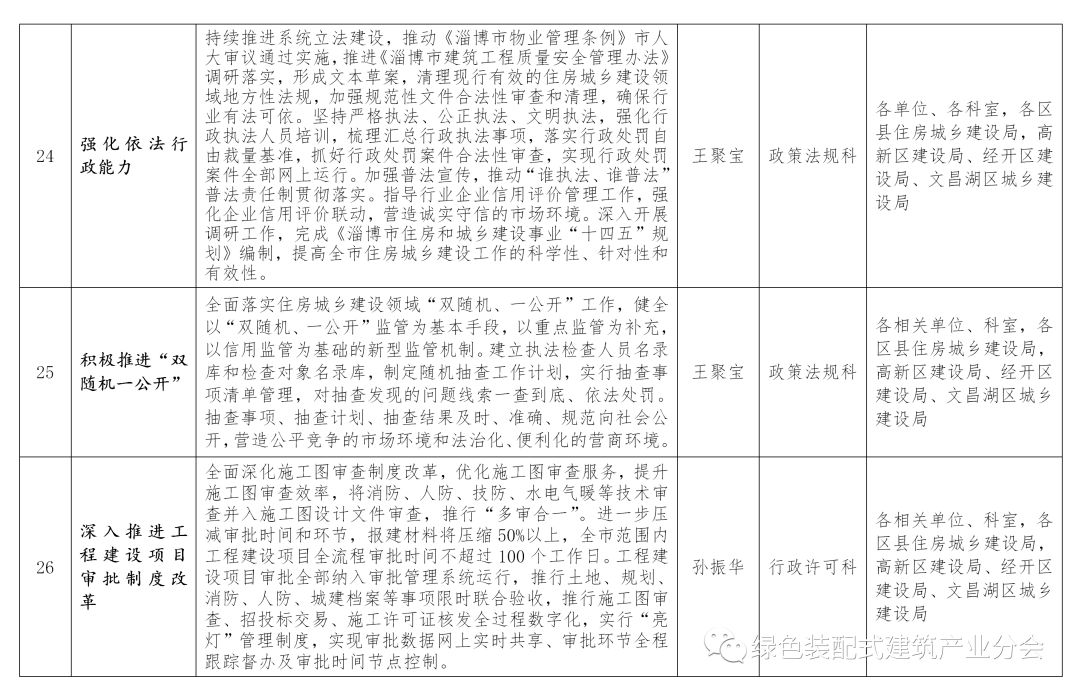
(二十四)强化依法行政能力。持续推进系统立法建设,推动《淄博市物业管理条例》市人大审议通过实施,推进《淄博市建筑工程质量安全管理办法》调研落实,形成文本草案,清理现行有效的住房城乡建设领域地方性法规,加强规范性文件合法性审查和清理,确保行业有法可依。坚持严格执法、公正执法、文明执法,强化行政执法人员培训,梳理汇总行政执法事项,落实行政处罚自由裁量基准,抓好行政处罚案件合法性审查,实现行政处罚案件全部网上运行。加强普法宣传,推动“谁执法、谁普法”普法责任制贯彻落实。指导行业企业信用评价管理工作,强化企业信用评价联动,营造诚实守信的市场环境。深入开展调研工作,完成《淄博市住房和城乡建设事业“十四五”规划》编制,提高全市住房城乡建设工作的科学性、针对性和有效性。
(二十五)积极推进“双随机一公开”。全面落实住房城乡建设领域“双随机、一公开”工作,健全以“双随机一公开”监管为基本手段,以重点监管为补充,以信用监管为基础的新型监管机制。建立执法检查人员名录库和检查对象名录库,制定随机抽查工作计划,实行抽查事项清单管理,对抽查发现的问题线索一查到底、依法处罚。抽查事项、抽查计划、抽查结果及时、准确、规范向社会公开,营造公平竞争的市场环境和法治化、便利化的营商环境。
(二十六)深入推进工程建设项目审批制度改革。全面深化施工图审查制度改革,优化施工图审查服务,提升施工图审查效率,将消防、人防、技防、水电气暖等技术审查并入施工图设计文件审查,推行“多审合一”。进一步压减审批时间和环节,报建材料将压缩50%以上,全市范围内工程建设项目全流程审批时间不超过100个工作日。工程建设项目审批全部纳入审批管理系统运行,推行土地、规划、消防、人防、城建档案等事项限时联合验收,推行施工图审查、招投标交易、施工许可证核发全过程数字化,实行“亮灯”管理制度,实现审批数据网上实时共享、审批环节全程跟踪督办及审批时间节点控制。
(二十七)抓好信息档案保密工作。开展好市人大常委会专项工作评议工作,办理好人大代表建议、政协委员提案,接受工作监督,提升工作水平。加强政府信息和政务公开、宣传、新闻发布等工作,营造良好的舆论氛围。加强档案管理工作,进一步完善2019年档案整理库房迁移工作。加强保密工作,做好涉密公文处理和保密制度的完善。升级改造办公系统、业务系统和综合业务平台,整合现有业务平台,打通住建系统各业务平台间的信息壁垒,加强网络及信息系统安全防护,保障信息数据安全。抓好扫黑除恶和信访投诉处理工作,维护系统和谐稳定。
(二十八)全面落实从严治党要求。坚持用习近平新时代中国特色社会主义思想武装头脑,推进政治生活和组织生活规范化制度化,抓紧抓实意识形态工作,树牢“四个意识”,增强“四个自信”。严格落实中央八项规定精神,持续反对“四风”。落实管党治党政治责任和从严治党重点任务清单制度,加强过硬支部建设,把基层党组织建设成为坚强战斗堡垒,巩固和拓展“不忘初心、牢记使命”主题教育成果。严格落实党风廉政建设主体责任和“一岗双责”,严格落实廉政谈话制度,加强对重点岗位和关键人员的教育、监督和管理,驰而不息纠正“四风”,改进作风,增强担当作为意识。加强精神文明建设,全力支持全国文明城市创建工作。持续抓好老干部工作。
识别二维码可下载附件全文
1
公众号关注
在线咨询
咨询电话|010-58931489/1496/1048
微信ID号|China_greenstar
Http://www.chinagreenbuilding.cn
E-mail:greenstar2008@163.com
联系地址|北京丰台广安路9号院国投财富广场4号楼610
往期回顾
住房和城乡建设部标准定额司 关于开展 2019年度装配式建筑发展情况统计工作的通知 建司局函标〔2020〕17号
2019-2020全国装配式建筑产业方向汇总(收录发布139项)
2019-2020全国绿色建筑、建筑节能、绿色发展方向汇总(收录发布60余项)
●住建部批复:青海☜、江西☜、河南☜、浙江☜、四川☜、山东☜、湖南☜钢结构装配式住宅建设试点
| 广东1 | ||||
| 湖南 | 天津 | 陕西 |