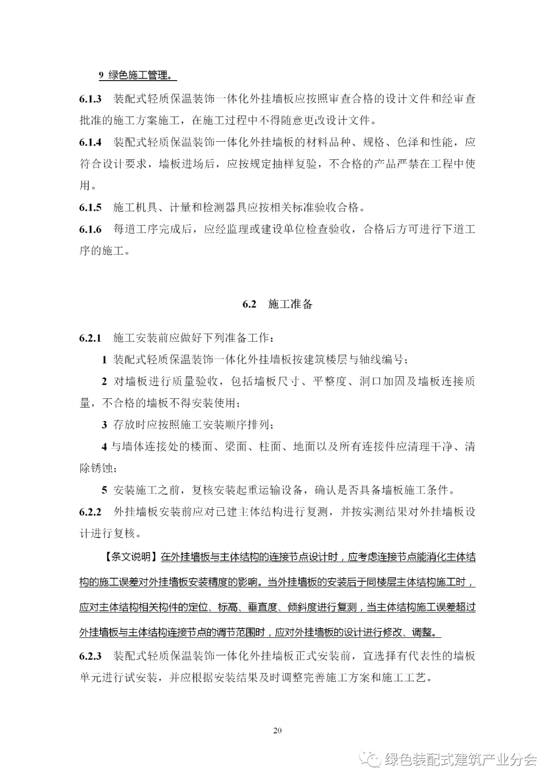
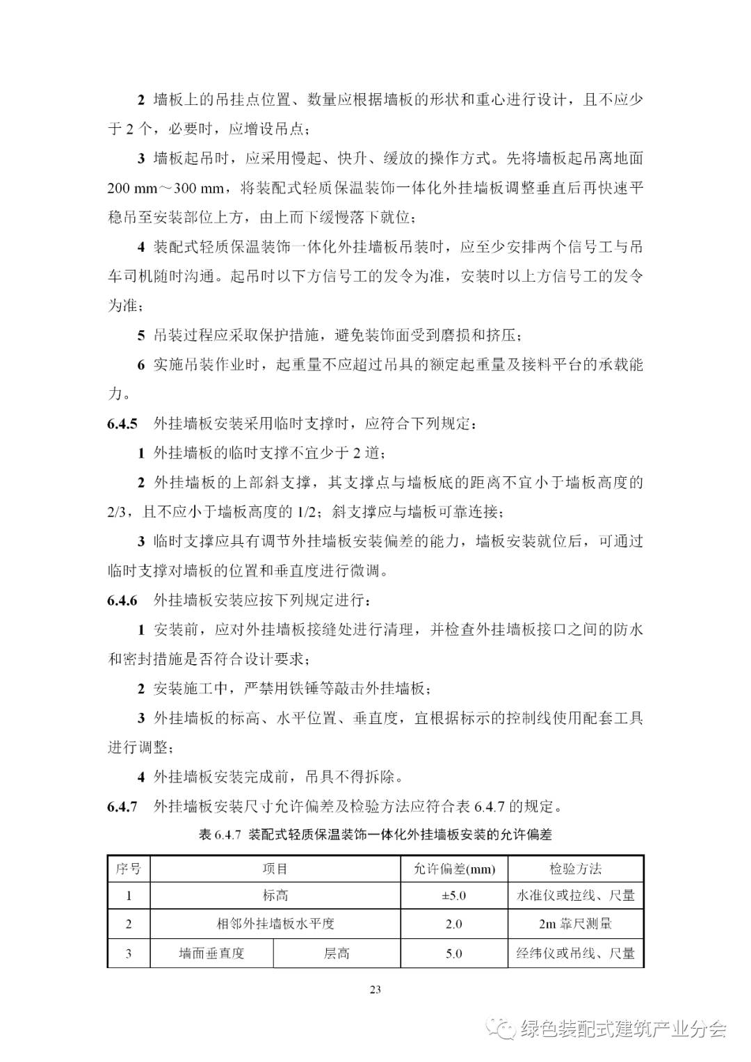
全文
新型冠状病装配式轻质保温装饰一体化外挂墙板应用技术标准(征求意见稿)
1
公众号关注
在线联系
咨询电话|010-58931489/1496/1048
微信ID号|China_greenstar
Http://www.chinagreenbuilding.cn
E-mail:greenstar2008@163.com
联系地址|北京丰台广安路9号院国投财富广场4号楼610
往期回顾
2019-2020全国装配式建筑产业方向汇总(收录发布139项)
2019-2020全国绿色建筑、建筑节能、绿色发展方向汇总(收录发布60余项)
●住建部批复钢结构装配式住宅试点青海☜、江西☜、河南☜、浙江☜、四川☜、山东☜、湖南☜
| 广东1 | ||||
| 湖南 | 天津 | 陕西 |