内容如下
为进一步规范国内绿色债券市场,统一国内绿色债券支持支持项目和领域,依据《关于构建现代环境治理体系的指导意见》《关于构建绿色金融体系的指导意见》,中国人民银行会同国家发展和改革委员会、中国证券监督管理委员会起草了《关于印发〈绿色债券支持项目目录(2020年版)〉的通知(征求意见稿)》,现向社会公开征求意见。公众可通过以下途径和方式提出反馈意见:
导读:
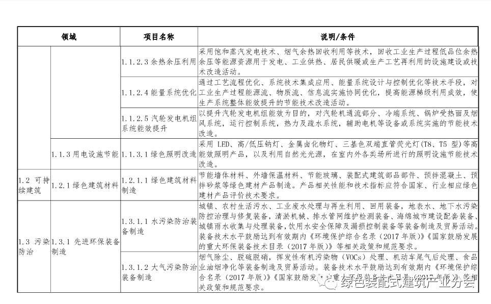
1.2可持续建筑 绿色建筑材料制造「节能墙体材料、外墙保温材料、节能玻璃、 装配式建筑部品部件、预拌混凝土、预拌砂浆等绿色建材产品制造」
5.2 可持续建筑 建筑节能与绿色建筑 「超低能耗建筑建设、绿色建筑、建筑可再生能源应用、装配式建筑、既有建筑节能及绿色化改造、物流绿色仓储」
《关于印发〈绿色债券支持项目目录(2020年版)〉的通知(征求意见稿)》的起草说明
为全面贯彻党的十九大和十九届二中、三中、四中全会精神,落实《生态文明体制改革总体方案》和构建绿色金融体系的要求,进一步规范国内绿色债券市场,充分发挥绿色金融在调结构、转方式、促进生态文明建设、推动经济可持续发展等方面的积极作用,人民银行会同发展改革委、证监会起草了《绿色债券支持项目目录(2020年版)(征求意见稿)》(以下简称《绿色债券目录》(2020年版)),拟以联合发布通知的形式予以实施,现就主要问题说明如下:
一、编制背景及必要性
2015年12月发布的《绿色债券支持项目目录(2015年版)》和《绿色债券发行指引》,为界定绿色债券支持项目范围、规范国内绿色债券市场发展发挥了重要作用。但是随着我国绿色发展内涵不断丰富、产业政策和相关技术标准的持续更新,上述两个文件对于绿色债券支持项目范围的界定和技术要求已不能适应新时期绿色发展和生态文明建设的需要。从国家层面看,随着国内绿色债券市场的不断发展,也有必要尽快对两个绿色债券支持项目的范围进行统一,并逐步实现与国际通行标准和规范的接轨。
二、制定依据
依据《关于构建现代环境治理体系的指导意见》(中办发〔2020〕6号印发)、《关于构建绿色金融体系的指导意见》(银发〔2016〕228号),由人民银行牵头发展改革委、证监会等部门,研究制定新版的绿色债券支持项目目录。
三、基本原则
人民银行会同发展改革委、财政部、生态环境部、银保监会、证监会等业务主管部门和相关市场机构,经过认真研究论证和修改完善,形成了《绿色债券目录》(2020年版)。《绿色债券目录》(2020年版)在制定过程中,主要遵循了以下原则:
一是坚持与《绿色产业指导目录(2019年版)》等政策文件相衔接,结合中国经济社会发展阶段、产业状况和生态环境特点等因素,科学界定和遴选符合绿色债券支持的项目,实现国内绿色债券市场在支持项目和领域上的统一。
二是坚持以具有显著的环境改善、应对气候变化和资源节约高效利用等环境效益作为项目甄别的基本原则,以能够形成债券支持的绿色资产为筛选的基本维度,科学确定绿色债券支持的领域,提升中国绿色债券的绿色程度。
三是坚持统筹协调、动态调整与国际接轨的原则,既考虑与《绿色债券支持项目目录(2015年版)》和《绿色债券发行指引》有关适用范围的有效衔接,同时也兼顾并借鉴国际绿色项目、绿色资产分类的主流标准,不断提升国内绿色债券支持项目标准的国际化水平,吸引更多的境外资金参与中国绿色债券市场。
四、主要内容
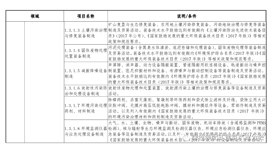
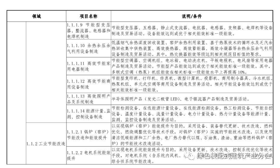
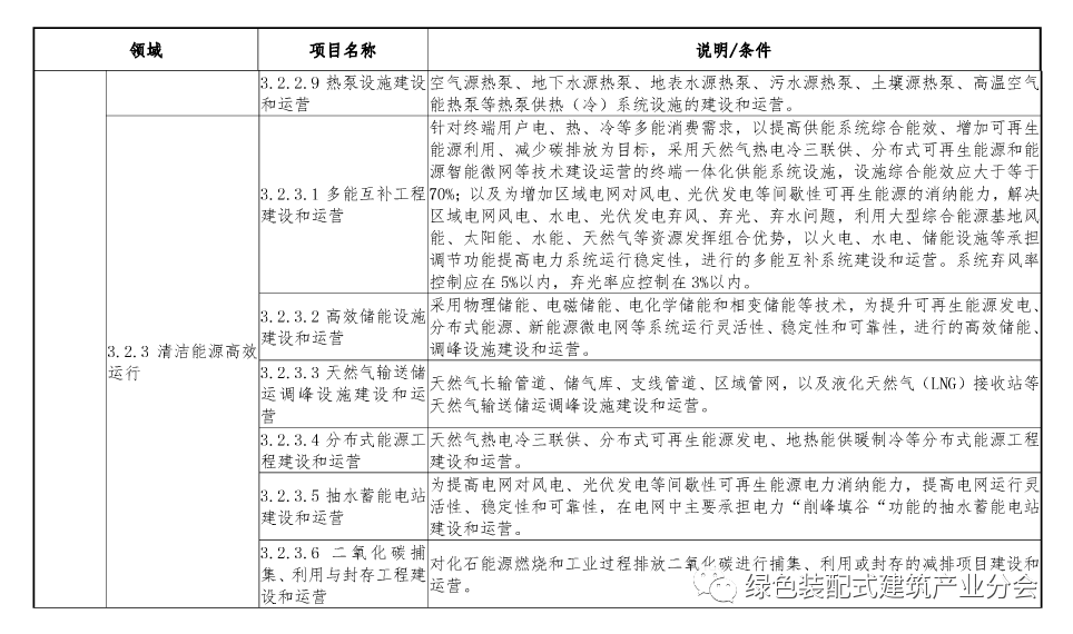
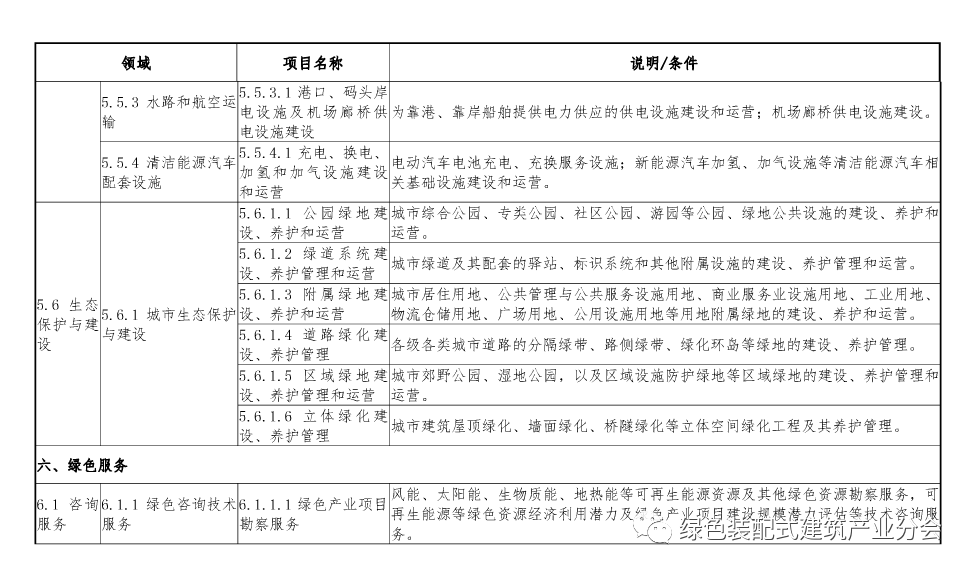
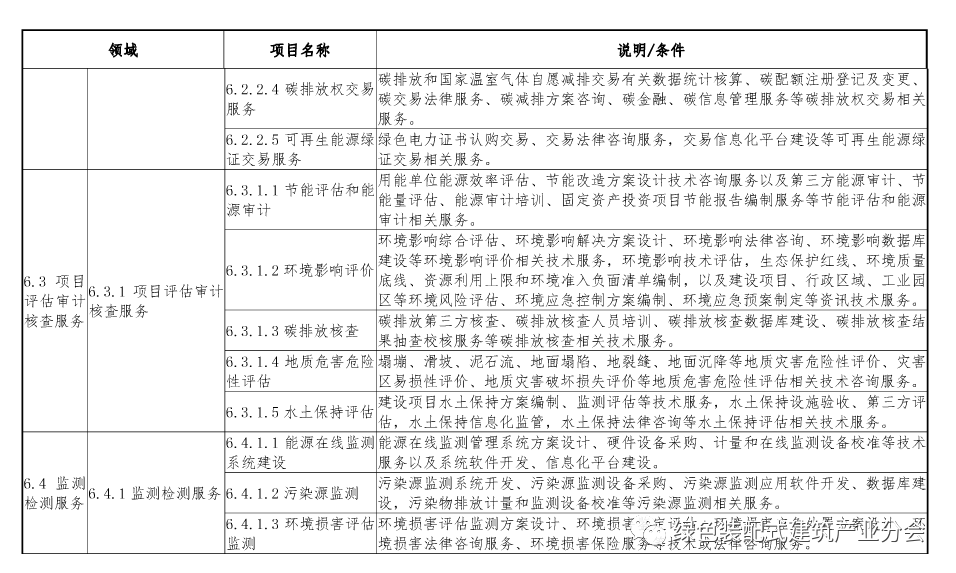
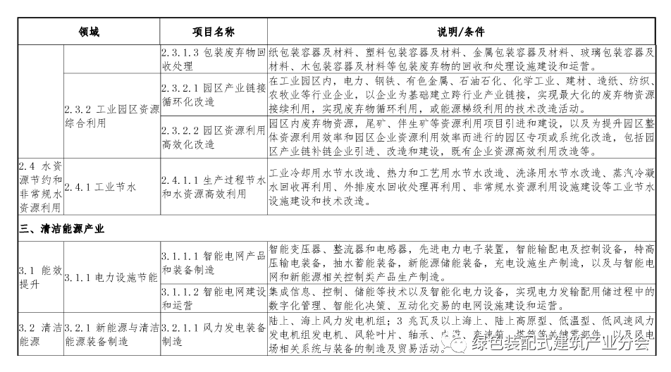
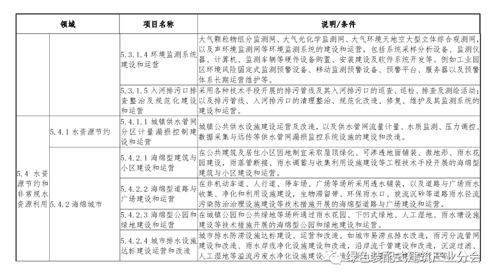
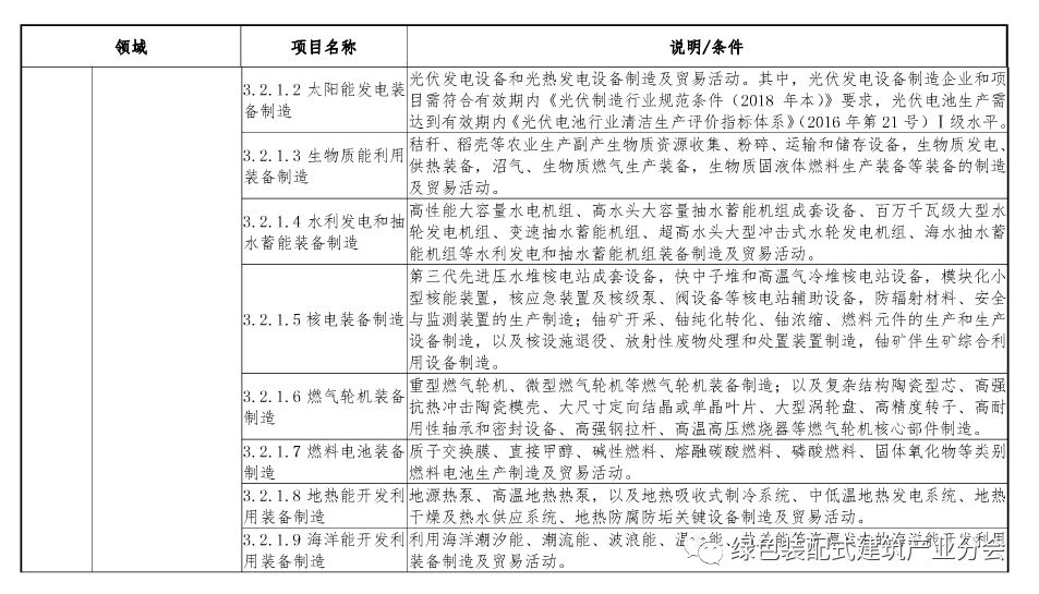
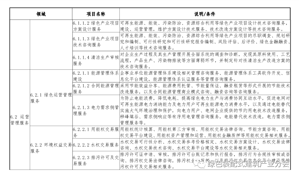
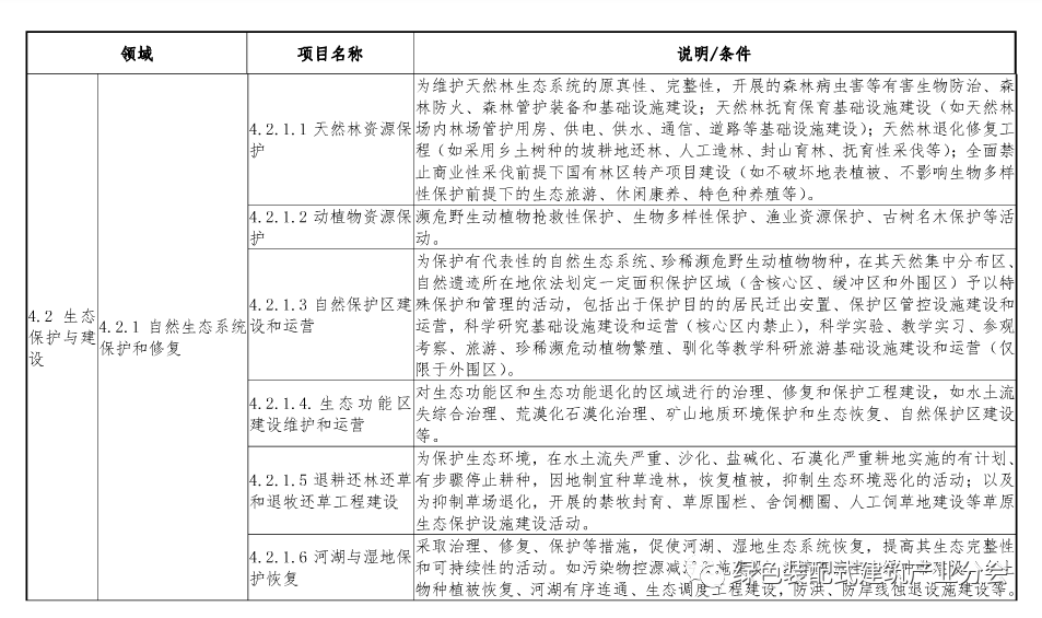
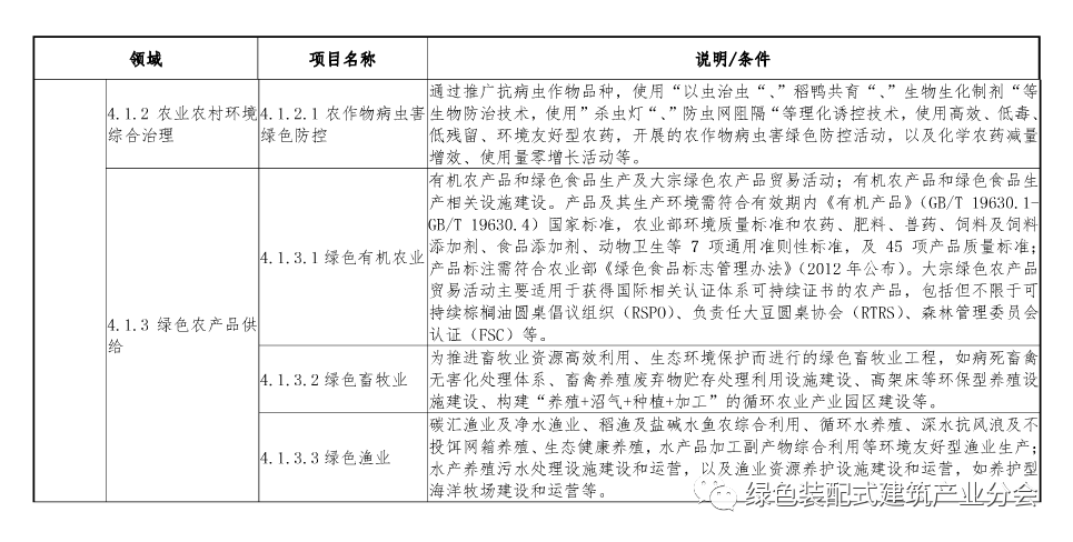
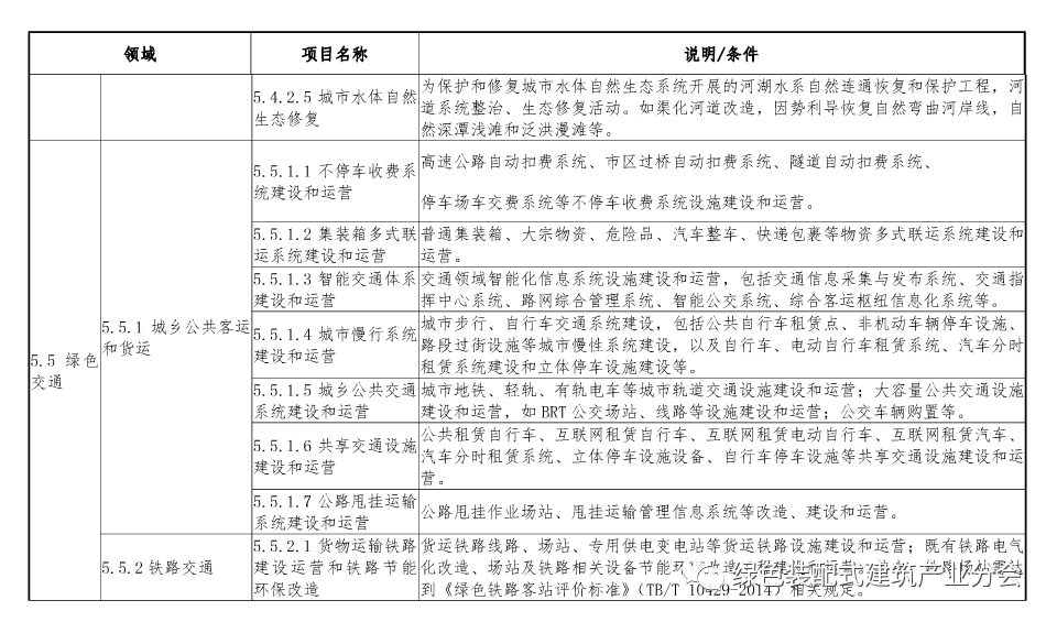
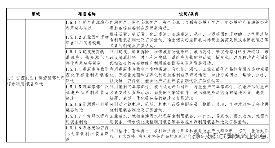
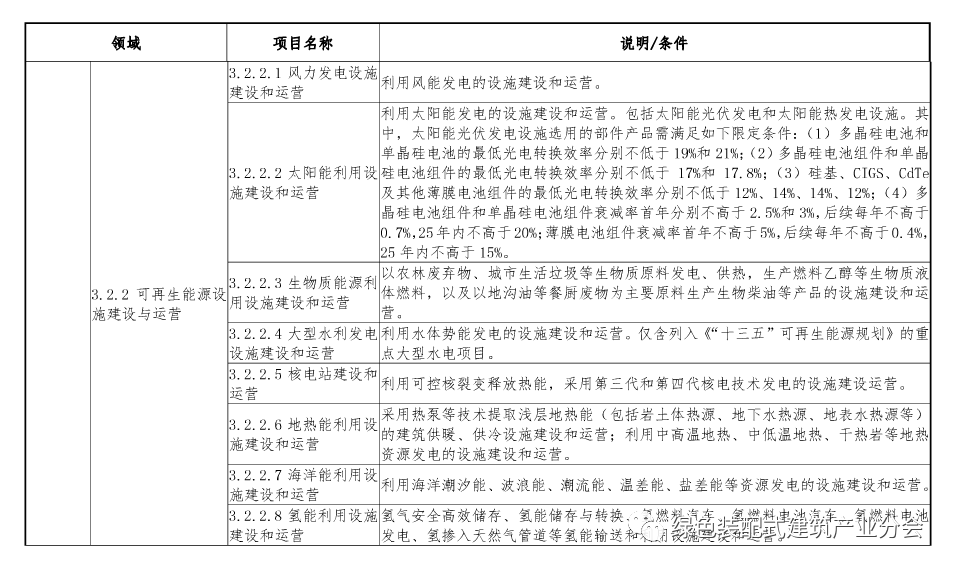
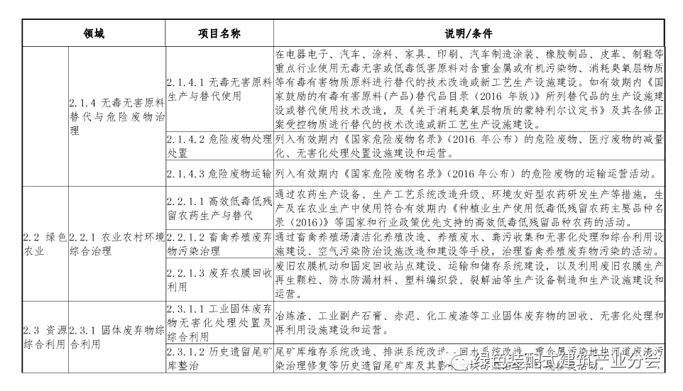
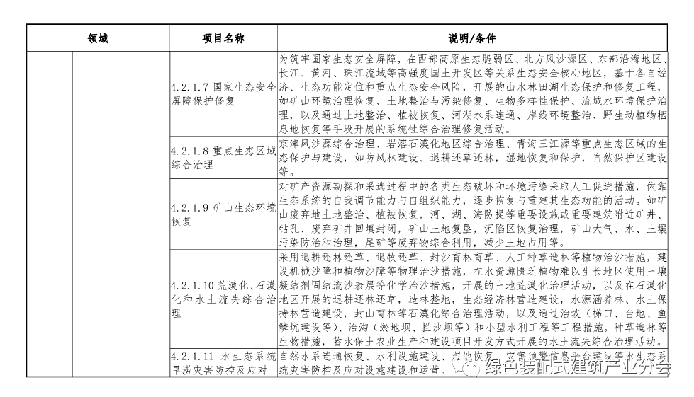
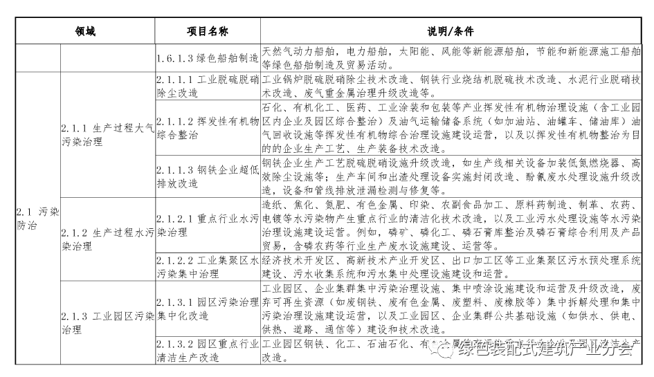
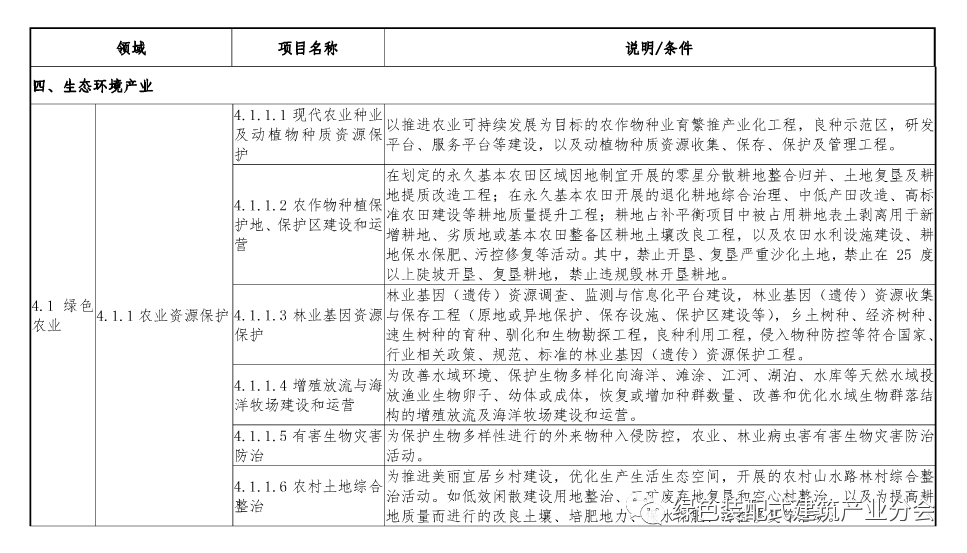
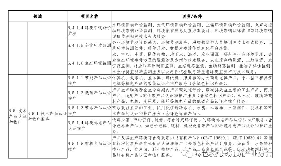
《绿色债券目录》(2020年版)对《绿色产业指导目录(2019年版)》三级分类进行了细化,增加为四级分类。其中:一级分类包括节能环保产业、清洁生产产业、清洁能源产业、生态环境产业、基础设施绿色升级、绿色服务六大类。二级和三级分类延用《绿色债券支持项目目录(2015年版)》的基本思路,增加了《绿色产业指导目录(2019年版)》中有关绿色农业、可持续建筑、水资源节约和非常规水资源利用的分类层级,并扩展了农业和生态保护等领域的支持项目范围。四级分类与《绿色产业指导目录(2019年版)》的三级分类名称保持一致,基本涵盖《绿色产业指导目录(2019年版)》中的相关绿色产业和项目。
为保持《绿色债券目录》(2020年版)的先进性以及后续与国际相关标准的接轨,提升中国在绿色债券标准领域的国际话语权,四级分类删除了化石能源清洁利用的相关类别。此外,为更好地兼顾绿色债券支持绿色产业链条的完整性及本目录自身的科学性和可操作性,《绿色产业指导目录(2019年版)》中涉及的部分项目相关的贸易和消费融资活动也纳入《绿色债券目录》(2020年版)支持范围。
一目了然好门窗
品建100代言样片
1
加入分会获双份证书总会成员证书