湘建科函〔2020〕103号
各市州住房和城乡建设局,各有关单位:
《绿化草坪建植与养护管理技术规程》等4项标准已由我厅组织专家审定通过,现批准为湖南省工程建设推荐性地方标准。其中:
湖南农业大学主编的《绿化草坪建植与养护管理技术规程》编号为DBJ43/T356-2020。
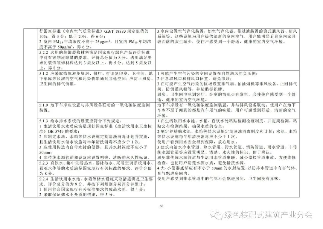
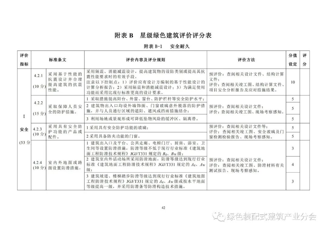
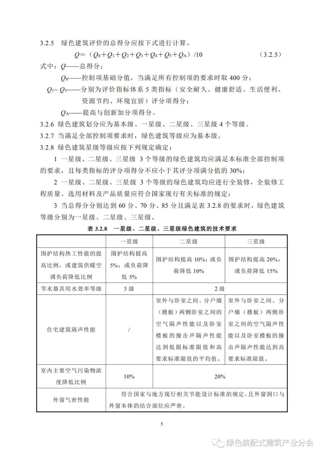
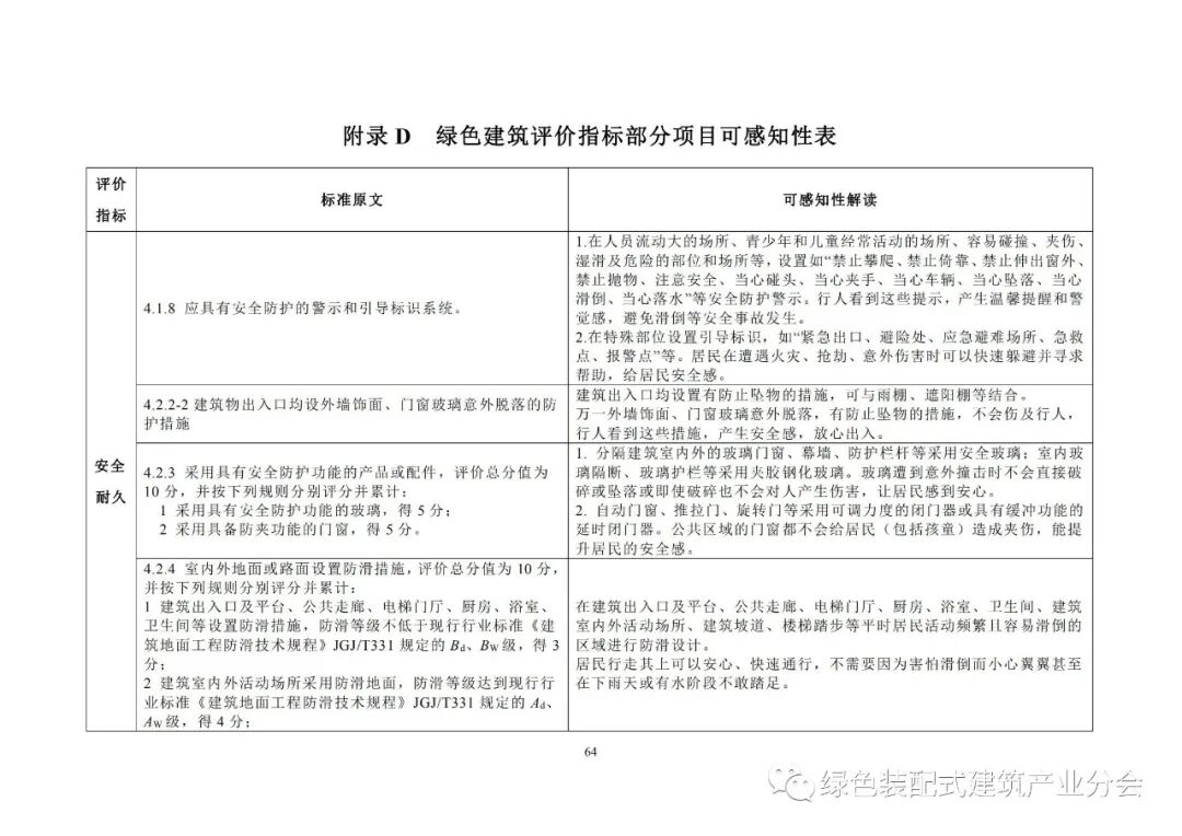
长沙理工大学、湖南省建筑设计院有限公司、中机国际工程设计研究院有限责任公司主编的《湖南省绿色建筑评价标准》编号为DBJ43/T357-2020,原《湖南省绿色建筑评价标准》(DBJ43/T314-2015)同时废止。
湖南省建筑设计院有限公司主编的《湖南省智能建筑评价标准》编号为DBJ43/T358-2020。
湖南省邮电规划设计院有限公司、湖南省城乡建设行业协会、湖南省建筑科学研究院有限责任公司主编的《湖南省多功能灯杆技术标准》编号为DBJ43/T013-2020。
以上4项标准自2020年12月1日起在全省范围内实施,由湖南省住房和城乡建设厅负责管理,由第一主编单位负责标准具体技术内容的解释。
阅读原文或链接下载: 提取码: 5u68 https://pan.baidu.com/s/18PfIhb1gb1mv98KueoGhpQ |
推荐申报:中国建筑节能协会绿色装配式建筑产业分会开展“绿色产业链创新产品、技术、项目”的推荐工作,对符合条件的颁发绿色产业链创新推荐产品、技术、项目证书。(点击图片看大图)
|
1