全文发布可下载
各有关单位:
为贯彻绿色发展理念,全面落实《山东省绿色建筑促进办法》和《青岛市绿色建筑与超低能耗建筑发展专项规划(2021-2025)》有关规定,推动崂山区绿色建筑和装配式建筑等高品质建筑发展,我单位组织编制了《崂山区绿色建筑发展规划(2020-2025)》,目前经区政府研究通过,现予以发布,请有关单位认真组织实施。
附件:崂山区绿色建筑发展规划.pdf
2020年8月1日
目 录
一、 规划背景
二、 指导思想
三、 规划原则
四、 规划范围及期限
五、 规划目标
(一) 绿色建筑
(二) 超低能耗建筑
(三) 装配式建筑
(四) 既有建筑绿色改造
(五) 高品质建筑集中示范区
六、 重点任务
(一) 规模化推进绿色建筑
(二) 高质量发展超低能耗建筑
(三) 有序推动装配式建筑
(四) 探索实践既有建筑绿色改造
(五) 试点打造高品质建筑集中示范区
(六) 强化信息化管理
七、 保障措施
附件 专项规划术语和解释
一、规划背景
为贯彻落实党的十九大和十九届二中、三中、四中全会精神,按照山东省人民政府发布的《山东省绿色建筑促进办法》(山东省人民政府令第 323 号)的有关要求,根据青岛市住房和城乡建设局下发的《关于发布青岛市绿色建筑与超低能耗建筑发展专项规划(2021~2025)的通知》(青建办字〔2020〕49 号)确定的目标任务,结合崂山区现有绿色建筑、超低能耗建筑和装配式建筑发展基础,合理制定规划目标以及技术路线,明确规划分区及指标控制要求,将空间落实和规划要求紧密结合,从而确保绿色建筑、超低能耗建筑和装配式建筑各项工作有据可依,指导和推动崂山区城乡建设高质量发展,围绕崂山区“一主两辅、三带相融、四区联动、山海田园”的空间格局,打造绿色发展、生态宜居的规模化、集约型绿色城区。
二、指导思想
以习近平新时代中国特色社会主义思想为指导,深入贯彻落实党的十九大和十九届二中、三中、四中全会精神,紧紧围绕区委、区政府确立的生态田园城市、山海品质新城的发展目标,对标深圳、赶超深圳,认真践行新发展理念,坚持以人民为中心的发展思想,以供给侧结构性改革为主线,着力满足人民日益增长的美好生活新需求,全面发起城市品质改善提升攻势,切实增强人民群众的获得感、幸福感,全力统筹推进绿色建筑、超低能耗建筑和装配式建筑协同高质量发展,打造宜居宜业的现代化山海品质新城。
三、规划原则
政策引导,市场先行。严格按照国家法律法规要求编制规划。规划符合国家、山东省、青岛市绿色建筑、超低能耗建筑和装配式建筑发展要求,以推动市场为主体目标,使社会大众积极参与到建筑绿色发展中,逐步形成政府全过程管理、市场全过程实施的推广模式。
以点带面,全面推动。根据绿色建筑、超低能耗建筑、装配式建筑不同的技术特点择优选择试点项目进行建设,加大对试点项目的宣传力度,起到示范引领作用,根据《崂山区控制性详细规划》中空间布局的特点对不同功能区域进行绿色建筑发展路线研究,利用成熟绿色技术措施进行规模化建设,最终达到绿色建筑集中连片发展的建设目标。
因地制宜,辐射乡村。依据崂山独特的人文、环境、地理等因素,科学制定推广模式及推广机制,大力推广绿色建筑成熟技术,结合本地经济因素与控制单元的功能定位等,发展绿色建筑技术优势,全面提升民用建筑品质。由城区绿色发展辐射乡村,以美丽乡村建设作为农房绿色发展的基本要素,引导乡村意识形态的转变,合理采用绿色农房技术措施,逐步尝试乡村更新建设。
以人为本,持续发展。坚持以人民为中心的发展思想,以提升人民大众幸福感、获得感为目标,构建“共建、共享、共治”的城乡绿色发展方式。探索可持续的绿色建筑、超低能耗建筑和装配式建筑发展道路,加强规划设计的适应性、开发性和社会参与性的同时,坚持规划设计的社会效益和环境效益的统一。
科技引领,创新驱动。提高科技创新能力,推动新技术、新材料、新能源发展应用,加快淘汰落后技术产品,全面实现城乡住房建设领域能源消费总量和强度的双控目标。
四、规划范围及期限
根据《青岛市城市总体规划》和《崂山区控制性详细规划》,以崂山区区域作为规划范围,辖区陆域面积395.8 平方公里。以2020 年为规划基准年,规划期限为 2020~2025 年,远期展望到2035 年。
五、规划目标
根据青岛市住房和城乡建设局下发的《关于发布青岛市绿色建筑与超低能耗建筑发展专项规划(2021~2025)的通知》(青建办字〔2020〕49 号)确定的规划目标,制定崂山区专项规划目标为“一区、两核、三导向”,形成崂山区城乡绿色建筑发展新模式,打造“低碳城区,绿色崂山”,以金融中心、健康城作为崂山两个核心区全面推进绿色建筑、超低能耗建筑、装配式建筑整体发展,以绿色城乡、绿色康养、绿色科研为导向,着力提升城市品质和人居环境质量,建设“美丽城市”。实现规划期内全区新建民用建筑全寿命周期内综合节能总量累计超过 381 万吨标准煤,减排二氧化碳 942.07 万吨。
(一)绿色建筑
2020~2025 年规划目标:新建民用建筑的规划建设,全部落实绿色建筑基本级及以上要求。到 2025 年,按一星级及以上进行规划建设的面积比例不少于 65%,按二星级及以上进行规划建设的面积比例不少于 40%,按三星级进行规划建设的面积比例不少于 7%。
远期展望:2026~2035 年,新建民用建筑的规划建设,全部落实绿色建筑基本级及以上要求。按一星级及以上进行规划建设的面积比例不少于 90%,按二星级及以上进行规划建设的面积比例不少于 60%,按三星级进行规划建设的面积比例不少于 15%。
(二)超低能耗建筑
2020~2025 年规划目标:采用试点示范方式推动超低能耗建筑的建设,以公共服务类建筑作为试点示范的主体,规划期内实现超低能耗建筑建设 50 万平方米。
远期展望:以点带面推动超低能耗建筑建设,到 2035 年实现超低能耗建筑建设 240 万平方米。
(三)装配式建筑
2020~2025 年规划目标:2020~2022 年,全区稳步实施装配式技术,全区装配式建筑面积占新建民用建筑面积的比例达到40%,装配式建筑装配率不低于 50%。
2023~2025 年,推进装配式建筑在新建民用建筑中的应用,全区装配式建筑面积占新建民用建筑面积的比例达到 50%,装配式建筑装配率不低于 50%。
远期展望:2026~2035 年,全面推进装配式技术,全区的装配式建筑面积占新建民用建筑面积的比例达到 70%,装配式建筑装配率不低于 70%。
(四)既有建筑绿色改造
2020~2025 年规划目标:学习其它地区的既有建筑绿色改造项目经验,鼓励医院、酒店、国家机关办公楼等建筑进行绿色改造。
远期展望:到 2035 年全区规划累计完成既有建筑绿色改造示范 10 万平方米,其中公共建筑 7 万平方米,居住建筑 3 万平方米。
(五)高品质建筑集中示范区
1.绿色生态城区
引领崂山区绿色建筑由单体的安全耐久、健康舒适、生活便利、资源节约、环境宜居扩大到区域的绿色、生态、宜居、低碳、集约发展,提升绿色建筑综合发展水平。以金融中心、健康城作为绿色生态城区的建设目标,实现规划期内崂山拥有两个绿色生态城区。
2.绿色农房试点区
采用绿色农房建设的方法和技术进行整村推进,并提高农民对绿色发展、循环发展、低碳发展的意识,逐步编制绿色农房相关政策,带动绿色建材下乡,在王哥庄街道、北宅街道、沙子口街道分别建设一个绿色农房试点区。
3.近零能耗建筑试点示范
以先进省、市、区近零能耗建筑示范项目作为指导依据,摸索崂山区近零能耗建筑试点示范建设要点要素,规划期内出台相关政策、编制指标细则,在大北海控制单元和平顶山控制单元内共同建设 5 万平方米的近零能耗建筑试点示范。
六、重点任务
(一)规模化推进绿色建筑
在目标指引下,按照“两主、三辅、五发展”的推进策略,以控制单元的功能定位、近期开发强度、建设规模和建筑类型作为依据,将规划目标合理分解至各控制单元。新建民用建筑的规划建设,全部落实绿色建筑基本级及以上要求,其中,一星级、二星级、三星级绿色建筑规划目标分解如表 6-1 所示。
(二)高质量发展超低能耗建筑
在目标指引下,以“试点示范”为推进策略,根据控制单元的地理位置、规划用地性质和建设规模等,将规划目标分解至控制单元。控制单元超低能耗建筑规划目标如表 6-2 所示。
(三)有序推动装配式建筑
2020~2025 年,科学推动装配式技术,提升建筑装配率。其中,2020~2022 年,全区装配式建筑面积占新建民用建筑面积的比例达到 40%,装配式建筑装配率不低于 50%;2023~2025 年,全区装配式建筑面积占新建民用建筑面积的比例达到 50%,装配式建筑装配率不低于 50%。规划期内重点发展混凝土结构、钢结构等结构体系的装配式建筑,推进装配式建筑一星级、二星级和三星级示范引领作用。积极推进预制内外墙板、预制楼梯、预制(叠合)楼板、预制阳台板、预制预应力构件以及集成部品部件的使用,全面推广铝模板、钢模板等定型组合模板施工技术,鼓励采用现浇免拆模和自升式爬架施工技术。
(四)探索实践既有建筑绿色改造
2020~2025 年年,探索实践既有建筑绿色改造,鼓励医院、酒店、国家机关办公楼等建筑进行绿色改造。
(五)试点打造高品质建筑集中示范区
1.绿色生态城区
规划建设金融中心绿色生态城区和健康城绿色生态城区。其中,以金家岭控制单元和金融新区服务区控制单元作为金融中心绿色生态城区;以大北海控制单元、平顶山控制单元、舵具河控制单元和仰口控制单元作为健康城绿色生态城区。
2.绿色农房试点区
在王哥庄街道、北宅街道和沙子口街道分别规划建设一个绿色农房试点区。以唐家庄、庙石和张家河 3 个村作为王哥庄街道绿色农房试点区,以大崂社区作为北宅街道绿色农房试点区,以东麦窑、流清河和西麦窑 3 个村作为沙子口街道绿色农房试点区。
3.近零能耗建筑试点示范
规划建设一个近零能耗建筑试点示范,试点示范位于大北海控制单元、平顶山控制单元,示范面积为 5 万平方米。
(六)强化信息化管理
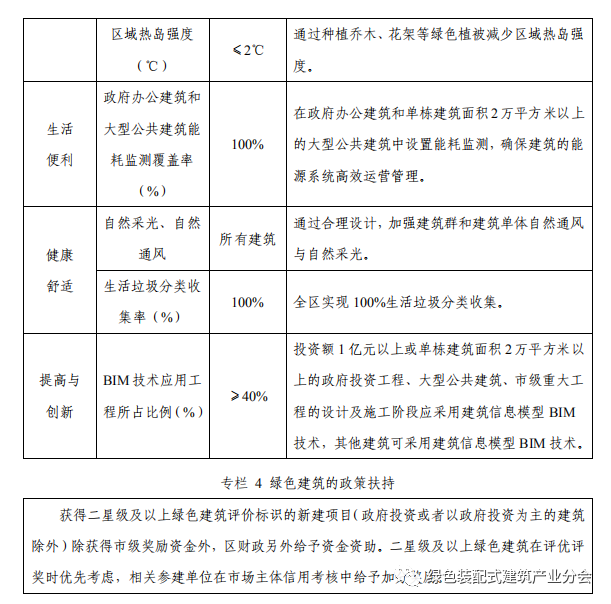
推进建筑建设全过程信息化管理,打造建筑能耗监测平台。通过建筑信息模型(BIM)等技术在设计、生产、施工、运维、管理等各阶段的数据共享和协同应用,提高工程质量与施工效率。加快建筑能耗监测体系建设,逐步扩大既有建筑监测范围,增加动态监测建筑数量,新建公共建筑要同步建设实施用电分项计量,通过能耗计量监测不断增强公共建筑节能监管的针对性和有效性。通过打造建筑能耗监测平台,使绿色建筑从重建造向重运营转变。
七、保障措施
(一)加强组织领导,保证绿色建筑工作有序开展。成立由区分管领导任组长,区发展改革局、区财政局、区自然资源局、崂山规划分局等单位为成员的绿色建筑推进工作领导小组,负责研究制定项目建设意见书制度,研究解决项目涉及的重大事项决策。办公室设在区住房城乡建设局,由区住房城乡建设局作为牵头单位,具体负责组织、协调、监督绿色建筑专项规划执行落实工作。
(二)形成有效工作机制,加快绿色建筑建设步伐。将绿色建筑、装配式建筑、超低能耗建筑的相关要求和指标,纳入前期土地出让(划拨)和规划设计环节中予以明确。各相关部门要密切配合,严格把关,共同推进绿色建筑专项规划的落实。项目竣工验收时,建设主管部门要抓好对绿色建筑等要求和指标的检查验收,确保绿色建筑专项规划工作开展落实。
(三)完善相关配套政策,激发绿色建筑建设积极性。设立绿色建筑、超低能耗建筑和装配式建筑建设专项资金,大力支持建筑绿色发展,重点应用于绿色建筑技术、产品研发与推广、监管信息系统建设等项目。通过绿色债券、绿色信贷、绿色投资等金融产品和绿色保险等金融服务在城区建设中的应用,鼓励和支持社会资本流入到建筑绿色发展中来,利用金融手段克服财政资金约束。从绿色建筑、超低能耗建筑和装配式建筑建设的全过程出发,制定激励政策,激发建设绿色建筑、超低能耗建筑和装配式建筑的市场积极性,提高绿色建筑、超低能耗建筑和装配式建筑的市场需求,发挥政府和市场双轮驱动作用,形成以市场为主导,政府为辅助的绿色建筑发展机制,促进建筑高质量发展。
(四)打造典型示范工程,实现以点带面效应。从城乡两个维度分别打造示范区,充分发挥示范引领作用,增强投资者、建设者对绿色建筑、超低能耗建筑和装配式建筑的认识及信心,逐步形成建筑绿色发展需求市场,带动绿色建筑、超低能耗建筑和装配式建筑工作全面发展。
(五)引入人才,加大科研力度。积极推动与中国建筑科学研究院等科研机构、企业、院校交流与合作,成立崂山区绿色建筑规划建设智库团队,建立崂山区绿色建筑发展支撑体系,为崂山区绿色建筑发展提供指导意见。抓好绿色建筑认证和标识建设,引进培育专业机构,推进绿色建筑积极有序发展,为建设山海品质新城奠定坚实基础。
(六)加强宣传力度,普及绿色建筑专业知识。开展宣传培训,提高公众认知度,通过制作崂山区绿色建筑发展专题宣传片、开设论坛、编制大众科普读物等,利用崂山区电视台、政府信息网站、微信平台、社区展板等渠道,有计划有针对性地组织宣传活动,加强向大众宣传正确的绿色建筑理念,探索通过市场手段调动各方建设和购买绿色建筑的积极性,提高全社会的节能意识,创造有利于崂山区绿色建筑建设发展的氛围和环境。
附件 专项规划术语和解释
1. 绿色建筑
在全寿命期内,节约资源、保护环境、减少污染,为人们提供健康、适用、高效的使用空间,最大限度地实现人与自然和谐共生的高质量建筑。
2. 绿色建筑等级
绿色建筑划分应为基本级、一星级、二星级、三星级 4 个等级。
3. 绿色生态城区
在空间布局、基础设施、建筑、交通、生态和绿地、产业等方面,按照资源节约环境友好的要求进行规划、建设、运营的城市建设区。
4. 近零能耗建筑
适应气候特征和场地条件,通过被动式建筑设计最大幅度降低建筑供暖、空调、照明需求,通过主动技术措施最大幅度提高能源设备与系统效率,充分利用可再生能源,以最少的能源消耗提供舒适室内环境,且其室内环境参数和能效指标符合《近零能耗建筑技术标准》GB/T 51350-2019 规定的建筑,其建筑能耗水平应较国家标准《公共建筑节能设计标准》GB 50189-2015 和行业标准《严寒和寒冷地区居住建筑节能设计标准》JGJ 26-2010、《夏热冬冷地区居住建筑节能设计标准》JGJ 134-2016、《夏热冬暖地区居住建筑节能设计标准》JGJ 75-2012 降低 60%~75%以上。
5. 超低能耗建筑
超低能耗建筑是近零能耗建筑的初级表现形式,其室内环境参数与近零能耗建筑相同,能效指标略低于近零能耗建筑,其建筑能耗水平应较国家标准《公共建筑节能设计标准》GB 50189-2015 和行业标准《严寒和寒冷地区居住建筑节能设计标准》JGJ 26-2010、《夏热冬冷地区居住建筑节能设计标准》JGJ 134-2016、《夏热冬暖地区居住建筑节能设计标准》JGJ 75-2012降低 50%以上。
6. 装配式建筑
采用预制构件或部品在施工现场装配而成的民用建筑。
7. 装配率
建筑中建筑构件、建筑部品的数量(或面积)占同类构件或部品总数量(或面积)的比率。
8. 全装修
在交付前,住宅建筑内部墙面、顶面、地面全部铺贴、粉刷完成,门窗、固定家具、设备管线、开关插座及厨房、卫生间固定设施安装到位;公共建筑公共区域的固定面全部铺贴、粉刷完成,水、暖、电、通风等基本设备全部安装到位。
9. 控制性详细规划
以城市总体规划或分区规划为依据,确定建设地区的土地使用性质和使用强度的控制指标、道路和工程管线控制性位置以及空间环境控制的规划要求。
10. 控制单元
以控制性详细规划划定的控制片区为基础,结合实际情况确定的绿色建筑发展管理的控制单元。
11. 刚性控制指标
根据实际情况和需求,针对控制单元提出的必须达到的指标要求。
12. 弹性引导指标
为引导某些技术发展方向,针对控制单元提出的建议达到的指标要求。
13. 绿色金融
金融机构将环境评估纳入流程,在投融资行为中注重对生态环境的保护,注重绿色产业的发展。
推荐申报:中国建筑节能协会绿色装配式建筑产业分会开展入库推荐工作,符合条件的产品、技术、项目颁发绿色产业链创新推荐证书。(点击图片看大图)
|
1