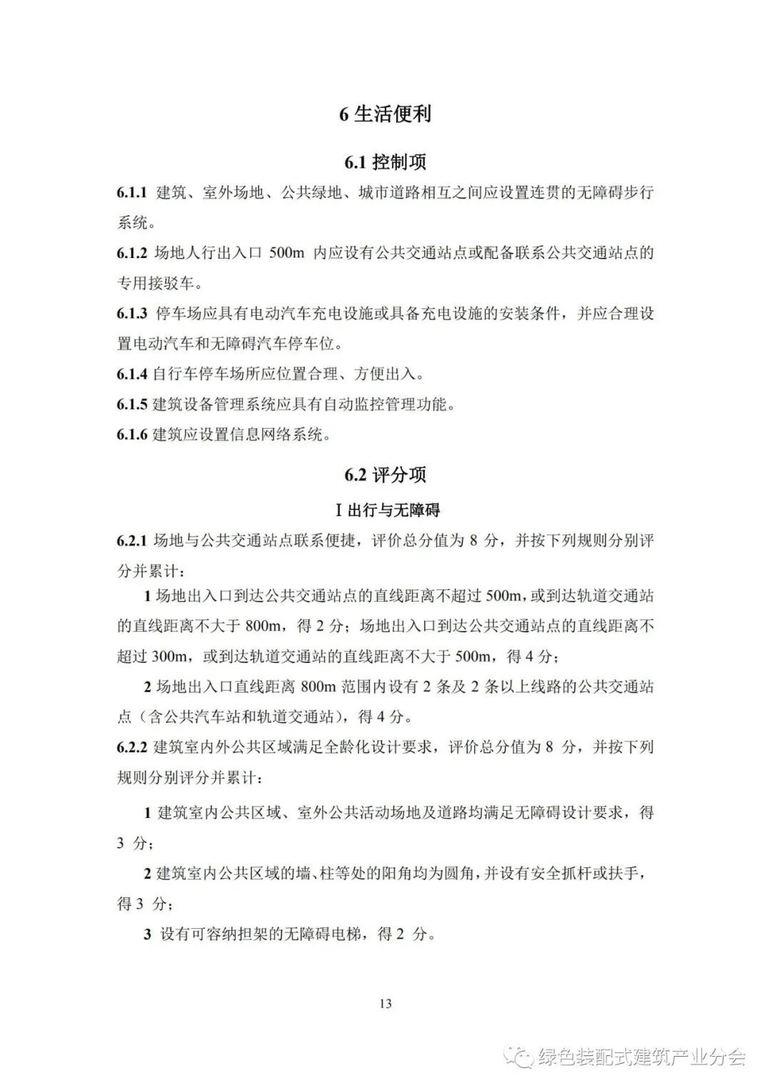
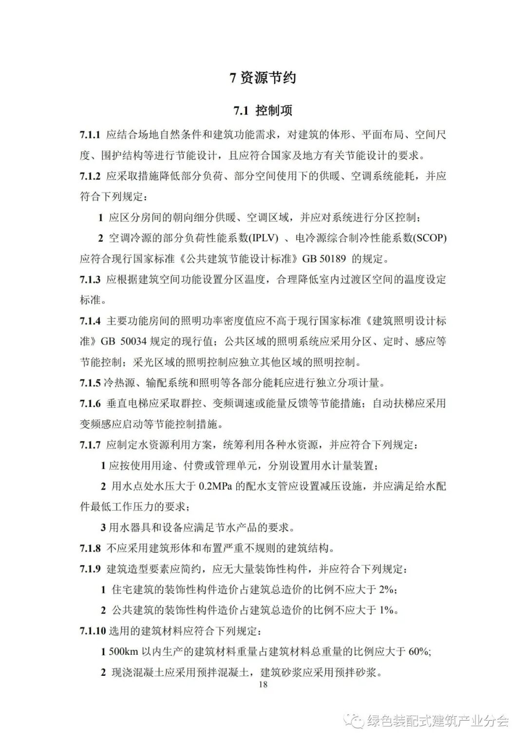
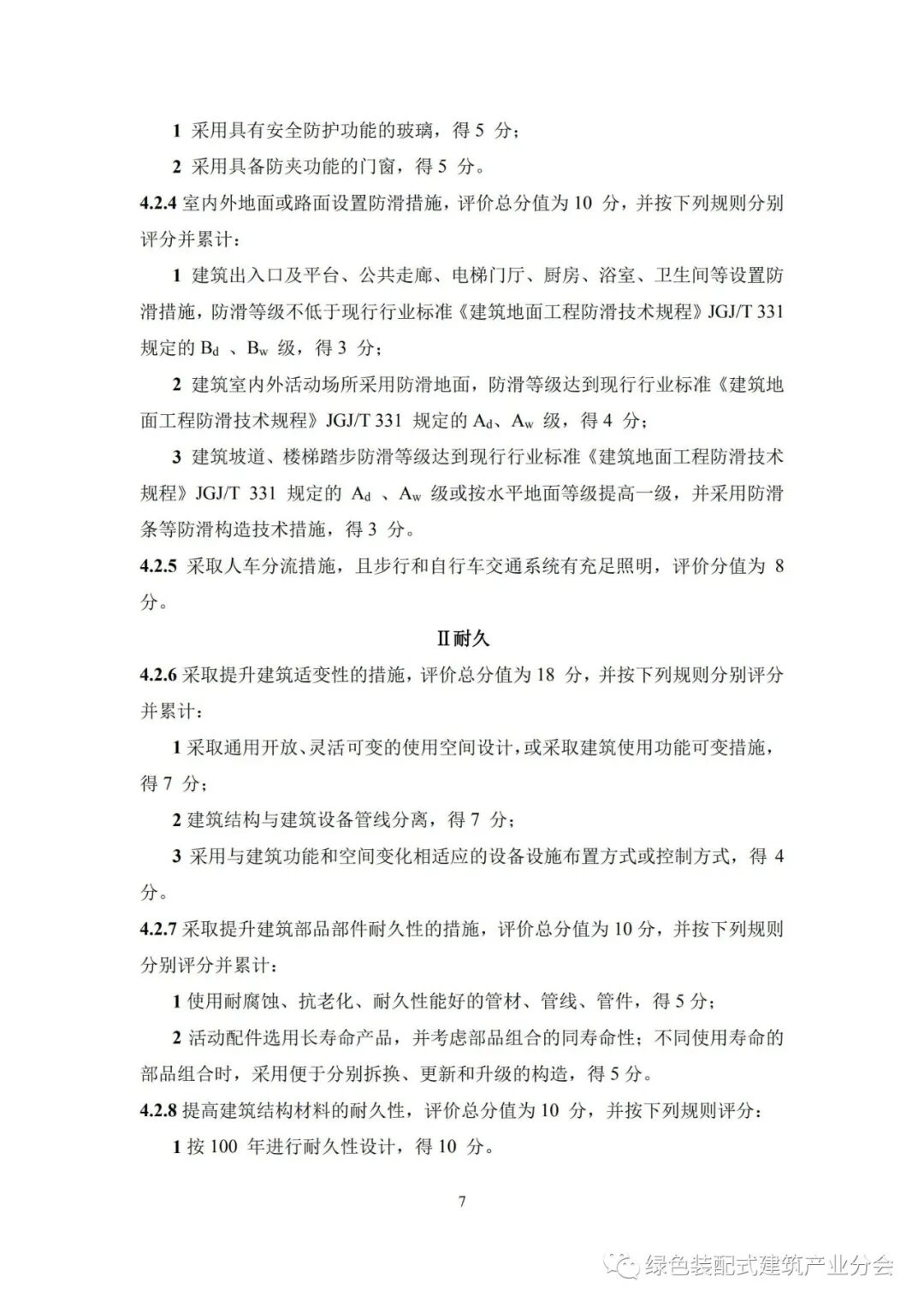
全文可下载
各区县建设局、各相关单位:
为顺利开展湖州市绿色建筑与绿色金融协同发展试点工作,不断提高绿色建筑技术和管理水平,我局组织编制了《湖州市绿色建筑评价导则》(试行)和《湖州市绿色建筑设计导则》(试行),现予以印发,请结合实际,参照执行。
本导则由湖州市住房和城乡建设局负责管理,浙江省建筑设计研究院负责具体技术内容的解释,并在湖州市住房和城乡建设局网站公开。
附件:1、湖州市绿色建筑设计导则(试行)
2、湖州市绿色建筑评价导则(试行)
湖州市住房和城乡建设局
2020年8月21日
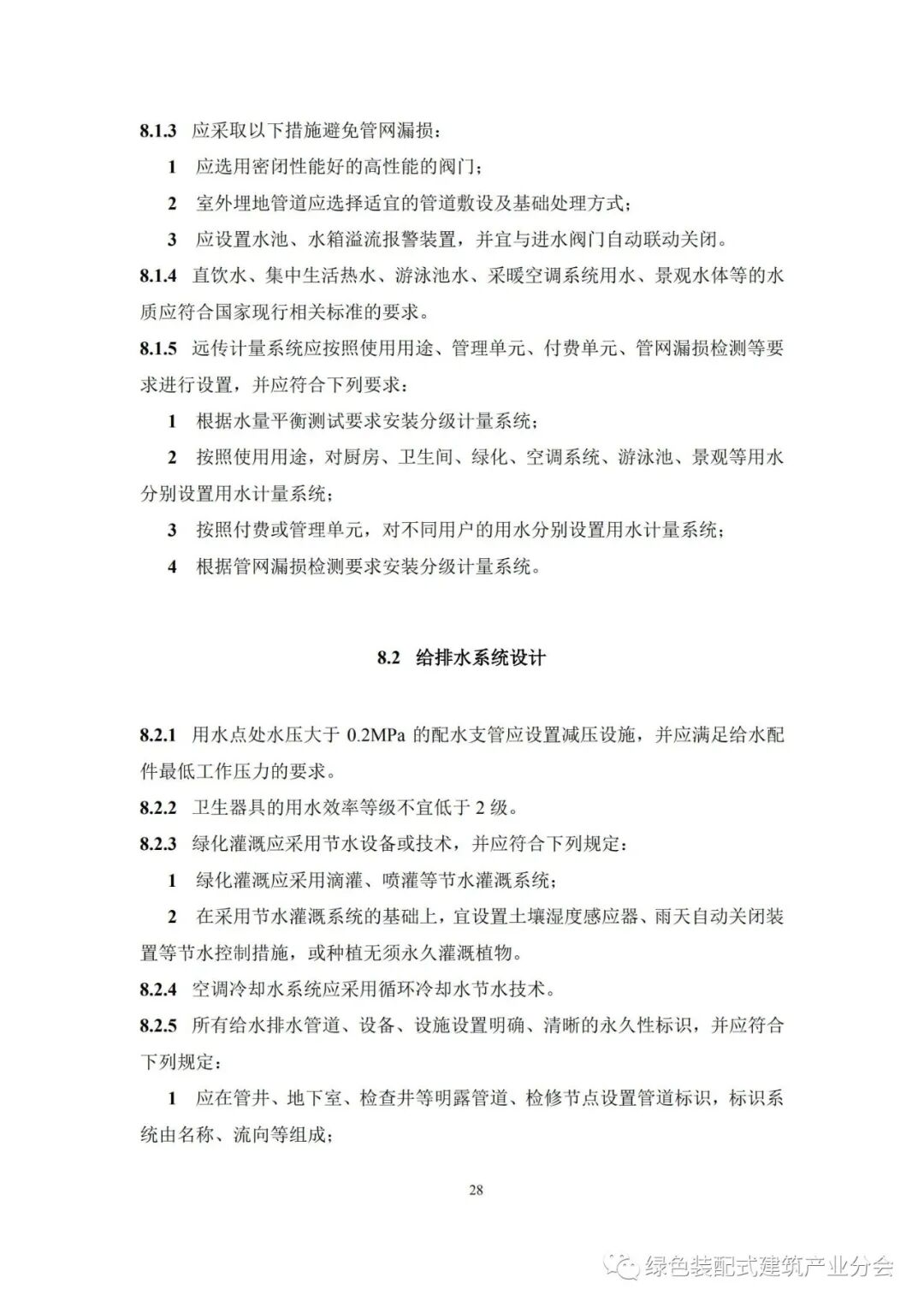
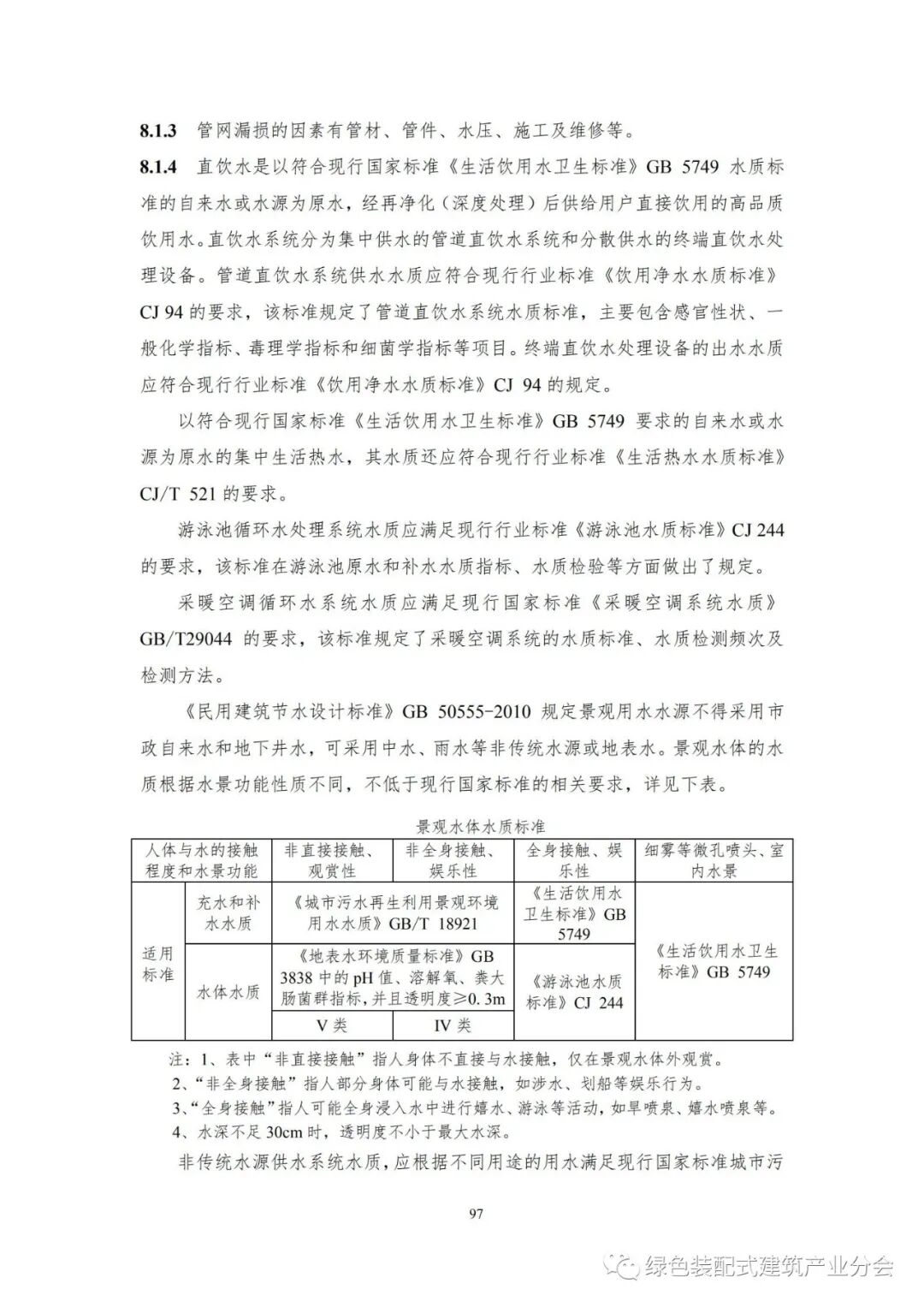
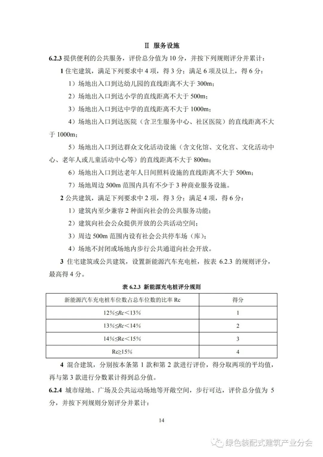
湖州市绿色建筑设计导则(试行)中有关装配式部分内容如下: |
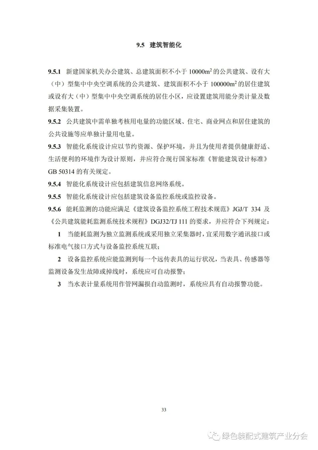
| 湖州市绿色建筑设计导则(试行)全文 |
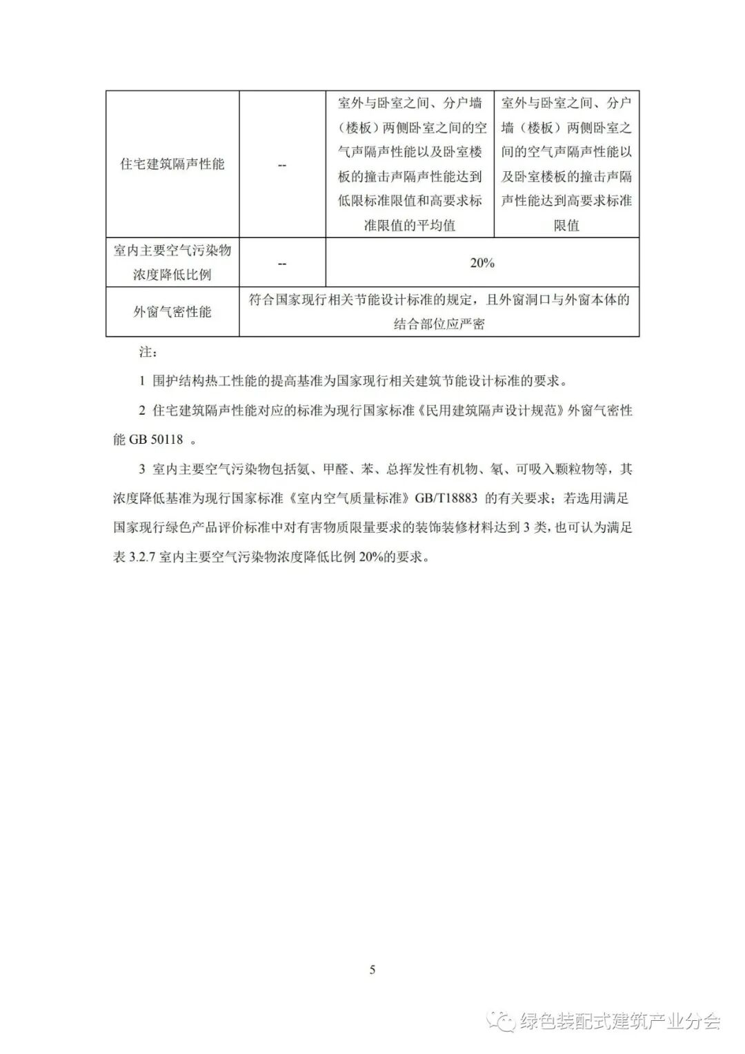
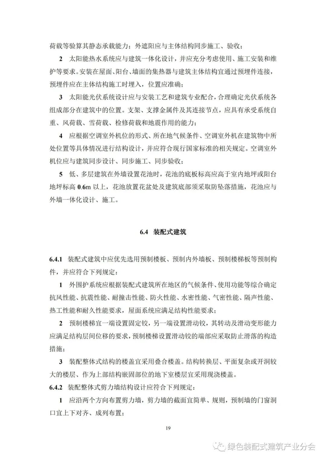
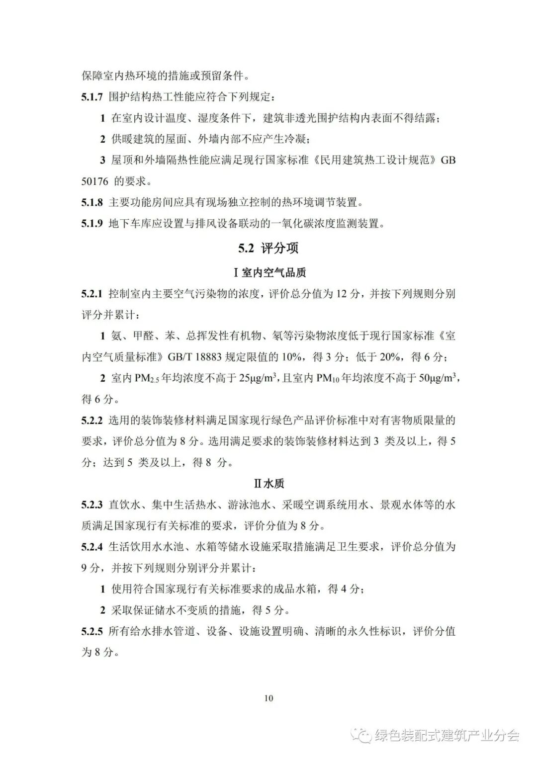
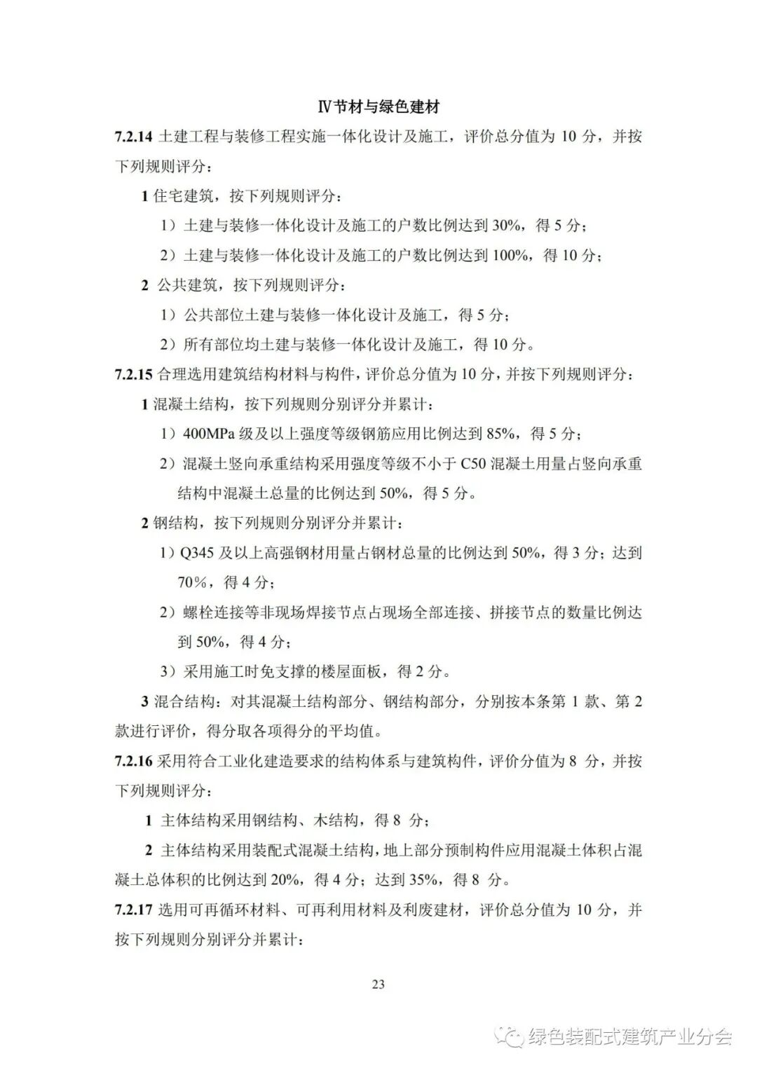
湖州市绿色建筑评价导则(试行)中有关装配式部分内容如下: 7.2.16 采用符合工业化建造要求的结构体系与建筑构件,评价分值为 8 分,并按下列规则评分: 1 主体结构采用钢结构、木结构,得 8 分; 2 主体结构采用装配式混凝土结构,地上部分预制构件应用混凝土体积占混 凝土总体积的比例达到 20%,得 4 分;达到 35%,得 8 分。 |
| 湖州市绿色建筑评价导则(试行)全文如下 |
阅读原文或链接下载全文,提取码均为:x6kg https://pan.baidu.com/s/1BP107clGyr1WtaHrTYv_U |
|
1