附件:《装配整体式叠合剪力墙结构技术标准》.pdf
2020年7月20日
全文发布可下载
2.广东省标准《装配整体式叠合剪力墙结构技术规程》(征求意见稿)意见表
2020年8月21日
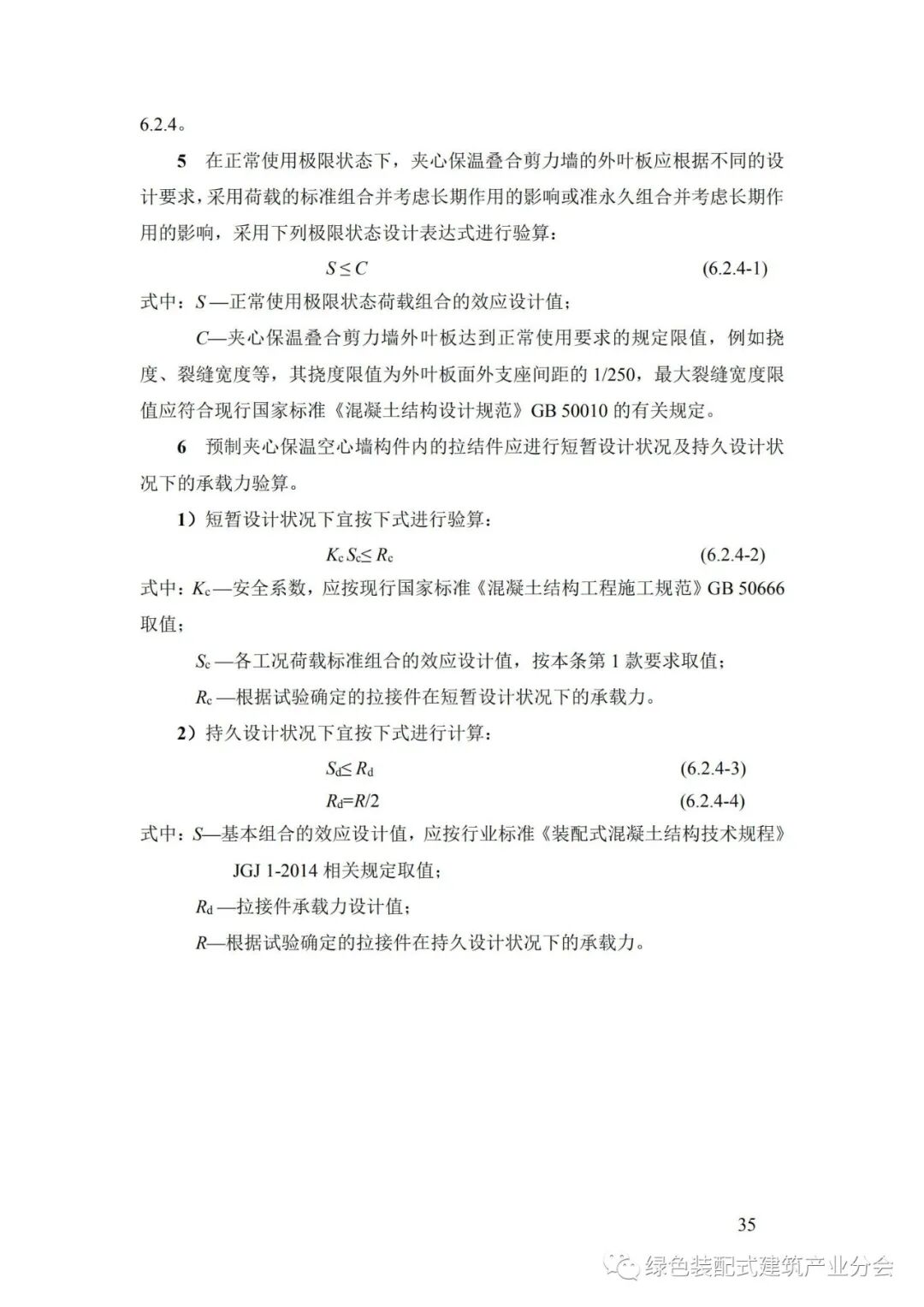
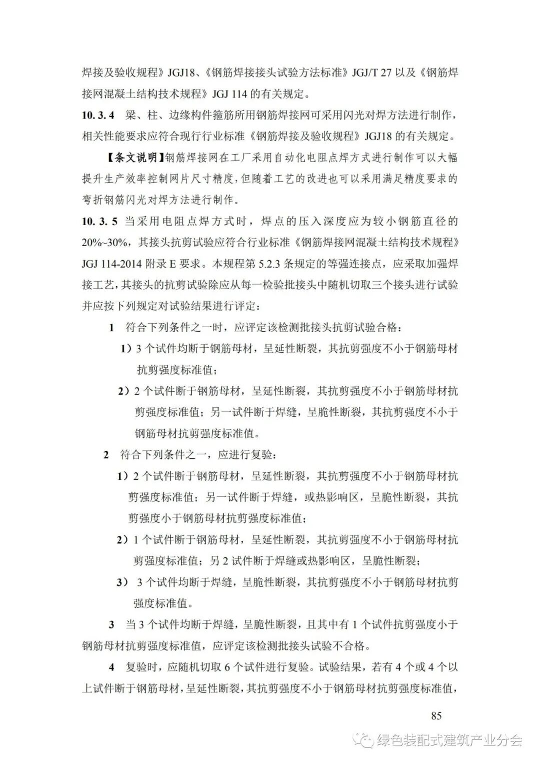
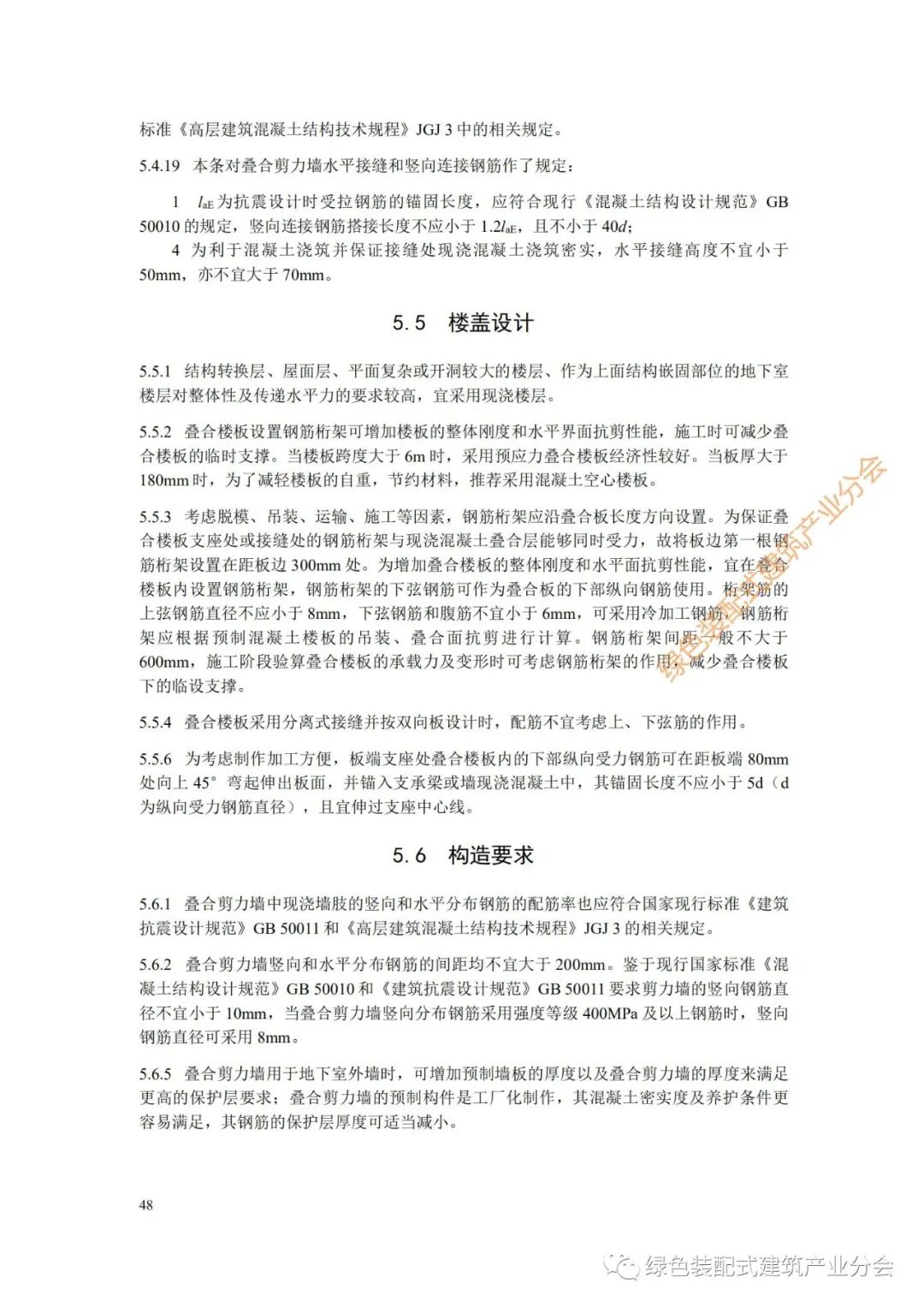
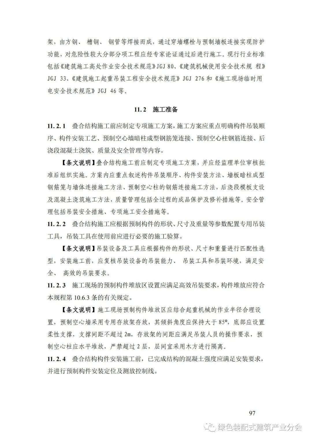
全文发布可下载
各有关单位及专家 :
根据陕西省住房和城乡建设厅《关于下达2020年度工程建设标准制修订计划的通知》(陕建标发〔2020〕4号)要求,由三一筑工科技有限公司、中国建筑西北设计研究院有限公司编制的《装配整体式叠合混凝土结构技术规程》已完成征求意见稿,现公开征求意见,请提修改意见或建议,于2020年9月6 日前反馈给主编单位,并注明专家姓名、职称和联系方式。
联系人:童 宁 电话:13911335237
邮 箱:493982601@qq.com
附件:1.《装配整体式叠合混凝土结构技术规程》征求意见稿
2.征求意见表
|
1
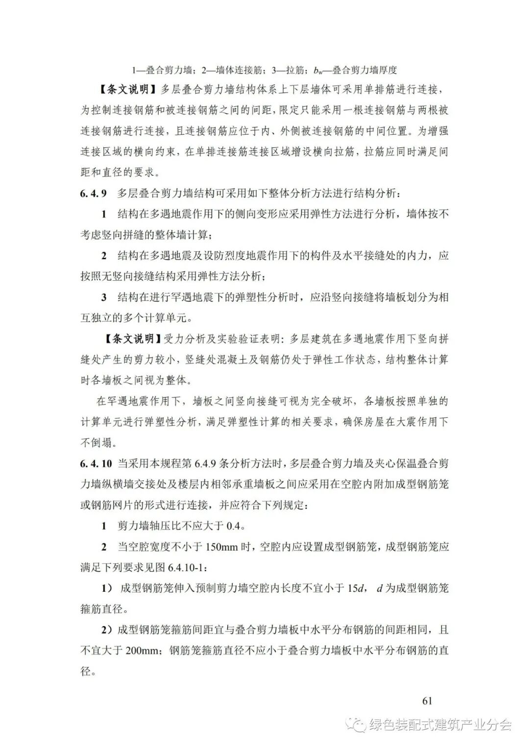
阅读原文或链接下载全文,提取码: jpbd https://pan.baidu.com/s/1NFmwtUiBcbllkCRoZqAXSA |