建科规〔2020〕7号
各省、自治区、直辖市住房和城乡建设厅(委、管委)、教育厅(委)、通信管理局、公安厅(局)、商务主管部门、文化和旅游厅(局)、卫生健康委、市场监管局(厅、委)、体育局、能源局、邮政局、残联,国家税务总局各省、自治区、直辖市和计划单列市税务局,新疆生产建设兵团住房和城乡建设局、教育局、公安局、商务主管部门、文化和旅游局、卫生健康委、市场监管局、体育局、能源局、邮政局、残联:
居住社区是城市居民生活和城市治理的基本单元,是党和政府联系、服务人民群众的“最后一公里”。当前,居住社区存在规模不合理、设施不完善、公共活动空间不足、物业管理覆盖面不高、管理机制不健全等突出问题和短板,与人民日益增长的美好生活需要还有较大差距。为贯彻落实习近平总书记关于更好为社区居民提供精准化、精细化服务的重要指示精神,建设让人民群众满意的完整居住社区,现就开展居住社区建设补短板行动提出以下意见:
一、总体要求
(一)指导思想。以习近平新时代中国特色社会主义思想为指导,全面贯彻党的十九大和十九届二中、三中、四中全会精神,坚持以人民为中心的发展思想,坚持新发展理念,以建设安全健康、设施完善、管理有序的完整居住社区为目标,以完善居住社区配套设施为着力点,大力开展居住社区建设补短板行动,提升居住社区建设质量、服务水平和管理能力,增强人民群众获得感、幸福感、安全感。
(二)工作目标。到2025年,基本补齐既有居住社区设施短板,新建居住社区同步配建各类设施,城市居住社区环境明显改善,共建共治共享机制不断健全,全国地级及以上城市完整居住社区覆盖率显著提升。
二、重点任务
(一)合理确定居住社区规模。以居民步行5—10分钟到达幼儿园、老年服务站等社区基本公共服务设施为原则,以城市道路网、自然地形地貌和现状居住小区等为基础,与社区居民委员会管理和服务范围相对接,因地制宜合理确定居住社区规模,原则上单个居住社区以0.5—1.2万人口规模为宜。要结合实际统筹划定和调整居住社区范围,明确居住社区建设补短板行动的实施单元。
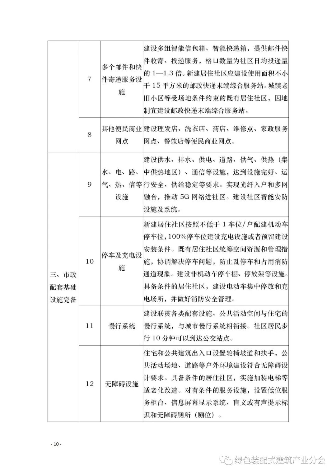
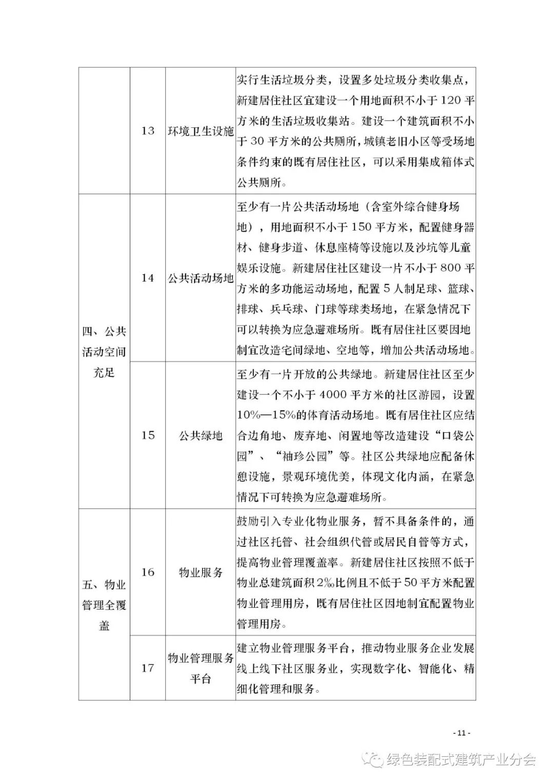
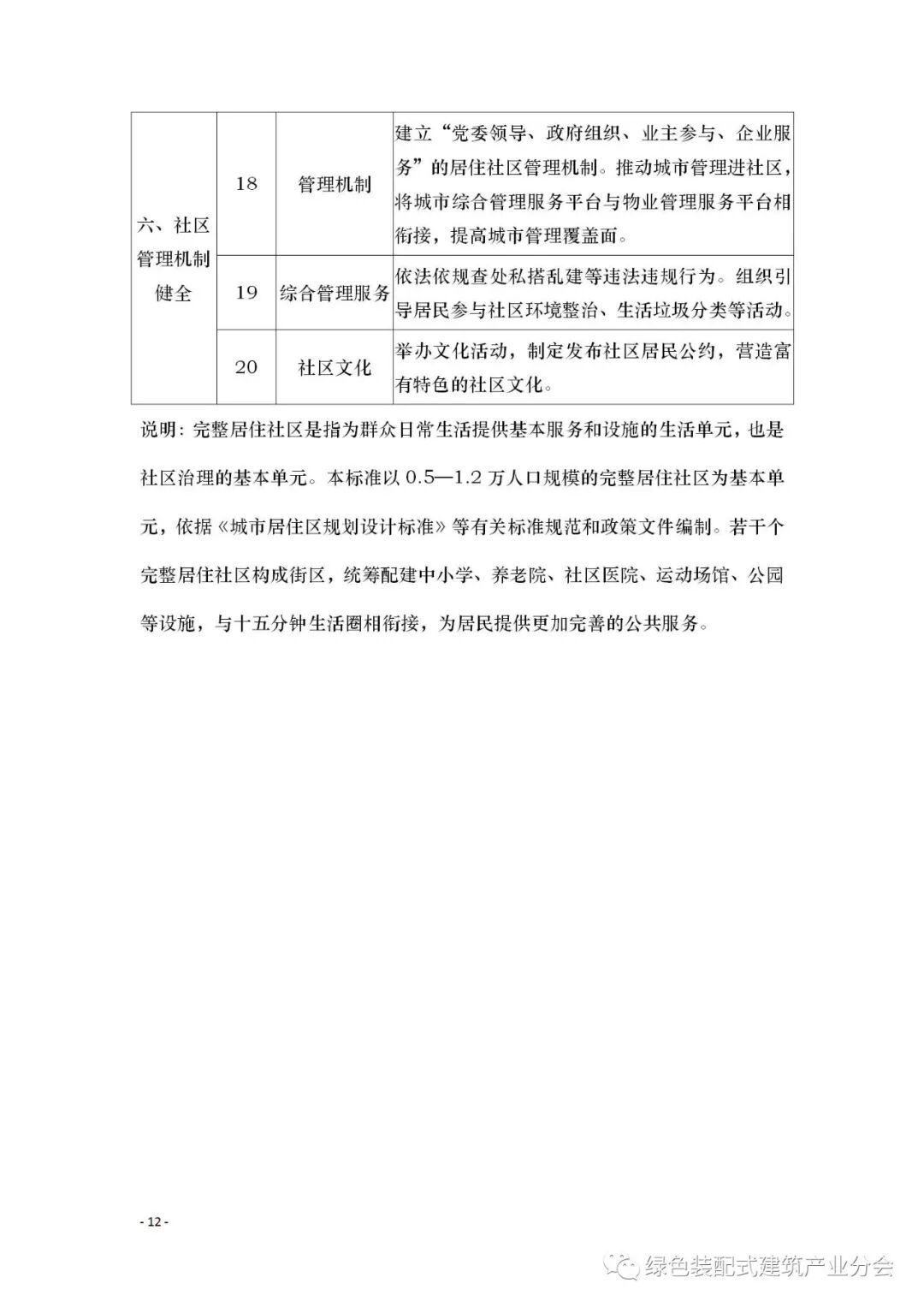
(二)落实完整居住社区建设标准。按照《完整居住社区建设标准(试行)》(附件),结合地方实际,细化完善居住社区基本公共服务设施、便民商业服务设施、市政配套基础设施和公共活动空间建设内容和形式,作为开展居住社区建设补短板行动的主要依据。
(三)因地制宜补齐既有居住社区建设短板。结合城镇老旧小区改造等城市更新改造工作,通过补建、购置、置换、租赁、改造等方式,因地制宜补齐既有居住社区建设短板。优先实施排水防涝设施建设、雨污水管网混错接改造。充分利用居住社区内空地、荒地及拆除违法建设腾空土地等配建设施,增加公共活动空间。统筹利用公有住房、社区居民委员会办公用房和社区综合服务设施、闲置锅炉房等存量房屋资源,增设基本公共服务设施和便民商业服务设施。要区分轻重缓急,优先在居住社区内配建居民最需要的设施。推进相邻居住社区及周边地区统筹建设、联动改造,加强各类配套设施和公共活动空间共建共享。加强居住社区无障碍环境建设和改造,为居民出行、生活提供便利。
(四)确保新建住宅项目同步配建设施。新建住宅项目要按照完整居住社区建设标准,将基本公共服务、便民商业服务等设施和公共活动空间建设作为开发建设配套要求,明确规模、产权和移交等规定,确保与住宅同步规划、同步建设、同步验收和同步交付,并按照有关规定和合同约定做好产权移交。规模较小的新建住宅项目,要在科学评估周边既有设施基础上按需配建;规模较大的,要合理划分成几个规模适宜的居住社区,按照标准配齐设施。地方相关行政主管部门要切实履行监督职责,确保产权人按照规定使用配套设施,未经法定程序,任何组织和个人不得擅自改变用途和性质。
(五)健全共建共治共享机制。按照基层党组织领导下的多方参与治理要求,推动建立“党委领导、政府组织、业主参与、企业服务”的居住社区管理机制。鼓励引入专业化物业服务,暂不具备条件的,通过社区托管、社会组织代管或居民自管等方式,提高物业管理覆盖率。推动城市管理进社区,将城市综合管理服务平台与物业管理服务平台相衔接,提高城市管理覆盖面,依法依规查处私搭乱建等违法违规行为,协助开展社区环境整治活动。
三、组织实施
(一)加强组织领导和部门协调。各级住房和城乡建设部门要会同教育、工业和信息化、公安、商务、文化和旅游、卫生健康、税务、市场监管、体育、能源、邮政管理、残联等部门建立协同机制,统筹整合涉及居住社区建设的各类资源、资金和力量,有序开展居住社区建设补短板行动。住房和城乡建设部门要结合城镇老旧小区改造、绿色社区创建、棚户区改造等同步推进居住社区建设补短板行动,建立居住社区建设项目审批绿色通道,加强对幼儿园、养老等基本公共服务设施的设计、建设、验收、移交的监管落实,提高物业管理覆盖率,推动城市管理进社区。教育部门要配合有关部门做好居住社区配套幼儿园规划、建设、验收、移交等工作。工业和信息化部门要加快光纤入户和多网融合。公安机关要加强社区警务工作及警务室建设,推进社区智能安防设施及系统建设。商务部门要支持便民商业服务设施建设,鼓励小店“一店多能”提供多样化便民服务,引导连锁企业进社区提供优质服务。文化和旅游部门要支持社区文化设施建设。卫生健康部门要协调有关部门加强社区卫生服务机构建设,完善婴幼儿照护服务政策规范。税务部门要落实社区服务税收优惠政策。市场监管部门要依法对住宅加装的电梯实施监督检验和使用登记。体育部门要加大对社区健身场地设施建设的指导支持力度,协调有关资金向居住社区倾斜。能源部门要支持居住社区充电桩等设施建设。邮政管理部门要加强对居住社区快递末端网点的监督管理。残联要积极组织残疾人代表开展体验活动,配合推进社区无障碍环境建设和改造工作。
(二)制定行动计划。各城市住房和城乡建设部门要会同有关部门按照完整居住社区建设标准,开展居住社区建设情况调查,摸清居住社区规模和数量,找准各类设施和公共活动空间建设短板,制定居住社区建设补短板行动计划,明确行动目标、重点任务和推进时序,并与城镇老旧小区改造计划等相衔接。按照行动计划,细化年度工作任务和建设项目库,纳入政府重点工作统筹推进。
(三)推动社会力量参与。通过政府采购、新增设施有偿使用、落实资产权益等方式,吸引各类专业机构等社会力量参与居住社区配套设施建设和运营。支持规范各类企业以政府和社会资本合作模式开展设施建设和改造。引导供水、供气、供热、供电、通信等专业经营单位履行社会责任,出资参与相关管线设施设备的改造提升及维护更新管理。建立物业管理服务平台,推动物业服务企业发展线上线下社区服务业,接入电子商务、健身、文化、旅游、家装、租赁等各类优质服务,拓展家政、教育、护理、养老等增值服务。
(四)动员居民广泛参与。以开展居住社区建设补短板行动为载体,大力推进美好环境与幸福生活共同缔造活动,搭建沟通议事平台,充分发挥居民主体作用,推动实现决策共谋、发展共建、建设共管、效果共评、成果共享。引导各类专业人员进社区,辅导居民参与居住社区建设和管理。加强培训和宣传,发掘和培养一批懂建设、会管理的老模范、老党员、老干部等社区能人。建立激励机制,引导和鼓励居民通过捐资捐物、投工投劳等方式参与居住社区建设。发布社区居民公约,促进居民自我管理、自我服务。
(五)做好评估和总结。各省级住房和城乡建设部门要会同有关部门加强跟踪督导,定期开展本辖区居住社区建设补短板行动评估,每年11月30日前将工作进展情况报送住房和城乡建设部,2025年底前对城市居住社区建设补短板行动进行总结。住房和城乡建设部会同有关部门将定期对全国居住社区建设补短板行动进行调研评估。
附件:完整居住社区建设标准(试行)
|
1